更新日期:2024-04-01 00:04:00
产品简介:具有 Eco-mode™ 的 3.5V 至 60V 输入、2.5A 降压转换器
查看详情V62/16624-01YE 中文资料属性参数
- 现有数量:0现货10,000Factory查看交期
- 价格:250 : ¥49.11968卷带(TR)
- 系列:*
- 包装:卷带(TR)
- 产品状态:在售
- 功能:-
- 输出配置:-
- 拓扑:-
- 输出类型:-
- 输出数:-
- 电压 - 输入(最小值):-
- 电压 - 输入(最大值):-
- 电压 - 输出(最小值/固定):-
- 电压 - 输出(最大值):-
- 电流 - 输出:-
- 频率 - 开关:-
- 同步整流器:-
- 工作温度:-
- 安装类型:-
- 封装/外壳:-
- 供应商器件封装:-
产品特性
- 3.5V 至 60V 输入电压范围
- 200mΩ 高侧金属氧化物半导体场效应晶体(MOSFET)
- 可在轻负载条件下使用脉冲跳跃 Eco-mode™控制机制实现高效率
- 138µA 静态工作电流
- 1.3µA 关断电流
- 100kHz 至 2.5MHz 开关频率
- 同步至外部时钟
- 可调缓启动和定序
- 欠压 (UV) 和过压 (OV) 电源正常输出
- 可调 UVLO 电压和滞后
- 0.8V 内部电压基准
- 10 引脚 HVSSOP 封装和 10 引脚 3mm × 3mm VSON 封装
- 由 WEBENCH®软件工具支持
- 支持国防、航天和医疗 应用 受控基线同一组装和测试场所同一制造场所支持军用(-55°C 至 125°C)温度范围延长的产品生命周期延长的产品变更通知产品可追溯性
- 受控基线
- 同一组装和测试场所
- 同一制造场所
- 支持军用(-55°C 至 125°C)温度范围
- 延长的产品生命周期
- 延长的产品变更通知
- 产品可追溯性
产品概述
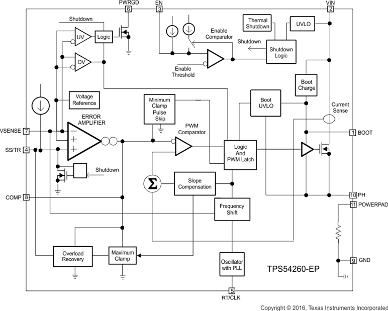
TPS54260-EP 器件是一款集成了高侧 MOSFET 的 60V、2.5A 降压稳压器。它具有电流模式控制功能,可轻松实现外部补偿并灵活选择组件。低纹波脉冲跳跃模式可将无负载的稳压输出电源电流减小至 138µA。它使用了使能引脚,在该引脚为低电平时,关断电源电流将降至 1.3µA。欠压锁定在内部设定为 2.5V,但可采用使能引脚将之提高。输出电压启动斜坡由慢启动引脚控制,我们还可以通过配置该引脚来控制排序和跟踪。开漏电源状态良好信号表示输出处于标称电压的 94% 至 107% 之内。宽开关频率范围允许对效率及外部组件尺寸进行优化。频率折返和热关断功能在过载情况下保护部件。TPS54260-EP 采用 10 引脚热增强型 HVSSOP 封装和 10 引脚 3mm × 3mm VSON 封装。
V62/16624-01YE 电路图
V62/16624-01YE 电路图
V62/16624-01YE 相关产品
- 2SD300C17A1
- 2SP0115T2A0-12
- 5962-1022101VSC
- 5962-8686102XA
- 5962-8688202XA
- 5962-89728022A
- 5962-89805012A
- 5962-8982402PA
- 5962-9322201MEA
- 7604501EA
- 85514012A
- 8551401PA
- 905X0205100
- 90E23PYGI8
- 90E24PYGI8
- 90E36ERGI
- A4910KJPTR-T
- A4915METTR-T
- A4930GETTR-T
- A4990KLPTR-T
- A5974AD
- A5974D
- A5975D
- A8304SESTR-T
- AAT2153IVN-0.6-T1
- AAT2823IBK-1-T1
- AAT4684ITP-T1
- AD536ASD/883B
- AD536ASH/883B
- AD580SH/883B

搜索
发布采购