更新日期:2024-04-01 00:04:00
产品简介:增强型集成式 5A、40V 宽输入范围升压/SEPIC/反激式直流/直流稳压器
查看详情V62/14611-01XE 中文资料属性参数
- 现有数量:0现货3,250Factory查看交期
- 价格:250 : ¥49.35528卷带(TR)
- 系列:*
- 包装:卷带(TR)
- 产品状态:在售
- 功能:-
- 输出配置:-
- 拓扑:-
- 输出类型:-
- 输出数:-
- 电压 - 输入(最小值):-
- 电压 - 输入(最大值):-
- 电压 - 输出(最小值/固定):-
- 电压 - 输出(最大值):-
- 电流 - 输出:-
- 频率 - 开关:-
- 同步整流器:-
- 工作温度:-
- 安装类型:-
- 封装/外壳:-
- 供应商器件封装:-
产品特性
- 内部 5A,40V 低侧 MOSFET 开关
- 2.9V 至 32V 输入电压范围
- ±0.7% 基准电压
- 0.5mA 静态工作电流
- 2.7µA 关断电源电流
- 固定频率电流模式脉宽调制 (PWM) 控制
- 频率可在 100kHz 至 1.2MHz 之间调整
- 同步外部时钟功能
- 软启动时间可调节
- 用于在轻负载时实现较高效率的脉冲跳跃模式
- 逐周期电流限制、热关断和 UVLO 保护
- 支持国防、航天和医疗应用 受控基线 一个组装和测试基地 一个制造基地 支持军用(–55°C 至 125°C)温度范围 延长了产品生命周期 延长了产品变更通知 产品可追溯性
- 受控基线
- 一个组装和测试基地
- 一个制造基地
- 支持军用(–55°C 至 125°C)温度范围
- 延长了产品生命周期
- 延长了产品变更通知
- 产品可追溯性
产品概述
TPS55340-EP 是一款单片非同步开关稳压器,带有集成的 5A/40V 电源开关。此器件可配置成多种标准开关稳压器拓扑,包括升压、SEPIC 和隔离反激式。此器件具有宽输入电压范围,可支持输入电压来自多节电池或者稳压的 3.3V、5V、12V 和 24V 电源轨的应用。TPS55340-EP 使用电流模式脉宽调制 (PWM) 控制来调节输出电压,并具有一个内部振荡器。PWM 的开关频率由一个外部电阻器设定或者通过与一个外部时钟信号同步来设置。用户可以在 100kHz 至 1.2MHz 之间 对开关频率进行设定。此器件具有可编程软启动功能,可限制启动期间的涌入电流,并且还具有其他内置保护特性,包括逐周期过流限制和热关断。
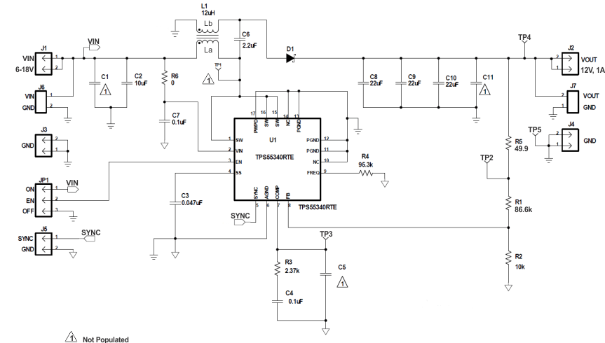
V62/14611-01XE 电路图
V62/14611-01XE 电路图
V62/14611-01XE 相关产品
- 2SD300C17A1
- 2SP0115T2A0-12
- 5962-1022101VSC
- 5962-8686102XA
- 5962-8688202XA
- 5962-89728022A
- 5962-89805012A
- 5962-8982402PA
- 5962-9322201MEA
- 7604501EA
- 85514012A
- 8551401PA
- 905X0205100
- 90E23PYGI8
- 90E24PYGI8
- 90E36ERGI
- A4910KJPTR-T
- A4915METTR-T
- A4930GETTR-T
- A4990KLPTR-T
- A5974AD
- A5974D
- A5975D
- A8304SESTR-T
- AAT2153IVN-0.6-T1
- AAT2823IBK-1-T1
- AAT4684ITP-T1
- AD536ASD/883B
- AD536ASH/883B
- AD580SH/883B

搜索
发布采购