更新日期:2024-04-01 00:04:00
产品简介:适用于汽车前照灯系统的 6 通道高亮度 LED 矩阵管理器
查看详情TPS92663QPWPTQ1 供应商
- 公司
- 型号
- 品牌
- 封装/批号
- 数量
- 地区
- 日期
- 说明
- 询价
-
TI
-
原厂原装
22+ -
3288
-
上海市
-
-
-
一级代理原装
TPS92663QPWPTQ1 中文资料属性参数
- 现有数量:0现货查看交期
- 价格:1 : ¥37.44000剪切带(CT)250 : ¥26.12020卷带(TR)
- 系列:Automotive, AEC-Q100
- 包装:卷带(TR)剪切带(CT)Digi-Reel? 得捷定制卷带
- 产品状态:在售
- 类型:DC DC 控制器
- 拓扑:降压,升压
- 内部开关:无
- 输出数:6
- 电压 - 供电(最低):4.5V
- 电压 -?供电(最高):60V
- 电压 - 输出:62V
- 电流 - 输出/通道:-
- 频率:-
- 调光:PWM
- 应用:汽车级,照明
- 工作温度:-40°C ~ 125°C(TA)
- 安装类型:表面贴装型
- 封装/外壳:24-PowerTSSOP(0.173",4.40mm 宽)
- 供应商器件封装:24-HTSSOP
产品特性
- 符合面向汽车应用的 AEC-Q100 标准 器件温度等级 1:–40°C 至 125°C,TA 器件 HBM 分类等级:H1C器件 CDM 分类等级:C5
- 器件温度等级 1:–40°C 至 125°C,TA
- 器件 HBM 分类等级:H1C
- 器件 CDM 分类等级:C5
- 输入电压范围:4.5V 至 60V
- 6 个集成旁路开关 3 个串联开关各有 2 个子灯串 20V 最大跨开关电压62V 最大开关到接地电压
- 3 个串联开关各有 2 个子灯串
- 20V 最大跨开关电压
- 62V 最大开关到接地电压
- 多点 UART 通信接口 多达 16 个可寻址器件与 TPS92662-Q1 在同一总线上集成
- 多达 16 个可寻址器件
- 与 TPS92662-Q1 在同一总线上集成
- 与 CAN 物理层兼容 电缆线束中具有最少的导线数
- 电缆线束中具有最少的导线数
- 具有 2 个多路复用器输入的 8 位 ADC
- 晶体振荡器驱动器
- 可编程 10 位 PWM 调光 单个相移和脉宽器件间同步
- 单个相移和脉宽
- 器件间同步
- LED 开路/短路检测和保护
产品概述
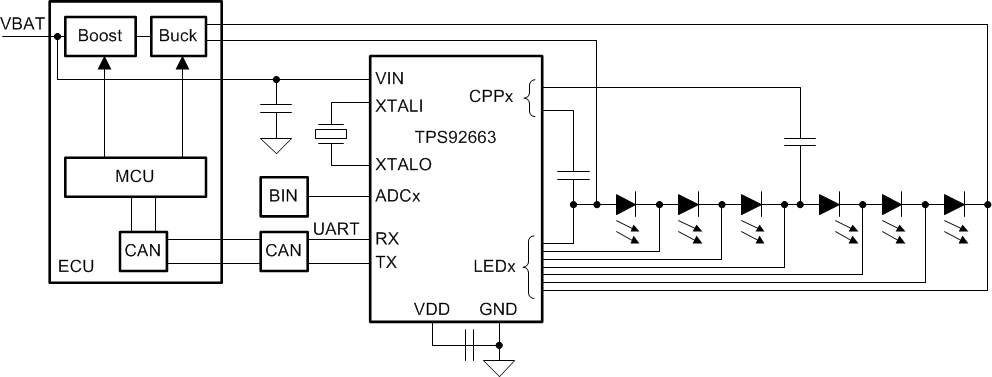
TPS92663-Q1 LED 矩阵管理器器件通过提供单个像素级 LED 控制来实现完全动态的自适应照明解决方案。该器件的 3 个串联集成开关各有 2 个子灯串,可绕过单个 LED。各个子灯串允许器件接受单个或多个电流源。它还能并联 2 个开关,用于绕过高电流 LED。主微控制器通过多点通用异步收发传输器 (UART) 串行接口,控制和管理 TPS92663-Q1 器件。串行接口支持使用 CAN 收发器,实现更可靠稳健的物理层。应用可使用 TPS92663-Q1 器件,也可以使用与该器件在同一总线上的 TPS92662-Q1 器件。具有两个多路复用输入的内置 8 位 ADC 可用于系统温度补偿和测量分箱值,从而实现 LED 分箱和编码。 内部电荷泵轨为 LED 旁路开关提供栅极驱动电压。旁路开关的低电阻 (RDS(on)) 可最大程度地减少传导损耗和功率耗散。灯串中每个 LED 的相移和脉冲宽度是可编程的。该器件使用内部寄存器来调节 PWM 频率。可以对多个器件进行同步。在 PWM 调光操作过程中,开关转换具有可编程的压摆率,用于缓解 EMI 问题。该器件 的每个 开路 LED 保护功能(具有可编程阈值)。串行接口会报告开路 LED 或短路 LED 故障。
TPS92663QPWPTQ1 电路图
TPS92663QPWPTQ1 电路图
TPS92663QPWPTQ1 相关产品
- 2SD300C17A1
- 2SP0115T2A0-12
- 5962-1022101VSC
- 5962-8686102XA
- 5962-8688202XA
- 5962-89728022A
- 5962-89805012A
- 5962-8982402PA
- 5962-9322201MEA
- 7604501EA
- 85514012A
- 8551401PA
- 905X0205100
- 90E23PYGI8
- 90E24PYGI8
- 90E36ERGI
- A4910KJPTR-T
- A4915METTR-T
- A4930GETTR-T
- A4990KLPTR-T
- A5974AD
- A5974D
- A5975D
- A8304SESTR-T
- AAT2153IVN-0.6-T1
- AAT2823IBK-1-T1
- AAT4684ITP-T1
- AD536ASD/883B
- AD536ASH/883B
- AD580SH/883B

搜索
发布采购