更新日期:2024-04-01 00:04:00
产品简介:具有数字参考控制的非隔离式、相位可调光、降压 PFC LED 驱动器
查看详情TPS92075DDC/NOPB 供应商
- 公司
- 型号
- 品牌
- 封装/批号
- 数量
- 地区
- 日期
- 说明
- 询价
-
TI
-
原厂原装
22+ -
3288
-
上海市
-
-
-
一级代理原装
-
TI
-
SOT23
21+ -
20000
-
上海市
-
-
-
原装现货,品质为先!请来电垂询!
-
TI
-
原厂原封装
新批号 -
887000
-
上海市
-
-
-
原厂发货进口原装微信同步QQ893727827
TPS92075DDC/NOPB 中文资料属性参数
- 现有数量:95现货10,000Factory
- 价格:1 : ¥12.56000剪切带(CT)1,000 : ¥5.72393卷带(TR)
- 系列:-
- 包装:卷带(TR)剪切带(CT)Digi-Reel? 得捷定制卷带
- 产品状态:在售
- 类型:交直流离线开关
- 拓扑:降压,升压
- 内部开关:无
- 输出数:1
- 电压 - 供电(最低):11V
- 电压 -?供电(最高):18V
- 电压 - 输出:-
- 电流 - 输出/通道:-
- 频率:-
- 调光:Triac
- 应用:照明
- 工作温度:-40°C ~ 125°C(TJ)
- 安装类型:表面贴装型
- 封装/外壳:SOT-23-6 细型,TSOT-23-6
- 供应商器件封装:SOT-23-THIN
产品特性
- 取自 PFC 的受控基准
- 集成数字相位角解码器
- 数字 50/60Hz 同步
- 相位对称均衡
- 恒定 LED 电流运行
- 快速启动
- 由模拟基准控制实现的调光
- 平滑调光转换
- 过压保护
- 反馈短路保护
- 前缘和后缘调光器兼容性
- 低物料清单 (BOM) 成本和小型印刷电路板 (PCB) 封装尺寸
- 正在申请专利的数字架构
- 可提供 8 引脚小外形尺寸集成电路 (SOIC) 封装。将于近期提供 6 引脚薄型小外形晶体管封装 (TSOT) 封装。
产品概述
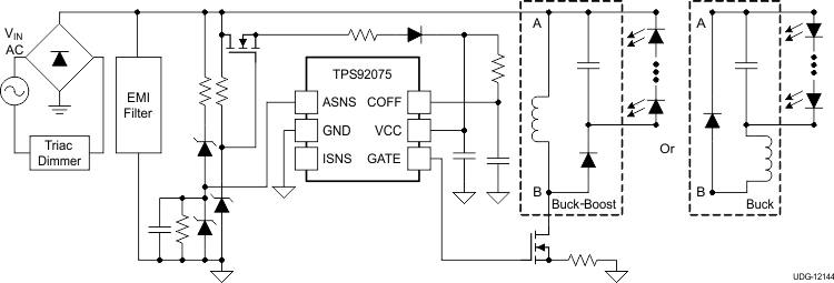
TPS92075 是一款内置有相位调光解码器的混合功率因数控制器 (PFC)。 此器件使用一个内部、低功耗数字控制器来分析线周期以实现整形和对称。 功率转换器级生成一个模拟电流基准并用它来调节输出电流。 此器件使用控制算法来操纵此模拟基准。 这些算法优化了调光器的兼容性、功率因数和总谐波失真 (THD)。 通过使用一个恒定关闭时间控制,这个解决方案实现了低组件数量、高效率并自然提供了开关频率的变化。 这个变化创建了一个仿真展频效应,从而简化了转换器电磁干扰 (EMI) 签名并可使用一个更小的输出滤波器。TPS92075 还包含一些标准特性:电流限制、过压保护、热关断和 VCC 欠压闭锁,所有这些都采用仅有 6 引脚的封装。
TPS92075DDC/NOPB 电路图
TPS92075DDC/NOPB 电路图
TPS92075DDC/NOPB 相关产品
- 2SD300C17A1
- 2SP0115T2A0-12
- 5962-1022101VSC
- 5962-8686102XA
- 5962-8688202XA
- 5962-89728022A
- 5962-89805012A
- 5962-8982402PA
- 5962-9322201MEA
- 7604501EA
- 85514012A
- 8551401PA
- 905X0205100
- 90E23PYGI8
- 90E24PYGI8
- 90E36ERGI
- A4910KJPTR-T
- A4915METTR-T
- A4930GETTR-T
- A4990KLPTR-T
- A5974AD
- A5974D
- A5975D
- A8304SESTR-T
- AAT2153IVN-0.6-T1
- AAT2823IBK-1-T1
- AAT4684ITP-T1
- AD536ASD/883B
- AD536ASH/883B
- AD580SH/883B

搜索
发布采购