更新日期:2024-04-01 00:04:00
产品简介:具有 200mA/100mA 双 LDO 的 18V 输入、3A/1A/1A 三路同步降压转换器
查看详情TPS65262RHBT 供应商
- 公司
- 型号
- 品牌
- 封装/批号
- 数量
- 地区
- 日期
- 说明
- 询价
-
TI
-
原厂原装
22+ -
3288
-
上海市
-
-
-
一级代理原装
-
TI(德州仪器)
-
VQFN-32(5x5)
2022+ -
12000
-
上海市
-
-
-
原装可开发票
TPS65262RHBT 中文资料属性参数
- 现有数量:0现货10,000Factory查看交期
- 价格:1 : ¥31.96000剪切带(CT)250 : ¥23.29640卷带(TR)
- 系列:-
- 包装:卷带(TR)剪切带(CT)Digi-Reel? 得捷定制卷带
- 产品状态:在售
- 拓扑:降压同步(3),线性(LDO)(2)
- 输出数:5
- 频率 - 开关:600kHz
- 电压/电流 - 输出 1:可调至0.6V,3A
- 电压/电流 - 输出 2:可调至 0.6V,1A
- 电压/电流 - 输出 3:可调至 0.6V,1A
- 带 LED 驱动器:无
- 带监控器:无
- 带定序器:无
- 电压 - 供电:4.5V ~ 18V
- 工作温度:-40°C ~ 85°C
- 安装类型:表面贴装型
- 封装/外壳:32-VFQFN 裸露焊盘
- 供应商器件封装:32-VQFN(5x5)
产品特性
- 工作输入电压范围:4.5V 至 18V
- 反馈基准电压:0.6V ±1%
- 最大连续输出电流:3A/1A/1A
- 600kHz 固定开关频率
- 集成双路 LDO 的输入电压范围:1.3V 至 18V,且持续输出电流:200 mA/100 mA
- 针对 Buck1 的可编程软启动时间
- 针对 Buck2 和 Buck3 的固定软启动时间 1ms
- 针对 Buck2 和 Buck3 的内部环路补偿
- 针对每个降压转换器的专用使能引脚
- 自动加电/断电序列
- 轻负载条件下的脉冲跳跃模式 (PSM)
- 输出电压电源正常状态指示器
- 热过载保护
- 32 引脚 VQFN (RHB) 5mm × 5mm 封装
产品概述
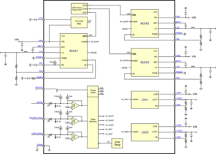
TPS65262 是一款具有 3A/1A/1A 输出电流的单片三路同步降压转换器。4.5V 至 18V 的宽输入电源电压范围包括大多数运行自 5V、9V、12V 或 15V 电源总线的中间总线电压。该转换器具有恒定频率峰值电流模式,专用于简化应用,同时方便设计人员根据目标应用来优化系统。此器件运行在 600kHz 的固定开关频率上。为了减少外部组件数量,已经集成针对 buck2 和 buck3 的环路补偿。buck1 和 buck 2,3 之间的 180°异相运行(buck2 和 buck3 同相运行)最大限度地减少了对输入滤波器的要求。轻负载时,器件自动运行在 PSM,这样通过减少开关损耗来提供高效率。两个低压降线性稳压器 (LDO) 也被内置在 TPS65262 中。这两个线性稳压器的输入电压范围在 1.3V 至 18V 之间,持续输出电流为 200mA/100mA,具有独立使能和可调输出电压。 TPS65262 特有自动电源序列,可驱动 MODE 引脚为高电平,并配置 EN1、EN2 和 EN3 引脚。此器件特有过压保护、过流和短路保护以及过热保护。电源正常引脚在任何输出电压在稳压范围之外时被置为有效。
TPS65262RHBT 电路图
TPS65262RHBT 电路图
TPS65262RHBT 相关产品
- 2SD300C17A1
- 2SP0115T2A0-12
- 5962-1022101VSC
- 5962-8686102XA
- 5962-8688202XA
- 5962-89728022A
- 5962-89805012A
- 5962-8982402PA
- 5962-9322201MEA
- 7604501EA
- 85514012A
- 8551401PA
- 905X0205100
- 90E23PYGI8
- 90E24PYGI8
- 90E36ERGI
- A4910KJPTR-T
- A4915METTR-T
- A4930GETTR-T
- A4990KLPTR-T
- A5974AD
- A5974D
- A5975D
- A8304SESTR-T
- AAT2153IVN-0.6-T1
- AAT2823IBK-1-T1
- AAT4684ITP-T1
- AD536ASD/883B
- AD536ASH/883B
- AD580SH/883B

搜索
发布采购