更新日期:2024-04-01 00:04:00
产品简介:采用 FCCM 模式且具有 I2C 接口的 LNB 稳压器
查看详情TPS65235-1RUKT 供应商
- 公司
- 型号
- 品牌
- 封装/批号
- 数量
- 地区
- 日期
- 说明
- 询价
-
TI
-
原厂原装
22+ -
3288
-
上海市
-
-
-
一级代理原装
-
TI(德州仪器)
-
WQFN-20(3x3)
2022+ -
12000
-
上海市
-
-
-
原装可开发票
TPS65235-1RUKT 中文资料属性参数
- 现有数量:424现货10,000Factory
- 价格:1 : ¥19.08000剪切带(CT)250 : ¥12.94244卷带(TR)
- 系列:-
- 包装:卷带(TR)剪切带(CT)Digi-Reel? 得捷定制卷带
- 产品状态:在售
- 拓扑:升压(1),线性(LDO)(1)
- 输出数:2
- 频率 - 开关:500kHz,1MHz
- 电压/电流 - 输出 1:2.4A
- 电压/电流 - 输出 2:可编程
- 电压/电流 - 输出 3:-
- 带 LED 驱动器:无
- 带监控器:无
- 带定序器:无
- 电压 - 供电:4.5V ~ 20V
- 工作温度:-40°C ~ 85°C
- 安装类型:表面贴装型
- 封装/外壳:20-WFQFN 裸露焊盘
- 供应商器件封装:20-WQFN(3x3)
产品特性
- 用于 LNB 和 I 2C 接口的完整集成解决方案
- 兼容 DiSEqC 2.x 和 DiSEqC 1.x
- 支持 5V、12V 和 15V 电源轨
- 高达 1000mA 的外部电阻器可调精确输出电流限制
- 升压开关峰值电流限制,与 LDO 电流限制成正比
- 具有 140mΩ 低 R ds(on) 内部电源开关的升压转换器
- 可选择 1MHz 或 500kHz 升压开关频率
- 在强制 PWM 模式下能避免可闻噪声
- 适用于非 I 2C 应用的专用使能引脚
- 具有推挽式输出级的低压降 (LDO) 稳压器,用于提供 VLNB 输出
- 内置精确的 22kHz 音调发生器并支持外部音调输入
- 支持 44kHz 和 22kHz 外部音调输入
- 可调节软启动和 13V 至 18V 电压转换时间
- 650mV 至 750mV 的 22kHz 音调振幅选择
- 通过在 EN 为低电平时进行访问的 I 2C 寄存器
- 短路动态保护
- 输出电压电平、DiSEqC 音调输入和输出、电流电平以及电缆连接诊断
- 具有过热保护功能
- 20 引脚 WQFN 3mm x 3mm (RUK) 封装
产品概述
TPS65235-1 专为模拟和数字卫星接收器而设计,是一款具有 I 2C 接口的单片稳压器。该器件专用于向碟形天线中的 LNB 降压转换器或多开关箱提供 13V 至 18V 电源以及 22kHz 音调信号。该器件将极少的组件数、低功率耗散、简单设计与 I 2C 标准接口相结合,能够提供一套完整的解决方案。 TPS65235-1 具有高功效。该升压转换器集成了一个在 1MHz 或 500kHz 可选开关频率下运行的 140mΩ 功率 MOSFET。线性稳压器中的压降为 0.8V,能够更大限度地降低功率损耗。 TPS65235-1 提供多种方式来生成 22kHz 信号。具有推挽式输出级的集成线性稳压器可生成 22kHz 音调信号(在输出端叠加),即使在零负载条件下也是如此。可由外部电阻器以 ±10% 的精度来设定线性稳压器的电流限值。通过 I 2C 读取的全范围诊断可用于系统监控。 TPS65235-1 在 FCCM 模式下具有特殊设计,以避免可闻噪声,尤其是当 VIN 高于或接近 VLNB 输出时。 TPS65235-1 支持面向 22kHz 音调检测电路和输出接口的高级 DiSEqC 2.x 标准。
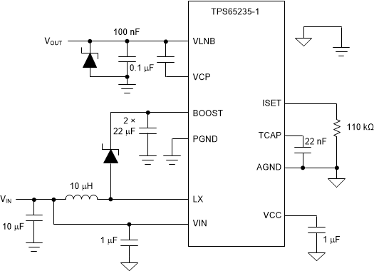
TPS65235-1RUKT 电路图
TPS65235-1RUKT 电路图
TPS65235-1RUKT 相关产品
- 2SD300C17A1
- 2SP0115T2A0-12
- 5962-1022101VSC
- 5962-8686102XA
- 5962-8688202XA
- 5962-89728022A
- 5962-89805012A
- 5962-8982402PA
- 5962-9322201MEA
- 7604501EA
- 85514012A
- 8551401PA
- 905X0205100
- 90E23PYGI8
- 90E24PYGI8
- 90E36ERGI
- A4910KJPTR-T
- A4915METTR-T
- A4930GETTR-T
- A4990KLPTR-T
- A5974AD
- A5974D
- A5975D
- A8304SESTR-T
- AAT2153IVN-0.6-T1
- AAT2823IBK-1-T1
- AAT4684ITP-T1
- AD536ASD/883B
- AD536ASH/883B
- AD580SH/883B

搜索
发布采购