更新日期:2024-04-01 00:04:00
产品简介:用于超低功耗无线应用的具有旁路模式的降压转换器
查看详情TPS62732DRYR 供应商
- 公司
- 型号
- 品牌
- 封装/批号
- 数量
- 地区
- 日期
- 说明
- 询价
-
TI
-
原厂原装
22+ -
3288
-
上海市
-
-
-
一级代理原装
-
TI/德州仪器
-
SON6
21+ -
10000
-
杭州
-
-
-
原装正品,BOM一站式服务
-
TI/德州仪器
-
SON6
2022+ -
6000
-
上海市
-
-
-
原装可开发票
TPS62732DRYR 中文资料属性参数
- 现有数量:5,000现货10,000Factory
- 价格:1 : ¥11.21000剪切带(CT)5,000 : ¥5.07999卷带(TR)
- 系列:-
- 包装:卷带(TR)剪切带(CT)Digi-Reel? 得捷定制卷带
- 产品状态:在售
- 应用:转换器,蓝牙(BLT)
- 电压 - 输入:1.9V ~ 3.9V
- 输出数:1
- 电压 - 输出:1.9V
- 工作温度:-40°C ~ 85°C
- 安装类型:表面贴装型
- 封装/外壳:6-UFDFN
- 供应商器件封装:6-SON(1.45x1)
产品特性
- 输入电压范围 (VIN):1.9V 至 3.9V
- 超低功耗旁路模式下的电流典型值为 30nA
- DC-DC 静态电流典型值为 25μA
- 内部反馈分压器断开
- VIN 和 VOUT 之间的旁路开关电阻典型值为 2.1Ω
- 自动从 DC-DC 切换到旁路模式
- 高达 3MHz 的开关频率
- DC-DC 效率高达 95%
- 开漏状态输出 STAT
- 峰值输出电流高达 100mA
- 固定输出电压:1.9V、2.05V、2.1V 和 2.3V
- 小型外部输出滤波组件(2.2μH 电感 + 2.2μF 电容)
- 针对低输出纹波电压进行了优化
- 小型 1 × 1.5 × 0.6mm3 USON 封装
- 12mm2 最小分辨率尺寸
- CC2540 低能耗片上系统解决方案
- 低功耗无线 应用
- RF4CE,计量
产品概述
TPS62730 是一款适用于低功耗无线应用的高频同步降压 DC-DC 转换器。此器件已经过优化,可为 TI 的低于 1GHz 和 2.4GHz 的低功耗无线 RF 收发器及片上系统 (SoC) 解决方案供电。TPS62730 通过高效的降压转换来降低 TX 和 RX 模式下的电池供电流耗。此器件可提供高达 100mA 输出电流,允许使用低成本的微型片式电感和电容。此器件的输入电压范围为 1.9V 至 3.9V,支持多种锂化合物电池(例如,Li-SOCl2、Li-SO2、Li-MnO2)和双节碱性电池。 TPS62730 特有 超低功耗旁路模式(典型流耗为 30nA),支持 TI 的 CC2540 低能耗和 CC430 SoC 解决方案的休眠和低功耗模式。在这种旁路模式下,DC-DC 转换器的输出电容通过典型值为 2.1Ω 的集成式旁路开关连接到电池。 在 DC-DC 工作模式下,器件可为系统提供固定输出电压。TPS62730 的开关频率高达 3MHz, 搭配 2.2uF 小型输出电容使用时,特有低输出纹波电压和低噪声。该器件可在 DC-DC 工作模式期间自动切换至旁路模式,这样可防止 DC-DC 转换器运行占空比接近 100% 时造成输出纹波电压和噪声增大。一旦电池电压低于切换阈值 VIT BYP,此器件便会自动进入旁路模式。TPS62730 采用 1 × 1.5mm2 6 引脚 USON 封装。
TPS62732DRYR 数据手册
| 数据手册 | 说明 | 数量 | 操作 |
|---|---|---|---|
TPS62732DRYR
|
- Converter, Bluetooth (BLT) Voltage Regulator IC 1 Output 6-SON (1.45x1) |
27页,5.26M | 查看 |
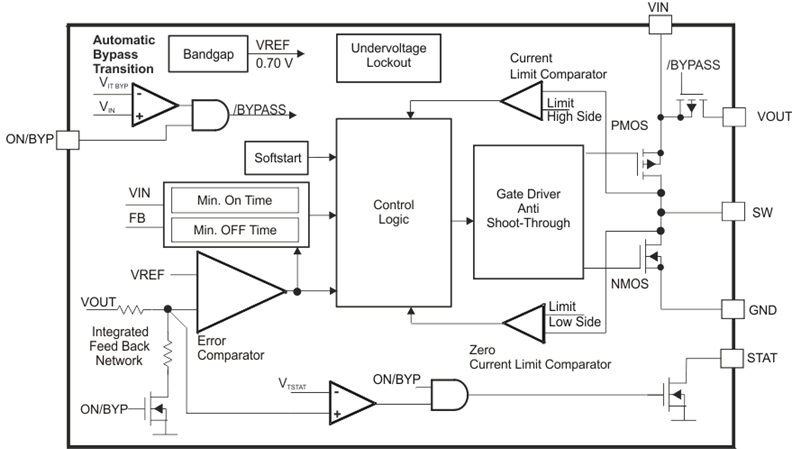
TPS62732DRYR 电路图
TPS62732DRYR 电路图
TPS62732DRYR 相关产品
- 2SD300C17A1
- 2SP0115T2A0-12
- 5962-1022101VSC
- 5962-8686102XA
- 5962-8688202XA
- 5962-89728022A
- 5962-89805012A
- 5962-8982402PA
- 5962-9322201MEA
- 7604501EA
- 85514012A
- 8551401PA
- 905X0205100
- 90E23PYGI8
- 90E24PYGI8
- 90E36ERGI
- A4910KJPTR-T
- A4915METTR-T
- A4930GETTR-T
- A4990KLPTR-T
- A5974AD
- A5974D
- A5975D
- A8304SESTR-T
- AAT2153IVN-0.6-T1
- AAT2823IBK-1-T1
- AAT4684ITP-T1
- AD536ASD/883B
- AD536ASH/883B
- AD580SH/883B

搜索
发布采购
TPS62732DRYR