更新日期:2024-04-01 00:04:00
产品简介:采用 1.2mm x 0.8mm WCSP 封装的 2.4V 至 5.5V 输入、6 引脚 3A 微型降压转换器
查看详情TPS6208818YFPR 供应商
- 公司
- 型号
- 品牌
- 封装/批号
- 数量
- 地区
- 日期
- 说明
- 询价
-
TI
-
原厂原装
22+ -
3288
-
上海市
-
-
-
一级代理原装
-
TI(德州仪器)
-
DSBGA-6
2022+ -
12000
-
上海市
-
-
-
原装可开发票
TPS6208818YFPR 中文资料属性参数
- 现有数量:0现货查看交期
- 价格:3,000 : ¥6.68984卷带(TR)
- 系列:DCS-Control?
- 包装:卷带(TR)
- 产品状态:在售
- 功能:降压
- 输出配置:正
- 拓扑:降压
- 输出类型:固定
- 输出数:1
- 电压 - 输入(最小值):2.4V
- 电压 - 输入(最大值):5.5V
- 电压 - 输出(最小值/固定):1.8V
- 电压 - 输出(最大值):-
- 电流 - 输出:3A
- 频率 - 开关:4MHz
- 同步整流器:是
- 工作温度:-40°C ~ 125°C(TJ)
- 安装类型:表面贴装型
- 封装/外壳:6-XFBGA,DSBGA
- 供应商器件封装:6-DSBGA
产品特性
- DCS-Control 拓扑
- 效率高达 95%
- 26mΩ 和 26mΩ 内部功率 MOSFET
- 2.4V 至 5.5V 输入电压范围
- 4µA 工作静态电流
- 1% 的输出电压精度
- 4MHz 开关频率
- 可实现轻负载效率的省电模式
- 强制 PWM 版本可支持 CCM 运行
- 可实现最低压降的 100% 占空比
- 有源输出放电
- 电源正常状态输出
- 热关断保护
- 断续短路保护
- 采用间距为 0.4mm 的 6 引脚 WCSP 和 PowerWCSP 封装
- 0.3mm 高的 YWC 封装支持嵌入式系统
- 支持 12mm2 的解决方案尺寸
- 支持高度小于 0.6mm 的解决方案
- 使用 TPS62088 并借助 WEBENCH® Power Designer 创建定制设计方案
产品概述
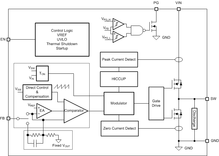
TPS6208xx 器件系列是一种高频同步降压转换器,经优化具有小解决方案尺寸和高效率。该器件的输入电压范围为 2.4V 至 5.5V,支持常用电池技术。该转换器在中高负载条件下以 PWM 模式运行,并在轻负载时自动进入省电模式运行,从而在整个负载电流范围内保持高效率。器件的强制 PWM 版本可在任意负载上维持 CCM 运行。4MHz 的开关频率允许该器件使用小型外部组件。该器件可同时实现 DCS-Control 架构、出色的负载瞬态性能和输出稳压精度。内置的其他特性包括过流保护、热关断保护、有源输出放电和电源正常。该器件采用 6 引脚 WCSP 封装。
TPS6208818YFPR 电路图
TPS6208818YFPR 电路图
TPS6208818YFPR 相关产品
- 2SD300C17A1
- 2SP0115T2A0-12
- 5962-1022101VSC
- 5962-8686102XA
- 5962-8688202XA
- 5962-89728022A
- 5962-89805012A
- 5962-8982402PA
- 5962-9322201MEA
- 7604501EA
- 85514012A
- 8551401PA
- 905X0205100
- 90E23PYGI8
- 90E24PYGI8
- 90E36ERGI
- A4910KJPTR-T
- A4915METTR-T
- A4930GETTR-T
- A4990KLPTR-T
- A5974AD
- A5974D
- A5975D
- A8304SESTR-T
- AAT2153IVN-0.6-T1
- AAT2823IBK-1-T1
- AAT4684ITP-T1
- AD536ASD/883B
- AD536ASH/883B
- AD580SH/883B

搜索
发布采购