更新日期:2024-04-01 00:04:00
产品简介:具有 800nA 超低静态电流的 0.7V 输入电压同步升压转换器
查看详情TPS610997YFFT 供应商
- 公司
- 型号
- 品牌
- 封装/批号
- 数量
- 地区
- 日期
- 说明
- 询价
-
TI
-
原厂原装
22+ -
3288
-
上海市
-
-
-
一级代理原装
TPS610997YFFT 中文资料属性参数
- 现有数量:0现货查看交期
- 价格:1 : ¥9.06000剪切带(CT)250 : ¥5.87976卷带(TR)
- 系列:-
- 包装:卷带(TR)剪切带(CT)Digi-Reel? 得捷定制卷带
- 产品状态:在售
- 功能:升压
- 输出配置:正
- 拓扑:升压
- 输出类型:固定
- 输出数:1
- 电压 - 输入(最小值):0.7V
- 电压 - 输入(最大值):5.5V
- 电压 - 输出(最小值/固定):5V
- 电压 - 输出(最大值):-
- 电流 - 输出:800mA(开关)
- 频率 - 开关:-
- 同步整流器:是
- 工作温度:-40°C ~ 125°C(TJ)
- 安装类型:表面贴装型
- 封装/外壳:6-UFBGA,DSBGA
- 供应商器件封装:6-DSBGA
产品特性
- 600nA 超低 IQ 流入 VOUT 引脚
- 400nA 超低 IQ 流入 VIN 引脚
- 工作输入电压范围为 0.7V 至 5.5V
- 可调输出电压范围为 1.8V 至 5.5V
- 可提供固定输出电压版本
- 最小 0.8A 开关峰值电流限制
- 降压模式下提供稳压输出电压
- 关断期间真正断开连接
- 使用固定输出电压版本时,10µA 负载条件下的效率高达 75%
- 在 10mA 至 300mA 负载下具有高达 93% 的效率
- 6 焊球 1.23mm × 0.88mm WCSP 封装和 2mm × 2mm WSON 封装
- 使用 TPS61099x 并借助 WEBENCH Power Designer 创建定制设计方案
产品概述
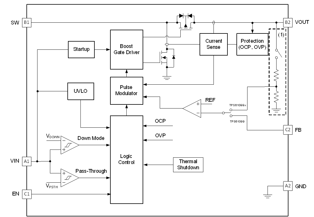
TPS61099x 器件是一款具有 1µA 超低静态电流的同步升压转换器。该器件专为由碱性电池、镍氢充电电池、锂锰电池或锂离子充电电池供电的产品而设计,能够在轻载条件下高效运行,这对延长电池使用寿命至关重要。TPS61099x 升压转换器采用迟滞控制拓扑,能够以最小静态电流实现最高的效率。该器件在轻载条件下仅消耗 1µA 静态电流,在 10µA 负载下可实现高达 75% 的效率(固定输出电压版本)。此外,该器件在 3.3V 至 5V 转换过程中支持高达 300mA 的输出电流,在 200mA 负载条件下可实现高达 93% 的效率。TPS61099x 还为不同应用提供降压模式和直通操作。在降压模式下,即使输入电压高于输出电压,输出电压仍可调节为目标值。在直通模式下,输出电压与输入电压保持一致。当 VIN > VOUT + 0.5V 时,TPS61099x 退出降压模式并转入直通模式。TPS61099x 在禁用状态下能够将负载与输入电源断开,真正实现关断,从而降低电流消耗。TPS61099x 具有可调输出电压版本和固定输出电压版本。该器件采用 6 焊球 1.23mm × 0.88mm WCSP 封装和 6 焊球 2mm × 2mm WSON 封装。
TPS610997YFFT 电路图
TPS610997YFFT 电路图
TPS610997YFFT 相关产品
- 2SD300C17A1
- 2SP0115T2A0-12
- 5962-1022101VSC
- 5962-8686102XA
- 5962-8688202XA
- 5962-89728022A
- 5962-89805012A
- 5962-8982402PA
- 5962-9322201MEA
- 7604501EA
- 85514012A
- 8551401PA
- 905X0205100
- 90E23PYGI8
- 90E24PYGI8
- 90E36ERGI
- A4910KJPTR-T
- A4915METTR-T
- A4930GETTR-T
- A4990KLPTR-T
- A5974AD
- A5974D
- A5975D
- A8304SESTR-T
- AAT2153IVN-0.6-T1
- AAT2823IBK-1-T1
- AAT4684ITP-T1
- AD536ASD/883B
- AD536ASH/883B
- AD580SH/883B

搜索
发布采购