更新日期:2024-04-01 00:04:00
产品简介:具有 D-CAP3 控制功能和 Out-of-Audio? 模式的 4.5V 至 17V、8A 同步 SWIFT? 降压转换器
查看详情TPS568215OARNNT 供应商
- 公司
- 型号
- 品牌
- 封装/批号
- 数量
- 地区
- 日期
- 说明
- 询价
-
TPS568215OARNNT
原装现货 -
TI
-
VQFN18
1848 -
50
-
深圳
-
11-09
-
特价处理实单必成
-
TI
-
原厂原装
22+ -
3288
-
上海市
-
-
-
一级代理原装
-
TI(德州仪器)
-
VQFN-18-HR(3.5x3.5)
2022+ -
12000
-
上海市
-
-
-
原装可开发票
TPS568215OARNNT 中文资料属性参数
- 现有数量:0现货4,750Factory查看交期
- 价格:1 : ¥34.18000剪切带(CT)250 : ¥23.88468卷带(TR)
- 系列:SWIFT?
- 包装:卷带(TR)剪切带(CT)Digi-Reel? 得捷定制卷带
- 产品状态:在售
- 功能:降压
- 输出配置:正
- 拓扑:降压
- 输出类型:可调(固定)
- 输出数:1
- 电压 - 输入(最小值):4.5V
- 电压 - 输入(最大值):17V
- 电压 - 输出(最小值/固定):0.6V
- 电压 - 输出(最大值):5.5V
- 电流 - 输出:8A
- 频率 - 开关:最高 1.2MHz
- 同步整流器:是
- 工作温度:-40°C ~ 150°C(TJ)
- 安装类型:表面贴装型
- 封装/外壳:18-VFQFN
- 供应商器件封装:18-VQFN-HR(3.5x3.5)
产品特性
- 集成 19mΩ 和 9.4mΩ 金属氧化物半导体场效应晶体管 (MOSFET)
- 400kHz、800kHz 或 1.2MHz 的可选 FSW
- Out-of-Audio 功能可保持开关频率超出音频范围
- 可调节电流限制设置,具有断续重启功能
- 整个温度范围内的基准电压为 0.6V ±1%
- 支持 5V 外部可选偏置功能,以提升效率
- D-CAP3™针对快速瞬态响应的控制模式
- 0.6V 至 5.5V 输出电压范围
- 支持所有陶瓷电容器
- 针对预偏置输出的单调性启动
- 可调节软启动,默认软启动时间为 1ms
- -40°C 至 150°C 运行结温
- 小型 3.5mm x 3.5mm HotRod™四方扁平无引线 (QFN) 封装
产品概述
TPS568215OA 是 TI 旗下最小的一款单片 8A 同步降压转换器,具有自适应导通时间 D-CAP3™ 控制模式。该器件集成了较低的 RDS(on) 功率 MOSFET,简单易用并且高效运行,所需外部组件最少,适用于空间受限的电源系统。主要 特性 包括非常精确的基准电压、快速负载瞬态响应、Out-of-Audio 模式、可调节的电流限制并且无需外部补偿。强制持续导通模式有助于满足高性能 DSP 和 FPGA 的严格电压调节精度要求。TPS568215OA 采用热增强型 18 引脚 HotRod™ QFN 封装,并且设计用于在 –40°C 至 150°C 的结温范围内工作。TPS568215OA 与 TPS568215 和 TPS56C215 引脚对引脚兼容,因此用户可以在 6A 至 12A 范围内灵活选择采用同一大小的解决方案。
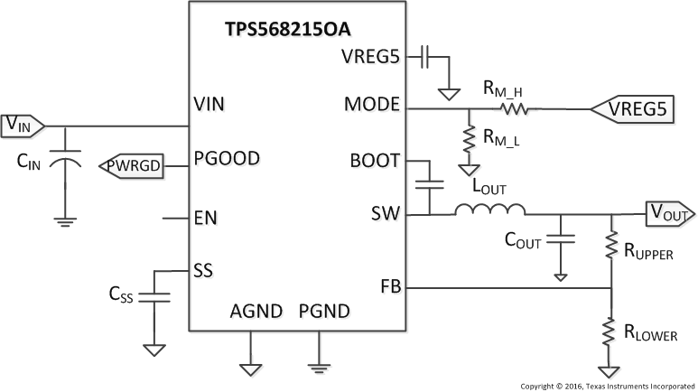
TPS568215OARNNT 电路图
TPS568215OARNNT 电路图
TPS568215OARNNT 相关产品
- 2SD300C17A1
- 2SP0115T2A0-12
- 5962-1022101VSC
- 5962-8686102XA
- 5962-8688202XA
- 5962-89728022A
- 5962-89805012A
- 5962-8982402PA
- 5962-9322201MEA
- 7604501EA
- 85514012A
- 8551401PA
- 905X0205100
- 90E23PYGI8
- 90E24PYGI8
- 90E36ERGI
- A4910KJPTR-T
- A4915METTR-T
- A4930GETTR-T
- A4990KLPTR-T
- A5974AD
- A5974D
- A5975D
- A8304SESTR-T
- AAT2153IVN-0.6-T1
- AAT2823IBK-1-T1
- AAT4684ITP-T1
- AD536ASD/883B
- AD536ASH/883B
- AD580SH/883B

搜索
发布采购