更新日期:2024-04-01 00:04:00
产品简介:采用 2mm x 3mm QFN 封装的 4.5V 至 18V、6A 同步降压转换器
查看详情TPS566235RJNT 供应商
- 公司
- 型号
- 品牌
- 封装/批号
- 数量
- 地区
- 日期
- 说明
- 询价
-
TI
-
原厂原装
22+ -
3288
-
上海市
-
-
-
一级代理原装
-
TI(德州仪器)
-
VQFN-13-HR(3x2)
2022+ -
12000
-
上海市
-
-
-
原装可开发票
TPS566235RJNT 中文资料属性参数
- 现有数量:0现货10,000Factory查看交期
- 价格:250 : ¥19.47248卷带(TR)
- 系列:Eco-Mode?
- 包装:卷带(TR)
- 产品状态:在售
- 功能:降压
- 输出配置:正
- 拓扑:降压
- 输出类型:可调式
- 输出数:1
- 电压 - 输入(最小值):4.5V
- 电压 - 输入(最大值):18V
- 电压 - 输出(最小值/固定):0.6V
- 电压 - 输出(最大值):7V
- 电流 - 输出:6A
- 频率 - 开关:600kHz
- 同步整流器:是
- 工作温度:-40°C ~ 125°C(TJ)
- 安装类型:表面贴装型
- 封装/外壳:13-VFQFN
- 供应商器件封装:13-VQFN-HR(3x2)
产品特性
- 输入电压范围:4.5V 至 18V
- 输出电压范围:0.6V 至 7V
- 室温下的基准电压 ±1%
- 支持 6A 的连续输出电流
- D-CAP3™架构控制,可实现快速瞬态响应
- 集成 25mΩ 和 12mΩ RDS(on) 电源 FET
- 108µA 低静态电流
- 可选 Eco-Mode™、 Out-Of-Audio™ 和 FCCM(通过 MODE 引脚)
- Out-Of-Audio™ 轻负载运行,开关频率超过 25kHz
- 支持预偏置启动功能
- 600kHz 开关频率
- 内部 1ms 软启动
- 支持陶瓷输出电容器
- 电源正常指示器
- 逐周期谷值过流保护功能
- 非闭锁,可提供 OC、OV、UV、OT 和 UVLO 保护
- 3.0mm × 2.0mm HotRod™VQFN 封装
- 使用 TPS566235 并借助 WEBENCH® 电源设计器创建定制设计方案
产品概述
TPS566235 是一款具有成本效益、高电压输入、高效的同步降压转换器,配备了集成
FET。该器件使系统设计人员能够以经济高效、低组件数和低待机电流的解决方案来完善包含各种终端设备电源总线稳压器的套件。 TPS566235 采用 D-CAP3™模式控制,此控制方式无需外部补偿组件即可实现快速瞬态响应和出色的线路/负载调整。该器件具有一个专用电路,可支持低等效串联电阻 (ESR)
输出电容器(例如专用聚合物电容器和超低 ESR 陶瓷电容器)。控制拓扑可支持高负载条件下的 CCM 模式与轻负载条件下的 DCM 运行模式之间的无缝切换。在轻负载条件下,可通过 MODE
引脚配置三种工作模式: Eco-Mode™、 Out-Of-Audio™ (OOA) 和强制连续导通模式 (FCCM)。OOA
模式是一种独特的控制功能,可将开关频率保持在可闻频率以上,同时可将对效率的影响降至最低。TPS566235 支持预偏置启动和电源正常指示器。它提供包括 OVP、UVP、OCP、OTP 和 UVLO 在内的全面保护。该器件采用 3.0mm x 2.0mm
HotRod™封装,额定结温范围为 –40°C 至 125°C。
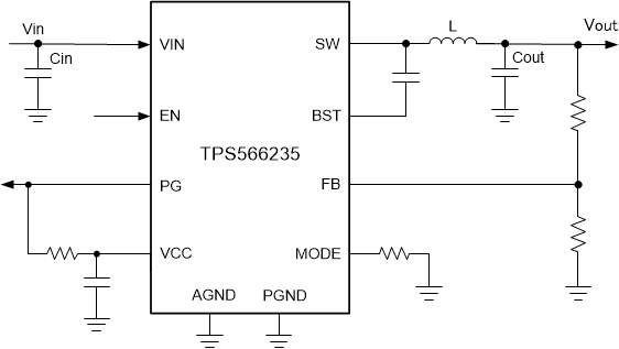
TPS566235RJNT 电路图
TPS566235RJNT 电路图
TPS566235RJNT 相关产品
- 2SD300C17A1
- 2SP0115T2A0-12
- 5962-1022101VSC
- 5962-8686102XA
- 5962-8688202XA
- 5962-89728022A
- 5962-89805012A
- 5962-8982402PA
- 5962-9322201MEA
- 7604501EA
- 85514012A
- 8551401PA
- 905X0205100
- 90E23PYGI8
- 90E24PYGI8
- 90E36ERGI
- A4910KJPTR-T
- A4915METTR-T
- A4930GETTR-T
- A4990KLPTR-T
- A5974AD
- A5974D
- A5975D
- A8304SESTR-T
- AAT2153IVN-0.6-T1
- AAT2823IBK-1-T1
- AAT4684ITP-T1
- AD536ASD/883B
- AD536ASH/883B
- AD580SH/883B

搜索
发布采购