更新日期:2024-04-01 00:04:00
产品简介:灌电流和拉电流 DDR 终端稳压器
查看详情TPS51200AQDRCTQ1 供应商
- 公司
- 型号
- 品牌
- 封装/批号
- 数量
- 地区
- 日期
- 说明
- 询价
-
TI
-
原厂原装
22+ -
3288
-
上海市
-
-
-
一级代理原装
TPS51200AQDRCTQ1 中文资料属性参数
- 现有数量:1,211现货
- 价格:1 : ¥18.60000剪切带(CT)250 : ¥12.59264卷带(TR)
- 系列:Automotive, AEC-Q100
- 包装:卷带(TR)剪切带(CT)Digi-Reel? 得捷定制卷带
- 产品状态:在售
- 应用:控制器,DDR
- 电压 - 输入:2.375V ~ 3.5V
- 输出数:1
- 电压 - 输出:0.5V ~ 1.8V
- 工作温度:-40°C ~ 125°C(TA)
- 安装类型:表面贴装型
- 封装/外壳:10-VFDFN 裸露焊盘
- 供应商器件封装:10-VSON(3x3)
产品特性
- 符合面向汽车应用的 AEC-Q100 AEC-Q100 标准:器件温度等级 1: –40°C ≤ TA ≤ 125°C 器件 HBM ESD 分类等级 2器件 CDM ESD 分类等级 C4B
- 器件温度等级 1: –40°C ≤ TA ≤ 125°C
- 器件 HBM ESD 分类等级 2
- 器件 CDM ESD 分类等级 C4B
- 扩展的可靠性测试
- 输入电压:支持 2.5V 和 3.3V 电源轨
- VLDOIN 电压范围:1.1V 至 3.5V
- 具有压降补偿功能的灌电流和拉电流终端稳压器
- 所需最小输出电容为 20µF(通常为 3 × 10µF MLCC),用于存储器终端 应用 (DDR)
- 用于监视输出稳压的 PGOOD
- EN 输入
- REFIN 输入允许直接或通过电阻分压器灵活进行输入跟踪
- 远程检测 (VOSNS)
- ±10mA 缓冲基准 (REFOUT)
- 内置软启动、UVLO 和 OCL
- 热关断
- 符合 DDR、DDR2 JEDEC 规范;支持 DDR3、低功耗 DDR3 和 DDR4 VTT 应用
- 带外露散热焊盘的 VSON-10 封装
产品概述
TPS51200A-Q1 器件是一款灌电流和拉电流双倍数据速率 (DDR) 终端稳压器,专门针对低输入电压、低成本、低噪声的空间受限型系统而设计。此器件可保持快速的瞬态响应,最低仅需 20µF 输出电容。此器件支持遥感功能,并且可满足 DDR、DDR2、DDR3、低功耗 DDR3 和 DDR4 VTT 总线终端的所有电源要求。此外,该器件还提供一个开漏 PGOOD 信号来监测输出稳压,并提供一个 EN 信号在 S3(挂起至 RAM)期间针对 DDR 应用进行 VTT 放电。此器件采用高效散热型 VSON-10 封装,具有绿色环保和无铅的特性。该器件的额定温度范围为 –40°C 至 125°C。
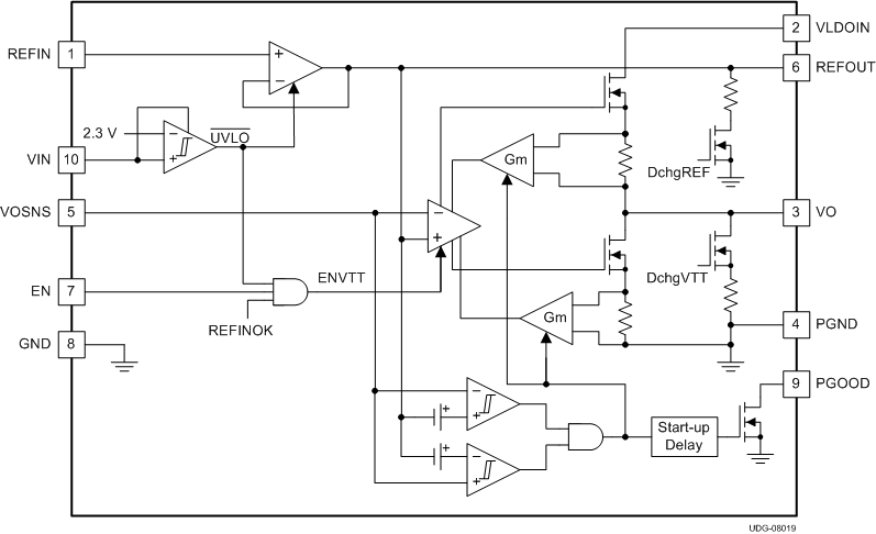
TPS51200AQDRCTQ1 电路图
TPS51200AQDRCTQ1 电路图
TPS51200AQDRCTQ1 相关产品
- 2SD300C17A1
- 2SP0115T2A0-12
- 5962-1022101VSC
- 5962-8686102XA
- 5962-8688202XA
- 5962-89728022A
- 5962-89805012A
- 5962-8982402PA
- 5962-9322201MEA
- 7604501EA
- 85514012A
- 8551401PA
- 905X0205100
- 90E23PYGI8
- 90E24PYGI8
- 90E36ERGI
- A4910KJPTR-T
- A4915METTR-T
- A4930GETTR-T
- A4990KLPTR-T
- A5974AD
- A5974D
- A5975D
- A8304SESTR-T
- AAT2153IVN-0.6-T1
- AAT2823IBK-1-T1
- AAT4684ITP-T1
- AD536ASD/883B
- AD536ASH/883B
- AD580SH/883B

搜索
发布采购