更新日期:2024-04-01 00:04:00
产品简介:用于进行 OV 和 UV 监控的汽车窗口监控器,具有窗口看门狗计时器和可编程延迟
查看详情TPS3850G12QDRCRQ1 供应商
- 公司
- 型号
- 品牌
- 封装/批号
- 数量
- 地区
- 日期
- 说明
- 询价
-
TI
-
原厂原装
22+ -
3288
-
上海市
-
-
-
一级代理原装
TPS3850G12QDRCRQ1 中文资料属性参数
- 现有数量:0现货9,000Factory查看交期
- 价格:3,000 : ¥10.12420卷带(TR)
- 系列:Automotive, AEC-Q100
- 包装:卷带(TR)剪切带(CT)Digi-Reel? 得捷定制卷带
- 产品状态:在售
- 类型:简单复位/加电复位
- 受监控电压数:1
- 电压 - 阈值:1.2V
- 输出:开路漏极或开路集电极
- 复位:低有效
- 复位超时:可调节/可选择
- 工作温度:-40°C ~ 125°C(TJ)
- 安装类型:表面贴装型
- 封装/外壳:10-VFDFN 裸露焊盘
- 供应商器件封装:10-VSON(3x3)
产品特性
- 具有符合 AEC-Q100 标准的下列特性: 器件温度等级 1:-40°C 至 125°C 环境工作温度范围 器件 HBM ESD 分类等级 2 器件 CDM ESD 分类等级 C4B
- 器件温度等级 1:-40°C 至 125°C 环境工作温度范围
- 器件 HBM ESD 分类等级 2
- 器件 CDM ESD 分类等级 C4B
- 提供功能安全 可帮助进行功能安全系统设计的文档
- 可帮助进行功能安全系统设计的文档
- 输入电压范围:VDD = 1.6V 至 6.5V
- 0.8% 电压阈值精度(最大值)
- 低电源电流:IDD = 10µA(典型值)
- 用户可编程看门狗超时
- 用户可编程复位延迟
- 出厂编程的精密看门狗和复位计时器
- 开漏输出
- 精密过压和欠压监测: 支持 0.9V 到 5.0V 常见电压轨 提供 4% 和 7% 故障窗口 0.5% 迟滞
- 支持 0.9V 到 5.0V 常见电压轨
- 提供 4% 和 7% 故障窗口
- 0.5% 迟滞
- 看门狗禁用功能
- 采用小型 3mm × 3mm 10 引脚 VSON 封装
产品概述
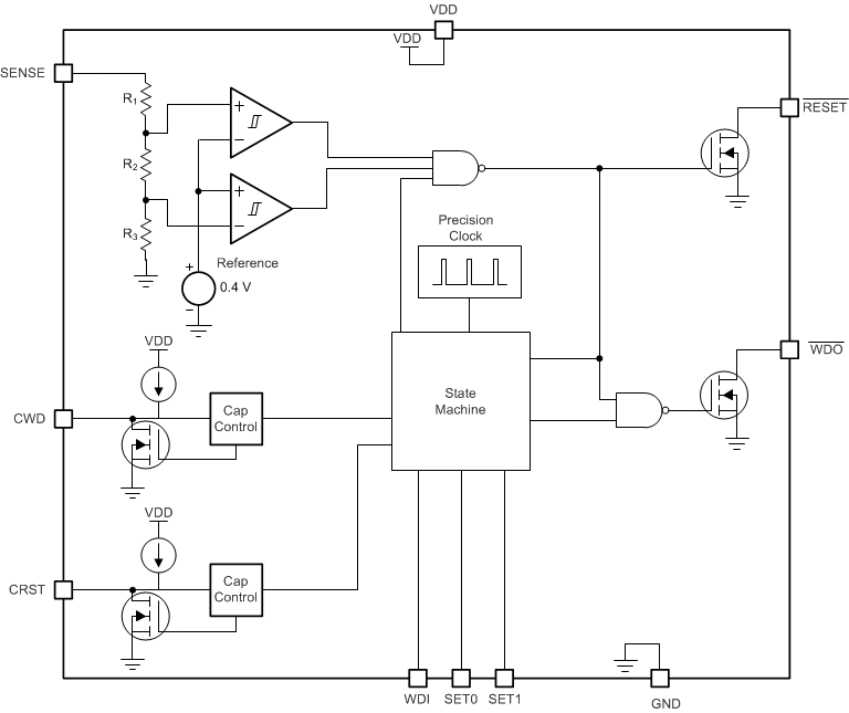
TPS3850-Q1 将可编程窗口看门狗定时器与高精度电压监控器相结合。TPS3850-Q1 窗口比较器在 SENSE 引脚上可针对过压 (VIT+(OV)) 和欠压 (VIT–(UV)) 阈值实现 0.8% 的精度(–40°C 至 +125°C)。TPS3850-Q1 在两种阈值条件下还可提供高精度迟滞,因此非常适用于容差要求严苛的系统。该监控器的 RESET 延迟可通过经出厂编程的默认延迟设置进行设定,也可以通过外部电容以编程方式设定。出厂编程的 RESET 延迟具备 9.5% 精度、高精度延迟时间。TPS3850-Q1 具备适用于多种应用的可编程窗口看门狗计时器。专用看门狗输出 (WDO) 有助于提高分辨率,从而帮助确定出现故障情况的根本原因。窗口看门狗超时可通过经出厂编程的默认延迟设置进行设定,也可以通过外部电容以编程方式设定。可通过逻辑引脚禁用看门狗,避免在开发过程中出现意外的看门狗超时。TPS3850-Q1 采用小型 3.00mm × 3.00mm、10 引脚 VSON 封装。TPS3850-Q1 具有可湿性侧面,可轻松进行光学检查。
TPS3850G12QDRCRQ1 电路图
TPS3850G12QDRCRQ1 电路图
TPS3850G12QDRCRQ1 相关产品
- 2SD300C17A1
- 2SP0115T2A0-12
- 5962-1022101VSC
- 5962-8686102XA
- 5962-8688202XA
- 5962-89728022A
- 5962-89805012A
- 5962-8982402PA
- 5962-9322201MEA
- 7604501EA
- 85514012A
- 8551401PA
- 905X0205100
- 90E23PYGI8
- 90E24PYGI8
- 90E36ERGI
- A4910KJPTR-T
- A4915METTR-T
- A4930GETTR-T
- A4990KLPTR-T
- A5974AD
- A5974D
- A5975D
- A8304SESTR-T
- AAT2153IVN-0.6-T1
- AAT2823IBK-1-T1
- AAT4684ITP-T1
- AD536ASD/883B
- AD536ASH/883B
- AD580SH/883B

搜索
发布采购