更新日期:2024-04-01 00:04:00
产品简介:具有复位时间延迟的汽车高精度窗口监控器
查看详情TPS3703A4120DSERQ1 供应商
- 公司
- 型号
- 品牌
- 封装/批号
- 数量
- 地区
- 日期
- 说明
- 询价
-
TI
-
原厂原装
22+ -
3288
-
上海市
-
-
-
一级代理原装
-
TI(德州仪器)
-
WSON-6(1.5x1.5)
2022+ -
12000
-
上海市
-
-
-
原装可开发票
-
TI
-
原厂原装
2318+ -
9200
-
合肥
-
-
-
科大讯飞战略投资企业
TPS3703A4120DSERQ1 中文资料属性参数
- 现有数量:17,982现货9,000Factory
- 价格:1 : ¥21.23000剪切带(CT)3,000 : ¥12.03218卷带(TR)
- 系列:Automotive, AEC-Q100
- 包装:卷带(TR)剪切带(CT)Digi-Reel? 得捷定制卷带
- 产品状态:在售
- 类型:监控器
- 受监控电压数:1
- 电压 - 阈值:1.2V
- 输出:开路漏极或开路集电极
- 复位:低有效
- 复位超时:最小为 140ms
- 工作温度:-40°C ~ 125°C(TJ)
- 安装类型:表面贴装型
- 封装/外壳:6-WFDFN
- 供应商器件封装:6-WSON(1.5x1.5)
产品特性
- 符合面向汽车应用的 AEC-Q100 标准: 温度等级 1:–40°C 至 +125°C,TA 器件 HBM ESD 分类等级 2 器件 CDM ESD 分类等级 C7B
- 温度等级 1:–40°C 至 +125°C,TA
- 器件 HBM ESD 分类等级 2
- 器件 CDM ESD 分类等级 C7B
- 提供功能安全 可帮助进行功能安全系统设计的文档
- 可帮助进行功能安全系统设计的文档
- 输入电压范围:1.7V 至 5.5V
- 欠压锁定 (UVLO):1.7V
- 低静态电流:7µA(最大值)
- 高阈值精度: ±0.25%(典型值) ±0.7%(-40°C 至 +125°C)
- ±0.25%(典型值)
- ±0.7%(-40°C 至 +125°C)
- 固定窗口阈值电平 50mV 阶跃(500mV 至 1.3V) 1.5V、1.8V、2.5V、2.8V、2.9V、3.3V、5V 仅使用 UV 阈值 窗口公差范围为 ±3% 至 ±7%
- 50mV 阶跃(500mV 至 1.3V)
- 1.5V、1.8V、2.5V、2.8V、2.9V、3.3V、5V
- 仅使用 UV 阈值
- 窗口公差范围为 ±3% 至 ±7%
- 用户可调的电压阈值电平
- 内部毛刺抑制和迟滞
- 固定延时时间选项:50µs、1ms、5ms、10ms、20ms、100ms、200ms
- 使用单个外部电容器的可编程延时时间选项
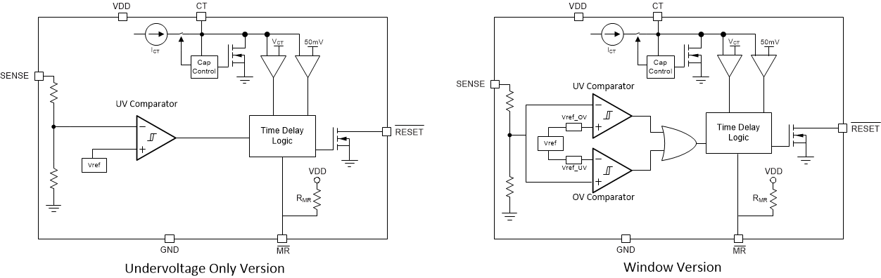
- 漏极开路低电平有效 UV 和 OV 监控器
- RESET 电压锁存输出模式
产品概述
TPS3703-Q1 器件是一款集成式过压 (OV) 和欠压 (UV) 监控器或复位 IC,采用业界最小的 6 引脚 DSE 封装。这款高精度的电压监控器非常适合采用低电压电源轨的系统,并具有非常小的电源容差裕度。低阈值迟滞可防止在受监控的电压处于正常工作范围内时发出虚假复位信号。并且内置有毛刺抑制功能和噪声滤波器,进一步消除了错误信号所导致的错误复位。TPS3703-Q1 不需要使用任何外部电阻器来设置过压和欠压复位阈值,因此进一步优化了整体精度、成本、解决方案大小并提高了安全系统的可靠性。电容器时间 (CT) 引脚用于在每个器件的两个可用复位延时时间之间进行选择,还可以连接一个电容器以调整复位延时时间。单独的 SENSE 输入引脚和 VDD 引脚可实现高可靠性系统所需的冗余。此器件的低典型静态电流规格为 4.5µA(典型值)。 TPS3703-Q1 符合 AEC-Q100 1 级标准,适用于汽车应用。
TPS3703A4120DSERQ1 电路图

TPS3703A4120DSERQ1 电路图
TPS3703A4120DSERQ1 相关产品
- 2SD300C17A1
- 2SP0115T2A0-12
- 5962-1022101VSC
- 5962-8686102XA
- 5962-8688202XA
- 5962-89728022A
- 5962-89805012A
- 5962-8982402PA
- 5962-9322201MEA
- 7604501EA
- 85514012A
- 8551401PA
- 905X0205100
- 90E23PYGI8
- 90E24PYGI8
- 90E36ERGI
- A4910KJPTR-T
- A4915METTR-T
- A4930GETTR-T
- A4990KLPTR-T
- A5974AD
- A5974D
- A5975D
- A8304SESTR-T
- AAT2153IVN-0.6-T1
- AAT2823IBK-1-T1
- AAT4684ITP-T1
- AD536ASD/883B
- AD536ASH/883B
- AD580SH/883B