更新日期:2024-04-01 00:04:00
产品简介:高电平有效且具有反向阻断功能的双通道、1A 负载、4.5-5.5V、70mΩ USB 电源开关
查看详情TPS2066CDGN-2 供应商
- 公司
- 型号
- 品牌
- 封装/批号
- 数量
- 地区
- 日期
- 说明
- 询价
-
TI
-
原厂原装
22+ -
3288
-
上海市
-
-
-
一级代理原装
-
TI
-
原厂原装
2318+ -
9200
-
合肥
-
-
-
科大讯飞战略投资企业
TPS2066CDGN-2 中文资料属性参数
- 现有数量:696现货
- 价格:1 : ¥11.05000管件
- 系列:-
- 包装:管件
- 产品状态:在售
- 开关类型:通用
- 输出数:2
- 比率 - 输入:输出:1:2
- 输出配置:高端
- 输出类型:N 通道
- 接口:开/关
- 电压 - 负载:4.5V ~ 5.5V
- 电压 - 供电 (Vcc/Vdd):不需要
- 电流 - 输出(最大值):1A
- 导通电阻(典型值):70 毫欧
- 输入类型:非反相
- 特性:状态标志
- 故障保护:限流(固定),超温,反向电流,UVLO
- 工作温度:-40°C ~ 125°C(TJ)
- 安装类型:表面贴装型
- 供应商器件封装:8-HVSSOP
- 封装/外壳:8-TSSOP,8-MSOP(0.118",3.00mm 宽)裸露焊盘
产品特性
- 双电源开关系列
- 0.5A,1A,1.5A,2A 的额定电流
- 准确度为 ±20% 的电流限值容限
- 快速过流响应 - 2µs(典型值)
- 70mΩ(典型值)高侧 N 通道金属氧化物半导体场效应晶体管 (MOSFET)
- 工作电压范围:4.5V 至 5.5V
- 去尖峰脉冲故障报告 (FLTx)
- 所选的具有 (TPS20xxC) 和不具有 (TPS20xxC-2) 输出放电的部件
- 反向电流阻断
- 内置软启动
- 与现有的
- 环境温度范围:-40°C 至 85°C
产品概述
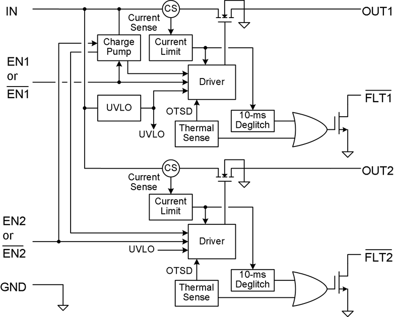
TPS20xxC 和 TPS20xxC-2 双配电开关系列产品用于诸如 USB 等有可能遇到高电容负载和短路的应用。 这一系列产品为电流介于 0.5A 和 2A 之间的应用提供具有固定电流限值阀值的多种器件。 当输出负载超过电流限值阀值时,TPS20xxC 和 TPS20xxC-2 通过运行在恒定电流模式下来将输出电流限制在安全的水平上。 这就在所有条件下提供了一个可预计的故障电流。 当输出被短接时,快速过载响应时间减轻了主 5V 电源提供稳压电源的负担。 为了大大减少打开和关闭期间的电流冲击,电源开关的上升和下降次数受到控制。
TPS2066CDGN-2 电路图
TPS2066CDGN-2 电路图
TPS2066CDGN-2 相关产品
- 2SD300C17A1
- 2SP0115T2A0-12
- 5962-1022101VSC
- 5962-8686102XA
- 5962-8688202XA
- 5962-89728022A
- 5962-89805012A
- 5962-8982402PA
- 5962-9322201MEA
- 7604501EA
- 85514012A
- 8551401PA
- 905X0205100
- 90E23PYGI8
- 90E24PYGI8
- 90E36ERGI
- A4910KJPTR-T
- A4915METTR-T
- A4930GETTR-T
- A4990KLPTR-T
- A5974AD
- A5974D
- A5975D
- A8304SESTR-T
- AAT2153IVN-0.6-T1
- AAT2823IBK-1-T1
- AAT4684ITP-T1
- AD536ASD/883B
- AD536ASH/883B
- AD580SH/883B

搜索
发布采购