更新日期:2024-04-01 00:04:00
产品简介:汽车类低 EMI 高性能 4 通道 LED 驱动器
查看详情LP8860CQVFPRQ1 供应商
- 公司
- 型号
- 品牌
- 封装/批号
- 数量
- 地区
- 日期
- 说明
- 询价
-
TI
-
原厂原装
22+ -
3288
-
上海市
-
-
-
一级代理原装
LP8860CQVFPRQ1 中文资料属性参数
- 现有数量:2,000现货
- 价格:1 : ¥45.71000剪切带(CT)1,000 : ¥25.88886卷带(TR)
- 系列:Automotive, AEC-Q100
- 包装:卷带(TR)剪切带(CT)Digi-Reel? 得捷定制卷带
- 产品状态:在售
- 类型:DC DC 控制器
- 拓扑:升压
- 内部开关:无
- 输出数:4
- 电压 - 供电(最低):3V
- 电压 -?供电(最高):48V
- 电压 - 输出:48V
- 电流 - 输出/通道:150mA
- 频率:100kHz ~ 2.2MHz
- 调光:PWM
- 应用:汽车级,背光,照明
- 工作温度:-40°C ~ 125°C(TA)
- 安装类型:表面贴装型
- 封装/外壳:32-PowerLQFP
- 供应商器件封装:32-HLQFP(7x7)
产品特性
- 符合汽车应用 应用
- 具有符合 AEC-Q100 标准的下列特性: 器件温度等级 1:–40°C 至 +125°C 环境工作温度
- 器件温度等级 1:–40°C 至 +125°C 环境工作温度
- 输入电压工作范围:3V 至 48V
- 四路高精度电流阱电流匹配度为 0.5%(典型值) LED 灯串电流高达 150mA/通道采用外部 PWM 亮度控制,调光比大于 13 000:1通过 SPI 或 I2C 进行 16 位调光控制 支持显示模式(全局调光)和群集模式(独立调光)
- 电流匹配度为 0.5%(典型值)
- LED 灯串电流高达 150mA/通道
- 采用外部 PWM 亮度控制,调光比大于 13 000:1
- 通过 SPI 或 I2C 进行 16 位调光控制
- 支持显示模式(全局调光)和群集模式(独立调光)
- 针对更高 LED 驱动光效率的混合 PWM 和电流调光
- 针对 LED PWM 频率的同步
- 具有介于 100kHz 到 2.2Mhz 之间的可编程开关频率和用于降低电磁干扰 (EMI) 的扩频选项的升压控制器
- 升压同步输入
- 电力线场效应晶体管 (FET) 控制,可实现浪涌电流保护和待机节能
- 使用外部温度传感器自动降低 LED 电流
- 丰富的故障诊断”
产品概述
LP8860-Q1 是具有升压控制器的汽车用高效 LED 驱动器。该器件具有可通过 PWM 输入信号、SPI 和/或 I2C
主机控制的 4 路高精度电流阱。 升压转换器具有基于 LED 电流阱余量电压的自适应输出电压控制。该特性可在所有条件下将电压调节到能够满足需要的最低水平,从而最大限度降低功耗。凭借宽范围可调频率,LP8860-Q1 能够避免调幅 (AM)
射频波段的干扰。LP8860-Q1 支持内置混合 PWM 和电流调光,从而降低了 EMI、延长了 LED 使用寿命且提高了总光学效率。相移 PWM 可减少人耳噪声和输出纹波。
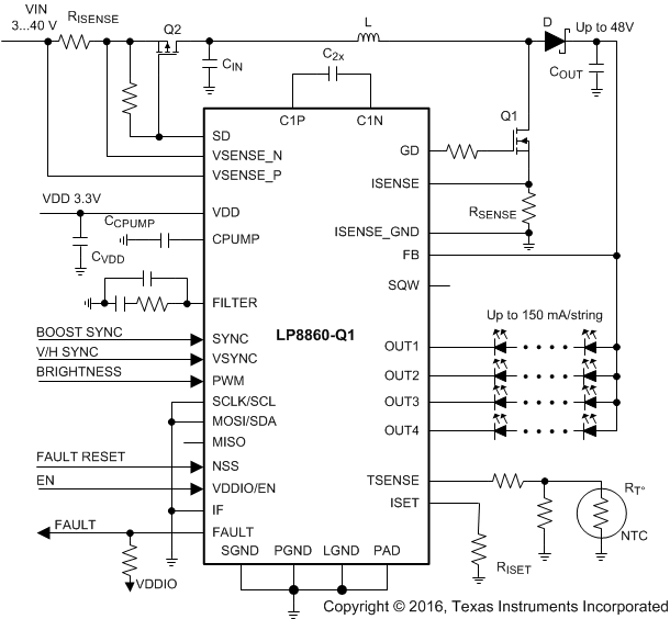
LP8860CQVFPRQ1 电路图
LP8860CQVFPRQ1 电路图
LP8860CQVFPRQ1 相关产品
- 2SD300C17A1
- 2SP0115T2A0-12
- 5962-1022101VSC
- 5962-8686102XA
- 5962-8688202XA
- 5962-89728022A
- 5962-89805012A
- 5962-8982402PA
- 5962-9322201MEA
- 7604501EA
- 85514012A
- 8551401PA
- 905X0205100
- 90E23PYGI8
- 90E24PYGI8
- 90E36ERGI
- A4910KJPTR-T
- A4915METTR-T
- A4930GETTR-T
- A4990KLPTR-T
- A5974AD
- A5974D
- A5975D
- A8304SESTR-T
- AAT2153IVN-0.6-T1
- AAT2823IBK-1-T1
- AAT4684ITP-T1
- AD536ASD/883B
- AD536ASH/883B
- AD580SH/883B

搜索
发布采购