更新日期:2024-04-01 00:04:00
产品简介:4.2V 至 60V、1.5A 超小型同步降压转换器
查看详情LMR36015AQRNXRQ1 供应商
- 公司
- 型号
- 品牌
- 封装/批号
- 数量
- 地区
- 日期
- 说明
- 询价
-
TI
-
NA
2022+ -
3000
-
苏州
-
-
-
SZLF
-
TI
-
原厂原装
22+ -
3288
-
上海市
-
-
-
一级代理原装
LMR36015AQRNXRQ1 中文资料属性参数
- 现有数量:0现货查看交期
- 价格:3,000 : ¥11.81753卷带(TR)
- 系列:Automotive, AEC-Q100
- 包装:卷带(TR)
- 产品状态:在售
- 功能:降压
- 输出配置:正
- 拓扑:降压
- 输出类型:可调式
- 输出数:1
- 电压 - 输入(最小值):4.2V
- 电压 - 输入(最大值):60V
- 电压 - 输出(最小值/固定):1V
- 电压 - 输出(最大值):60V
- 电流 - 输出:1.5A
- 频率 - 开关:400kHz
- 同步整流器:是
- 工作温度:-40°C ~ 150°C(TJ)
- 安装类型:表面贴装,可润湿侧翼
- 封装/外壳:12-VFQFN
- 供应商器件封装:12-VQFN-HR(3x2)
产品特性
- 符合面向汽车 应用的 AEC-Q100 标准: 温度等级 1:–40°C 至 +125°C,TA
- 温度等级 1:–40°C 至 +125°C,TA
- 专为汽车 应用结温范围为 –40°C 至 +150°C保护 功能:热关断、输入欠压锁定、逐周期电流限制和断续短路保护在 1.5A 负载下具有 0.4V 压降(典型值)±1.5% 基准电压容差3.3V固定输出电压选项可用
- 结温范围为 –40°C 至 +150°C
- 保护 功能:热关断、输入欠压锁定、逐周期电流限制和断续短路保护
- 在 1.5A 负载下具有 0.4V 压降(典型值)
- ±1.5% 基准电压容差
- 3.3V固定输出电压选项可用
- 适合可扩展的电源与以下器件引脚兼容: LMR36006-Q1(60V、0.6A) LMR33620/30-Q1(36V、2A 或 3A) 400kHz、2.1MHz 频率选项
- 与以下器件引脚兼容: LMR36006-Q1(60V、0.6A) LMR33620/30-Q1(36V、2A 或 3A)
- LMR36006-Q1(60V、0.6A)
- LMR33620/30-Q1(36V、2A 或 3A)
- 400kHz、2.1MHz 频率选项
- 通过集成技术减小解决方案尺寸,降低成本小型 2mm × 3mm VQFN 封装(具有可湿性侧面)很少的外部组件
- 小型 2mm × 3mm VQFN 封装(具有可湿性侧面)
- 很少的外部组件
- 在整个负载范围内具有低功率耗散400kHz(12VIN、5VOUT、1A)时的效率为 93%在 PFM 模式中提高了轻负载效率低至 26µA 的工作静态电流
- 400kHz(12VIN、5VOUT、1A)时的效率为 93%
- 在 PFM 模式中提高了轻负载效率
- 低至 26µA 的工作静态电流
- 进行了优化,可满足超低 EMI 要求 符合 CISPR25 5 类标准Hotrod™封装可最大限度减少开关节点振铃并行输入路径可最大限度减少寄生电感扩频频谱可降低峰值辐射发射
- 符合 CISPR25 5 类标准
- Hotrod™封装可最大限度减少开关节点振铃
- 并行输入路径可最大限度减少寄生电感
- 扩频频谱可降低峰值辐射发射
- 使用 LMR36015-Q1 并借助 WEBENCH® 电源设计器创建定制设计方案
产品概述
LMR36015-Q1
稳压器是一款易于使用的同步降压直流/直流转换器。该器件具有集成高侧和低侧功率 MOSFET,可在 4.2V 至
60V
的宽输入电压范围内提供高达 1.5A
的输出电流。 容差高达 66V。LMR36015-Q1
采用峰值电流模式控制机制来提供最佳的效率和输出电压精度。LMR36015-Q1 可利用高级高速电路在 2.1MHz
的固定频率下实现从 20V 输入到 5V 输出的稳压。精密使能支持直接连接到宽输入电压或对器件启动和关断进行精确控制,因此提供了灵活性。附带内置滤波和延迟功能的电源正常状态标志可提供系统状态的真实指示,免去了使用外部监控器的麻烦。 LMR36015-Q1 采用 HotRod™ 封装,实现了低 EMI、更高的效率和最小的封装裸片比率。 此器件需要极少外部组件,其引脚设计可实现简单的 PCB 布局。LMR36015-Q1
的小解决方案尺寸和功能集旨在简化各种终端设备的实施。
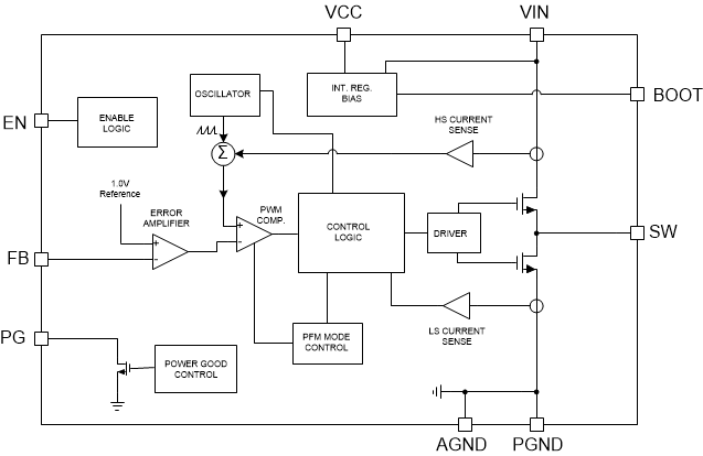
LMR36015AQRNXRQ1 电路图
LMR36015AQRNXRQ1 电路图
LMR36015AQRNXRQ1 相关产品
- 2SD300C17A1
- 2SP0115T2A0-12
- 5962-1022101VSC
- 5962-8686102XA
- 5962-8688202XA
- 5962-89728022A
- 5962-89805012A
- 5962-8982402PA
- 5962-9322201MEA
- 7604501EA
- 85514012A
- 8551401PA
- 905X0205100
- 90E23PYGI8
- 90E24PYGI8
- 90E36ERGI
- A4910KJPTR-T
- A4915METTR-T
- A4930GETTR-T
- A4990KLPTR-T
- A5974AD
- A5974D
- A5975D
- A8304SESTR-T
- AAT2153IVN-0.6-T1
- AAT2823IBK-1-T1
- AAT4684ITP-T1
- AD536ASD/883B
- AD536ASH/883B
- AD580SH/883B

搜索
发布采购