更新日期:2024-04-01 00:04:00
产品简介:4.2V 至 60V、0.6A 超小型同步降压转换器
查看详情LMR36006CRNXT 供应商
- 公司
- 型号
- 品牌
- 封装/批号
- 数量
- 地区
- 日期
- 说明
- 询价
-
TI
-
原厂原装
22+ -
3288
-
上海市
-
-
-
一级代理原装
LMR36006CRNXT 中文资料属性参数
- 现有数量:0现货10,000Factory查看交期
- 价格:1 : ¥20.67000剪切带(CT)250 : ¥14.02364卷带(TR)
- 系列:-
- 包装:卷带(TR)剪切带(CT)Digi-Reel? 得捷定制卷带
- 产品状态:在售
- 功能:降压
- 输出配置:正
- 拓扑:降压
- 输出类型:可调式
- 输出数:1
- 电压 - 输入(最小值):4.2V
- 电压 - 输入(最大值):60V
- 电压 - 输出(最小值/固定):1V
- 电压 - 输出(最大值):60V
- 电流 - 输出:600mA
- 频率 - 开关:2.1MHz
- 同步整流器:是
- 工作温度:-40°C ~ 150°C(TJ)
- 安装类型:表面贴装,可润湿侧翼
- 封装/外壳:12-VFQFN
- 供应商器件封装:12-VQFN-HR(3x2)
产品特性
- 专为可靠耐用的 应用而设计高达 66V 的输入瞬态保护 结温范围为 –40°C 至 +150°C保护 功能:热关断、输入欠压锁定、逐周期电流限制和断续短路保护在 0.6A 负载下具有 0.2V 压降(典型值)
- 高达 66V 的输入瞬态保护
- 结温范围为 –40°C 至 +150°C
- 保护 功能:热关断、输入欠压锁定、逐周期电流限制和断续短路保护
- 在 0.6A 负载下具有 0.2V 压降(典型值)
- 适合可扩展的工业电源与以下器件引脚兼容: LMR36015(60V、1.5A) LMR33620/LMR33630(36V、2A 或 3A) 1MHz、2.1MHz 频率选项
- 与以下器件引脚兼容: LMR36015(60V、1.5A) LMR33620/LMR33630(36V、2A 或 3A)
- LMR36015(60V、1.5A)
- LMR33620/LMR33630(36V、2A 或 3A)
- 1MHz、2.1MHz 频率选项
- 在整个负载范围内具有低功率耗散1MHz(24VIN、5VOUT、0.6A)时的效率为 87%1MHz(12VIN、5VOUT、0.6A)时的效率为 92%在 PFM 模式中提高了轻负载效率低至 26µA 的工作静态电流
- 1MHz(24VIN、5VOUT、0.6A)时的效率为 87%
- 1MHz(12VIN、5VOUT、0.6A)时的效率为 92%
- 在 PFM 模式中提高了轻负载效率
- 低至 26µA 的工作静态电流
- 小型 2mm × 3mm HotRod™ 封装
- 解决方案只需很少的外部组件
- LMR36006-Q1 和 LMR36015-Q1 具有 400kHz 和 2.1MHz 频率、可调节输出和固定的 3.3VOUT
- 进行了优化,可满足超低 EMI 要求 符合 CISPR25 5 类标准Hotrod™封装可最大限度减少开关节点振铃并行输入路径可最大限度减少寄生电感扩频频谱可降低峰值辐射发射
- 符合 CISPR25 5 类标准
- Hotrod™封装可最大限度减少开关节点振铃
- 并行输入路径可最大限度减少寄生电感
- 扩频频谱可降低峰值辐射发射
- 使用 LMR36006 并借助 WEBENCH® 电源设计器创建定制设计方案
产品概述
LMR36006
稳压器是一款易于使用的同步降压直流/直流转换器。该器件具有集成高侧和低侧功率 MOSFET,可在 4.2V 至
60V
的宽输入电压范围内提供高达 0.6A
的输出电流。 容差高达 66V。 这种瞬态电压耐受能力降低了防止过压所需的设计工作量,并满足 IEC 61000-4-5 的浪涌抗扰度要求。LMR36006
采用峰值电流模式控制机制来提供最佳的效率和输出电压精度。精密使能支持直接连接到宽输入电压或对器件启动和关断进行精确控制,因此提供了灵活性。附带内置滤波和延迟功能的电源正常状态标志可提供系统状态的真实指示,免去了使用外部监控器的麻烦。 LMR36006 采用 HotRod™ 封装,实现了低噪声、更高的效率和最小的封装裸片比率。 此器件需要极少外部组件,其引脚设计可实现简单的 PCB 布局。LMR36006
的小解决方案尺寸和功能集旨在简化各种终端设备的实施,这些终端设备包括超小型现场发送器和视觉传感器等具有严苛空间要求的 应用
。
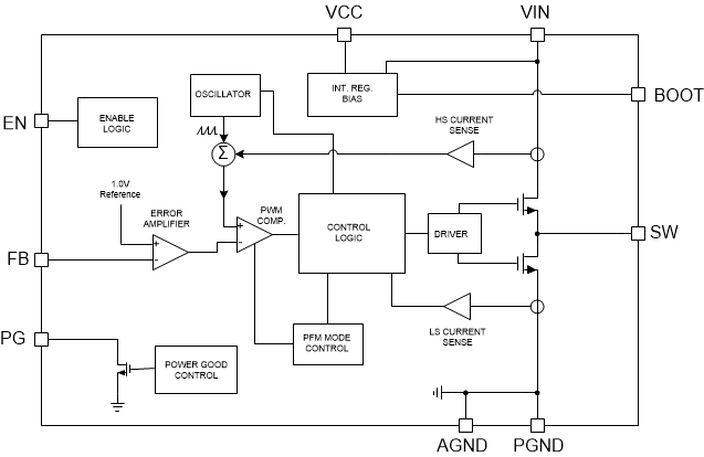
LMR36006CRNXT 电路图
LMR36006CRNXT 电路图
LMR36006CRNXT 相关产品
- 2SD300C17A1
- 2SP0115T2A0-12
- 5962-1022101VSC
- 5962-8686102XA
- 5962-8688202XA
- 5962-89728022A
- 5962-89805012A
- 5962-8982402PA
- 5962-9322201MEA
- 7604501EA
- 85514012A
- 8551401PA
- 905X0205100
- 90E23PYGI8
- 90E24PYGI8
- 90E36ERGI
- A4910KJPTR-T
- A4915METTR-T
- A4930GETTR-T
- A4990KLPTR-T
- A5974AD
- A5974D
- A5975D
- A8304SESTR-T
- AAT2153IVN-0.6-T1
- AAT2823IBK-1-T1
- AAT4684ITP-T1
- AD536ASD/883B
- AD536ASH/883B
- AD580SH/883B

搜索
发布采购