更新日期:2024-04-01 00:04:00
产品简介:具有超低 EMI 的 SIMPLE SWITCHER? 3.8V 至 36V、3A 同步降压转换器
查看详情LMR33630BRNXT 供应商
- 公司
- 型号
- 品牌
- 封装/批号
- 数量
- 地区
- 日期
- 说明
- 询价
-
TI
-
原厂原装
22+ -
3288
-
上海市
-
-
-
一级代理原装
LMR33630BRNXT 中文资料属性参数
- 现有数量:53现货
- 价格:1 : ¥22.18000剪切带(CT)250 : ¥8.90388卷带(TR)
- 系列:SIMPLE SWITCHER?
- 包装:卷带(TR)剪切带(CT)Digi-Reel? 得捷定制卷带
- 产品状态:在售
- 功能:降压
- 输出配置:正
- 拓扑:降压
- 输出类型:可调式
- 输出数:1
- 电压 - 输入(最小值):3.8V
- 电压 - 输入(最大值):36V
- 电压 - 输出(最小值/固定):1V
- 电压 - 输出(最大值):24V
- 电流 - 输出:3A
- 频率 - 开关:1.4MHz
- 同步整流器:是
- 工作温度:-40°C ~ 125°C(TJ)
- 安装类型:表面贴装,可润湿侧翼
- 封装/外壳:12-VFQFN
- 供应商器件封装:12-VQFN-HR(3x2)
产品特性
- 提供功能安全 可帮助进行功能安全系统设计的文档
- 可帮助进行功能安全系统设计的文档
- 专用于条件严苛的工业应用 输入电压范围:3.8V 至 36V 输出电压范围:1V 至 24V 输出电流:3A 75mΩ/50mΩ RDS-ON 功率 MOSFET 峰值电流模式控制 最短导通时间很短,只有 68ns 频率:400kHz、1.4MHz、2.1MHz 结温范围为 –40°C 至 +125°C 低 EMI 和低开关噪声 集成补偿网络
- 输入电压范围:3.8V 至 36V
- 输出电压范围:1V 至 24V
- 输出电流:3A
- 75mΩ/50mΩ RDS-ON 功率 MOSFET
- 峰值电流模式控制
- 最短导通时间很短,只有 68ns
- 频率:400kHz、1.4MHz、2.1MHz
- 结温范围为 –40°C 至 +125°C
- 低 EMI 和低开关噪声
- 集成补偿网络
- 低 EMI 和开关噪声 HotRod™ 封装 并行输入电流路径
- HotRod™ 封装
- 并行输入电流路径
- 可在所有负载下进行高效电源转换 峰值效率 > 95% 低至 25µA 的工作静态电流
- 峰值效率 > 95%
- 低至 25µA 的工作静态电流
- 灵活的系统接口 电源正常状态标志和精密使能端
- 电源正常状态标志和精密使能端
- 使用 TPSM53603 模块缩短产品上市时间
- 使用 LMR33630 并借助 WEBENCH Power Designer 创建定制设计方案
产品概述
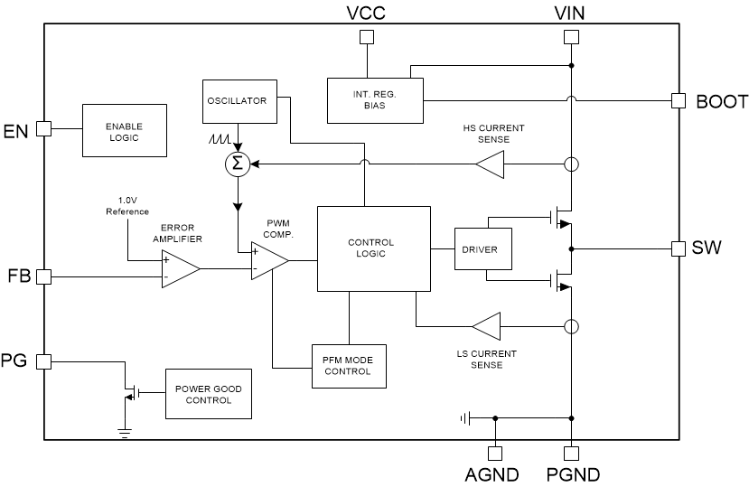
LMR33630 SIMPLE SWITCHER 稳压器是一款简单易用的同步降压直流/直流转换器,可提供出色的效率,适用于条件严苛的工业应用。LMR33630 能够使用高达 36V 的输入电压驱动高达 3A 的负载电流,还以超小的解决方案尺寸提供出色的轻负载效率和输出精度。电源正常状态标志和精密使能端等特性有助于实现灵活而又易用的解决方案,适用于广泛的应用。LMR33630 在轻负载条件下自动折返频率以提高效率。此器件通过集成技术省去了大部分外部元件,并提供专为实现简单 PCB 布局而设计的引脚排列方式。保护特性包括热关断、输入欠压锁定、逐周期电流限制和断续短路保护。LMR33630 采用 8 引脚 HSOIC 封装和具有可湿性侧面的 12 引脚 3mm × 2mm 新一代 VQFN 封装。该器件还具有符合 AEC-Q100 标准的版本。
LMR33630BRNXT 电路图
LMR33630BRNXT 电路图
LMR33630BRNXT 相关产品
- 2SD300C17A1
- 2SP0115T2A0-12
- 5962-1022101VSC
- 5962-8686102XA
- 5962-8688202XA
- 5962-89728022A
- 5962-89805012A
- 5962-8982402PA
- 5962-9322201MEA
- 7604501EA
- 85514012A
- 8551401PA
- 905X0205100
- 90E23PYGI8
- 90E24PYGI8
- 90E36ERGI
- A4910KJPTR-T
- A4915METTR-T
- A4930GETTR-T
- A4990KLPTR-T
- A5974AD
- A5974D
- A5975D
- A8304SESTR-T
- AAT2153IVN-0.6-T1
- AAT2823IBK-1-T1
- AAT4684ITP-T1
- AD536ASD/883B
- AD536ASH/883B
- AD580SH/883B

搜索
发布采购