更新日期:2024-04-01 00:04:00
产品简介:通过汽车级认证的 3.5V 至 36V、5A 同步降压转换器
查看详情LM73605QRNPTQ1 供应商
- 公司
- 型号
- 品牌
- 封装/批号
- 数量
- 地区
- 日期
- 说明
- 询价
-
TI
-
WQFN-30
22+ -
12250
-
上海市
-
-
-
原厂原装上海仓现货
-
TI(德州仪器)
-
WQFN-30(6x4)
2022+ -
12000
-
上海市
-
-
-
原装可开发票
LM73605QRNPTQ1 中文资料属性参数
- 现有数量:0现货查看交期
- 价格:1 : ¥54.54000剪切带(CT)250 : ¥38.97680卷带(TR)
- 系列:Automotive, AEC-Q100
- 包装:卷带(TR)剪切带(CT)Digi-Reel? 得捷定制卷带
- 产品状态:在售
- 功能:降压
- 输出配置:正
- 拓扑:降压
- 输出类型:可调式
- 输出数:1
- 电压 - 输入(最小值):3.5V
- 电压 - 输入(最大值):36V
- 电压 - 输出(最小值/固定):1V
- 电压 - 输出(最大值):34.2V
- 电流 - 输出:5A
- 频率 - 开关:350kHz ~ 2.2MHz
- 同步整流器:是
- 工作温度:-40°C ~ 125°C(TJ)
- 安装类型:表面贴装,可润湿侧翼
- 封装/外壳:30-WFQFN 裸露焊盘
- 供应商器件封装:30-WQFN(6x4)
产品特性
- 符合面向汽车应用的 AEC-Q100 标准 器件温度等级 1:–40°C 至 +125°C 环境工作温度范围 器件 HBM ESD 分类等级 2kV 器件 CDM ESD 分类等级 C5
- 器件温度等级 1:–40°C 至 +125°C 环境工作温度范围
- 器件 HBM ESD 分类等级 2kV
- 器件 CDM ESD 分类等级 C5
- 可湿侧面 QFN 封装 (WQFN)
- 低 EMI 和低开关噪声
- 低静态电流 关断模式下 0.8µA(典型值) 无负载有源模式下 15µA(典型值)
- 关断模式下 0.8µA(典型值)
- 无负载有源模式下 15µA(典型值)
- 宽电压转换范围: tON-MIN = 60ns(典型值) tOFF-MIN = 70ns(典型值)
- tON-MIN = 60ns(典型值)
- tOFF-MIN = 70ns(典型值)
- 低 MOSFET 导通电阻: RDS_ON_HS = 53mΩ(典型值) RDS_ON_LS = 31mΩ(典型值)
- RDS_ON_HS = 53mΩ(典型值)
- RDS_ON_LS = 31mΩ(典型值)
- 可调频率范围:350kHz 至 2.2MHz
- 引脚可选式自动模式或强制 PWM 模式
- 启动至预偏置负载、固定或可调的软启动时间和跟踪
- 可同步至外部时钟、内置补偿、电源正常状态标志和精密使能
- 逐周期电流限制、断续模式、UVLO 和热关断保护
- 使用 LM73605-Q1 或 LM73606-Q1 并借助 WEBENCH Power Designer 创建定制设计方案
产品概述
LM73605-Q1/LM73606-Q1 系列器件是易于使用的同步降压直流/直流转换器,采用 3.5V 至 36V 的电源电压工作,能够驱动高达 5A (LM73605-Q1) 或 6A (LM73606-Q1) 的负载电流。 LM73605-Q1/LM73606-Q1 解决方案尺寸非常小,能够提供出色的效率和输出精度。采用峰值电流模式控制。可调开关频率、 与外部时钟同步、电源正常状态标志、精密使能、 可调节软启动 以及跟踪等其他特性可为各种应用提供灵活且简单易用的解决方案。轻负载时的自动频率折返 和可选的外部偏置电源可提高整个负载范围内的效率。该产品系列需要超少的外部元件,引脚排列设计可简化 PCB 布局,提供出色的 EMI 和热性能。保护特性包括热关断、输入欠压锁定、逐周期电流限制和断续短路保护。LM73605-Q1 和 LM73606-Q1 器件具有引脚对引脚兼容特性,便于轻松调节电流。
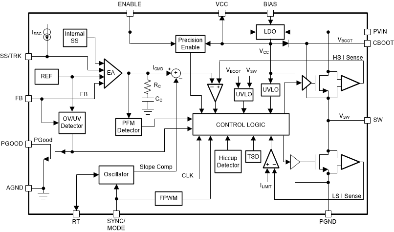
LM73605QRNPTQ1 电路图
LM73605QRNPTQ1 电路图
LM73605QRNPTQ1 相关产品
- 2SD300C17A1
- 2SP0115T2A0-12
- 5962-1022101VSC
- 5962-8686102XA
- 5962-8688202XA
- 5962-89728022A
- 5962-89805012A
- 5962-8982402PA
- 5962-9322201MEA
- 7604501EA
- 85514012A
- 8551401PA
- 905X0205100
- 90E23PYGI8
- 90E24PYGI8
- 90E36ERGI
- A4910KJPTR-T
- A4915METTR-T
- A4930GETTR-T
- A4990KLPTR-T
- A5974AD
- A5974D
- A5975D
- A8304SESTR-T
- AAT2153IVN-0.6-T1
- AAT2823IBK-1-T1
- AAT4684ITP-T1
- AD536ASD/883B
- AD536ASH/883B
- AD580SH/883B

搜索
发布采购