更新日期:2024-04-01 00:04:00
产品简介:2A、3.5V 至 36V 宽输入电压同步 2.1MHz 降压转换器
查看详情LM53602AMPWPR 供应商
- 公司
- 型号
- 品牌
- 封装/批号
- 数量
- 地区
- 日期
- 说明
- 询价
-
TI
-
原厂原装
22+ -
3288
-
上海市
-
-
-
一级代理原装
-
TI(德州仪器)
-
HTSSOP-16
2022+ -
12000
-
上海市
-
-
-
原装可开发票
LM53602AMPWPR 中文资料属性参数
- 现有数量:0现货查看交期
- 价格:2,000 : ¥21.08314卷带(TR)
- 系列:Automotive, AEC-Q100
- 包装:卷带(TR)
- 产品状态:在售
- 功能:降压
- 输出配置:正
- 拓扑:降压
- 输出类型:可调式
- 输出数:1
- 电压 - 输入(最小值):3.9V
- 电压 - 输入(最大值):36V
- 电压 - 输出(最小值/固定):3.3V
- 电压 - 输出(最大值):10V
- 电流 - 输出:2A
- 频率 - 开关:2.1MHz
- 同步整流器:是
- 工作温度:-40°C ~ 150°C(TJ)
- 安装类型:表面贴装型
- 封装/外壳:16-PowerTSSOP(0.173",4.40mm 宽)
- 供应商器件封装:16-HTSSOP
产品特性
- 3A 或 2A 最大负载电流
- 输入电压范围:3.5V 至 36V,瞬态电压可达 42V
- 可调节输出电压范围为 3.3V 至 10V
- 2.1MHz 固定开关频率
- ±2% 输出电压容差
- 结温范围:-40°C 至 150°C
- 1.7µA 关断电流(典型值)
- 无负载时的输入电源电流为 24µA(典型值)
- 具有滤波和延迟功能的复位输出
- 可提高效率的自动轻负载模式
- 用户可选的强制脉宽调制模式 (FPWM)
- 内置环路补偿、软启动、电流限制、热关断、欠压锁定 (UVLO) 以及外部频率同步功能
- 耐热增强型 16 引脚封装:5mm × 4.4mm × 1mm
- 楼宇和工厂自动化领域的工业电源
- 电池供电类器件
- 低噪声和低电磁干扰 (EMI) 应用
- 光纤通信系统
产品概述
LM53603 和 LM53602 降压稳压器专为 12V 工业和汽车类 应用而设计,可通过最高 36V 的输入电压提供 3.3V/3A 或 10V/2A 输出。当输入电压高达 20V 时,该器件可利用高级高速电路得以稳压,同时以 2.1MHz 的开关频率提供 5V 输出。该器件采用创新型架构,在输入电压仅为 3.5V 时也可提供 3.3V 稳压输出。该产品针对工业和汽车客户进行了全方位优化。器件的输入电压最高可达 36V,容许的最高瞬态电压达 42V,这简化了输入浪涌保护设计。开漏复位输出具有滤波和延迟功能,可提供正确的系统状态指示。凭借这一特性,器件无需使用附加监控组件,这节省了成本和电路板空间。该器件可在 PWM 和脉频调制 (PFM) 两种模式之间无缝切换,并且无负载条件下的工作电流仅为 24µA,这确保了其在所有负载条件下均可展现高效率和出色的瞬态响应。
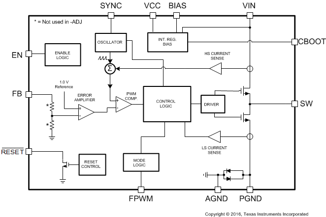
LM53602AMPWPR 电路图
LM53602AMPWPR 电路图
LM53602AMPWPR 相关产品
- 2SD300C17A1
- 2SP0115T2A0-12
- 5962-1022101VSC
- 5962-8686102XA
- 5962-8688202XA
- 5962-89728022A
- 5962-89805012A
- 5962-8982402PA
- 5962-9322201MEA
- 7604501EA
- 85514012A
- 8551401PA
- 905X0205100
- 90E23PYGI8
- 90E24PYGI8
- 90E36ERGI
- A4910KJPTR-T
- A4915METTR-T
- A4930GETTR-T
- A4990KLPTR-T
- A5974AD
- A5974D
- A5975D
- A8304SESTR-T
- AAT2153IVN-0.6-T1
- AAT2823IBK-1-T1
- AAT4684ITP-T1
- AD536ASD/883B
- AD536ASH/883B
- AD580SH/883B

搜索
发布采购