更新日期:2024-04-01 00:04:00
产品简介:汽车类 3.5V 至 36V、1A 同步 2.1MHz 降压转换器
查看详情LM53601AQDSXTQ1 供应商
- 公司
- 型号
- 品牌
- 封装/批号
- 数量
- 地区
- 日期
- 说明
- 询价
-
TI
-
原厂原装
22+ -
3288
-
上海市
-
-
-
一级代理原装
-
TI(德州仪器)
-
WSON-10(3x3)
2022+ -
12000
-
上海市
-
-
-
原装可开发票
-
TI
-
TSSOP
23+ -
46000
-
合肥
-
-
-
科大讯飞战略投资企业,提供一站式配套服务
LM53601AQDSXTQ1 中文资料属性参数
- 现有数量:142现货
- 价格:1 : ¥46.51000剪切带(CT)250 : ¥32.47376卷带(TR)
- 系列:Automotive, AEC-Q100
- 包装:卷带(TR)剪切带(CT)Digi-Reel? 得捷定制卷带
- 产品状态:在售
- 功能:降压
- 输出配置:正
- 拓扑:降压
- 输出类型:可调式
- 输出数:1
- 电压 - 输入(最小值):3.8V
- 电压 - 输入(最大值):36V
- 电压 - 输出(最小值/固定):3.3V
- 电压 - 输出(最大值):6V
- 电流 - 输出:1A
- 频率 - 开关:2.1MHz
- 同步整流器:是
- 工作温度:-40°C ~ 150°C(TJ)
- 安装类型:表面贴装型
- 封装/外壳:10-WFDFN 裸露焊盘
- 供应商器件封装:10-WSON(3x3)
产品特性
- 符合汽车应用要求
- 具有符合 AEC-Q100 标准的下列特性: 器件温度等级 1:-40°C 至 125°C 环境工作温度范围 器件 HBM 分类等级 2 器件 CDM 分类等级 C5
- 器件温度等级 1:-40°C 至 125°C 环境工作温度范围
- 器件 HBM 分类等级 2
- 器件 CDM 分类等级 C5
- -40°C 至 150°C 的结温范围(可用)
- 宽工作输入电压范围:3.55V 到 36V(瞬态电压高达 42V)
- 提供扩展频谱选项
- 2.1MHz 固定开关频率
- 低静态电流:23µA
- 关断电流:1.8µA
- 可调、3.3V 或 5V 三种输出
- 最大电流负载:LM53600-Q1 为 650mA,LM53601-Q1 为 1000mA
- 引脚可选强制 PWM 模式
- 具有滤波和延迟释放功能的 RESET 输出
- 外部频率同步
- 内部补偿、软启动、电流限制和欠压锁定 (UVLO)
- 具有可湿性侧面和非可湿性侧面的 10 引脚 3mm x 3mm SON 封装
产品概述
LM53600-Q1 和 LM53601-Q1 同步降压稳压器器件针对汽车应用进行了优化,能够提供 5V、3.3V 的输出电压或可调输出电压。LM53600-Q1 支持高达 650mA 的负载电流,而 LM53601-Q1 支持高达 1000mA 的负载电流。LM53600-Q1 和 LM53601-Q1 器件可利用高级高速电路在 2.1MHz 的固定频率下实现从 18V 输入到 3.3V 输出的稳压。这两款器件采用创新型架构,在输入电压仅为 3.8V 时也可提供 3.3V 稳压输出。输入电压最高可达 36V,容许的最高瞬态电压达 42V,这简化了输入浪涌保护设计。开漏复位输出具有滤波和延迟释放功能,可提供正确的系统状态指示。凭借这一特性,器件无需使用附加监控元件,这节省了成本和电路板空间。这两款器件可在 PWM 和 PFM 两种模式之间无缝切换,并且静态电流仅为 23µA,这确保了其在所有负载条件下均可展现高效率和出色的瞬态响应。只需很少的外部元件,因此印刷电路板 (PCB) 布局可以更加紧凑。尽管 LM53600-Q1 和 LM53601-Q1 器件属于 Q1 级,但均可在 –40°C 至 150°C 的结温范围内保证电气特性。
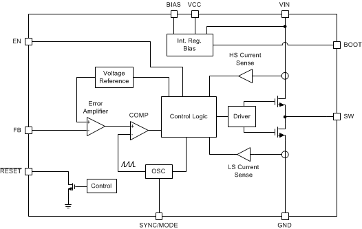
LM53601AQDSXTQ1 电路图
LM53601AQDSXTQ1 电路图
LM53601AQDSXTQ1 相关产品
- 2SD300C17A1
- 2SP0115T2A0-12
- 5962-1022101VSC
- 5962-8686102XA
- 5962-8688202XA
- 5962-89728022A
- 5962-89805012A
- 5962-8982402PA
- 5962-9322201MEA
- 7604501EA
- 85514012A
- 8551401PA
- 905X0205100
- 90E23PYGI8
- 90E24PYGI8
- 90E36ERGI
- A4910KJPTR-T
- A4915METTR-T
- A4930GETTR-T
- A4990KLPTR-T
- A5974AD
- A5974D
- A5975D
- A8304SESTR-T
- AAT2153IVN-0.6-T1
- AAT2823IBK-1-T1
- AAT4684ITP-T1
- AD536ASD/883B
- AD536ASH/883B
- AD580SH/883B

搜索
发布采购