更新日期:2024-04-01 00:04:00
产品简介:具有超低 Iq 的 3V 至 65V 输入、500mA 同步降压转换器
查看详情LM5166YDRCT 供应商
- 公司
- 型号
- 品牌
- 封装/批号
- 数量
- 地区
- 日期
- 说明
- 询价
-
TI
-
原厂原装
22+ -
3288
-
上海市
-
-
-
一级代理原装
-
TI(德州仪器)
-
VSON-10(3x3)
2022+ -
12000
-
上海市
-
-
-
原装可开发票
LM5166YDRCT 中文资料属性参数
- 现有数量:0现货查看交期
- 价格:1 : ¥35.30000剪切带(CT)250 : ¥24.64948卷带(TR)
- 系列:-
- 包装:卷带(TR)剪切带(CT)Digi-Reel? 得捷定制卷带
- 产品状态:在售
- 功能:降压
- 输出配置:正
- 拓扑:降压
- 输出类型:固定
- 输出数:1
- 电压 - 输入(最小值):3V
- 电压 - 输入(最大值):65V
- 电压 - 输出(最小值/固定):3.3V
- 电压 - 输出(最大值):-
- 电流 - 输出:500mA
- 频率 - 开关:50kHz ~ 600kHz
- 同步整流器:是
- 工作温度:-40°C ~ 150°C(TJ)
- 安装类型:表面贴装型
- 封装/外壳:10-VFDFN 裸露焊盘
- 供应商器件封装:10-VSON(3x3)
产品特性
- 3V 至 65V 宽输入电压范围
- 9.7µA 无负载静态电流
- –40°C 至 150°C 结温范围
- 固定(3.3V、5V)或可调节输出电压选项
- 符合 EN55022/CISPR 22 EMI 标准
- 集成 1Ω P 沟道场效应晶体管 (PFET) 降压开关 支持 100% 占空比,可实现低压降
- 支持 100% 占空比,可实现低压降
- 集成 0.5Ω N 沟道场效应晶体管 (NFET) 同步整流器 无需使用外部肖特基二极管
- 无需使用外部肖特基二极管
- 可编程峰值电流限制支持: 500mA、300mA 或 200mA 负载
- 500mA、300mA 或 200mA 负载
- 可选 PFM 或 COT 模式工作
- 1.223V ±1.2% 内部电压基准
- 开关频率高达 600kHz
- 900µs 内部或外部可调节软启动
- 二极管仿真以及用于在轻负载时确保超高效率的脉冲跳跃模式
- 无环路补偿或自举升压组件
- 具有迟滞功能的精密使能和输入 UVLO
- 开漏电源正常指示器
- 具有迟滞功能的热关断保护
- 与 LM5165 引脚对引脚兼容
- 10 引脚 3mm × 3mm VSON 封装
- 使用 WEBENCH® 电源设计器创建定制稳压器设计
产品概述
LM5166 是一款易于使用的紧凑型
3V 至 65V、超低 IQ 同步降压转换器,可在宽输入电压和负载电流范围内提供高效率。该器件集成有高侧和低侧功率金属氧化物半导体场效应晶体管
(MOSFET),可提供高达 500mA 的输出电流,输出电压有固定式(3.3V 或 5V)和可调节式两种可供选择。该转换器设计旨在简化实现方案,同时优化目标应用的性能。脉频调制 (PFM)
模式可确保在轻负载条件下获得最优效率,恒定导通时间 (COT)
控制可实现近似恒定的工作频率。这两种控制方案都不需要环路补偿,同时还能够针对较高的降压转换比实现出色的线路和负载瞬态响应以及短暂的脉宽调制 (PWM) 导通时间。高侧 P 沟道 MOSFET 能够以 100%
占空比工作以确保最低压差电压,而且不需要使用自举电容器进行栅极驱动。另外,还可以调节电流限制设定值来优化电感器选择,从而满足特定的负载电流要求。可选和可调节启动时序选项包括最短延迟(无软启动)、内部固定值
(900µs) 以及可使用电容器进行外部编程的软启动。可以使用开漏 PGOOD 指示器进行定序、故障报告和输出电压监视。LM5166 采用引脚间距为 0.5mm 的
10 引脚 VSON 封装。
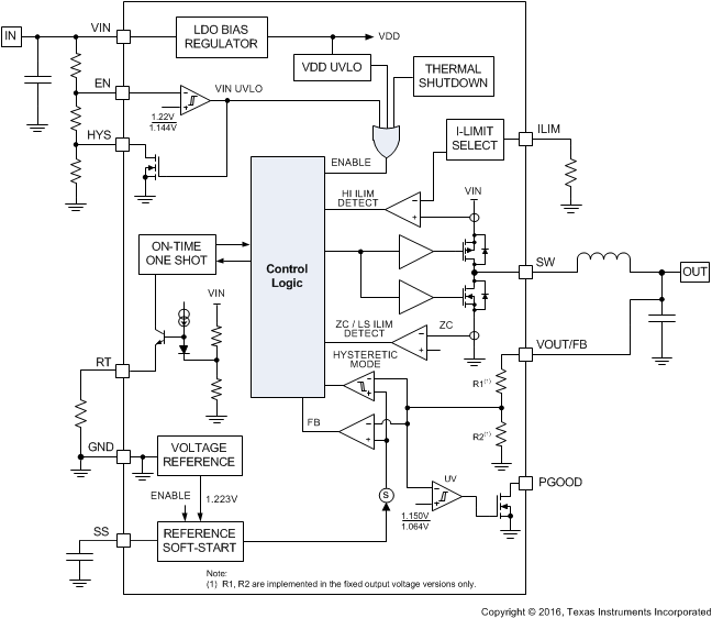
LM5166YDRCT 电路图
LM5166YDRCT 电路图
LM5166YDRCT 相关产品
- 2SD300C17A1
- 2SP0115T2A0-12
- 5962-1022101VSC
- 5962-8686102XA
- 5962-8688202XA
- 5962-89728022A
- 5962-89805012A
- 5962-8982402PA
- 5962-9322201MEA
- 7604501EA
- 85514012A
- 8551401PA
- 905X0205100
- 90E23PYGI8
- 90E24PYGI8
- 90E36ERGI
- A4910KJPTR-T
- A4915METTR-T
- A4930GETTR-T
- A4990KLPTR-T
- A5974AD
- A5974D
- A5975D
- A8304SESTR-T
- AAT2153IVN-0.6-T1
- AAT2823IBK-1-T1
- AAT4684ITP-T1
- AD536ASD/883B
- AD536ASH/883B
- AD580SH/883B

搜索
发布采购