更新日期:2024-04-01 00:04:00
产品简介:2.2MHz 宽输入电压、1.5A MOSFET 驱动器、非同步升压控制器
查看详情LM5155DSST 供应商
- 公司
- 型号
- 品牌
- 封装/批号
- 数量
- 地区
- 日期
- 说明
- 询价
-
TI
-
原厂原装
22+ -
3288
-
上海市
-
-
-
一级代理原装
-
TI(德州仪器)
-
WSON-12(3x2)
2022+ -
12000
-
上海市
-
-
-
原装可开发票
LM5155DSST 中文资料属性参数
- 现有数量:0现货查看交期
- 价格:1 : ¥15.98000剪切带(CT)250 : ¥10.84368卷带(TR)
- 系列:-
- 包装:卷带(TR)剪切带(CT)Digi-Reel? 得捷定制卷带
- 产品状态:在售
- 输出类型:晶体管驱动器
- 功能:升压,升压/降压
- 输出配置:正
- 拓扑:升压,反激,SEPIC
- 输出数:1
- 输出阶段:1
- 电压 - 供电 (Vcc/Vdd):2.97V ~ 45V
- 频率 - 开关:100kHz ~ 2.2MHz
- 占空比(最大):96%
- 同步整流器:无
- 时钟同步:是
- 串行接口:-
- 控制特性:软启动
- 工作温度:-40°C ~ 125°C(TJ)
- 安装类型:表面贴装型
- 封装/外壳:12-WFDFN 裸露焊盘
- 供应商器件封装:12-WSON(3x2)
产品特性
- 功能安全型 可提供用于功能安全系统设计的文档
- 可提供用于功能安全系统设计的文档
- 适用于电池应用的宽输入工作范围 3.5V 至 45V 工作范围 当 BIAS = VCC 时,为 2.97V 至 16V BIAS 电压大于等于 3.5V 时最小升压电源电压为 1.5V 高达 50V 的输入瞬态保护
- 3.5V 至 45V 工作范围
- 当 BIAS = VCC 时,为 2.97V 至 16V
- BIAS 电压大于等于 3.5V 时最小升压电源电压为 1.5V
- 高达 50V 的输入瞬态保护
- 最小电池消耗 低关断电流 (I Q ≤ 2.6µA) 低工作电流 (I Q ≤ 480µA)
- 低关断电流 (I Q ≤ 2.6µA)
- 低工作电流 (I Q ≤ 480µA)
- 解决方案尺寸小、成本低 最大开关频率为 2.2MHz 12 引脚 WSON 封装 (3mm × 2mm) 集成的误差放大器支持在没有光耦合器的情况下进行初级侧稳压(反激) 启动期间下冲最小化(启停应用)
- 最大开关频率为 2.2MHz
- 12 引脚 WSON 封装 (3mm × 2mm)
- 集成的误差放大器支持在没有光耦合器的情况下进行初级侧稳压(反激)
- 启动期间下冲最小化(启停应用)
- 低功耗、高效率 100mV ±7% 低限流阈值 强大的 1.5A 峰值标准 MOSFET 驱动器 支持外部 VCC 电源
- 100mV ±7% 低限流阈值
- 强大的 1.5A 峰值标准 MOSFET 驱动器
- 支持外部 VCC 电源
- 避免 AM 频带干扰和串扰 可选的时钟同步 100kHz 至 2.2MHz 的动态可编程开关频率
- 可选的时钟同步
- 100kHz 至 2.2MHz 的动态可编程开关频率
- 集成保护特性 在输入电压范围内具有恒定峰值电流限制 可选断续模式短路保护(参阅 器件比较表 ) 可编程线路 UVLO OVP 保护 热关断
- 在输入电压范围内具有恒定峰值电流限制
- 可选断续模式短路保护(参阅 器件比较表 )
- 可编程线路 UVLO
- OVP 保护
- 热关断
- 精确的 ±1% 精度反馈基准
- 可编程额外斜率补偿
- 可调软启动
- PGOOD 指示器
- 使用 LM5155x 并借助 WEBENCH Power Designer 创建定制设计方案
产品概述
LM5155x(LM5155 和 LM51551)是一款采用峰值电流模式控制的宽输入范围非同步升压控制器。该器件可用于升压、SEPIC 和反激式拓扑。如果 BIAS 引脚连接到 VCC 引脚,则 LM5155x 可由单节电池(最低电压 2.97V)供电。如果 BIAS 引脚电压高于 3.5V,则该器件可使用低至 1.5V 的输入电源电压。
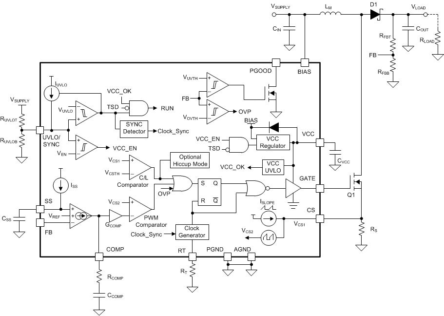
LM5155DSST 电路图
LM5155DSST 电路图
LM5155DSST 相关产品
- 2SD300C17A1
- 2SP0115T2A0-12
- 5962-1022101VSC
- 5962-8686102XA
- 5962-8688202XA
- 5962-89728022A
- 5962-89805012A
- 5962-8982402PA
- 5962-9322201MEA
- 7604501EA
- 85514012A
- 8551401PA
- 905X0205100
- 90E23PYGI8
- 90E24PYGI8
- 90E36ERGI
- A4910KJPTR-T
- A4915METTR-T
- A4930GETTR-T
- A4990KLPTR-T
- A5974AD
- A5974D
- A5975D
- A8304SESTR-T
- AAT2153IVN-0.6-T1
- AAT2823IBK-1-T1
- AAT4684ITP-T1
- AD536ASD/883B
- AD536ASH/883B
- AD580SH/883B

搜索
发布采购