更新日期:2024-04-01 00:04:00
产品简介:3 至 80V、12 位 PMBus 输出电流/电压/功率/温度监控器
查看详情LM5056PMHX/NOPB 供应商
- 公司
- 型号
- 品牌
- 封装/批号
- 数量
- 地区
- 日期
- 说明
- 询价
-
TI
-
原厂原装
22+ -
3288
-
上海市
-
-
-
一级代理原装
-
TI(德州仪器)
-
HTSSOP-28
2022+ -
3
-
上海市
-
-
-
原装可开发票
-
NSTI/ELNAF
-
HTSSOP-
1824+ -
44769
-
上海市
-
-
-
原装现货,精专配套,正品BOM表报价
-
TI
-
HTSSOP-28
23+ -
46000
-
合肥
-
-
-
科大讯飞战略投资企业,提供一站式配套服务
LM5056PMHX/NOPB 中文资料属性参数
- 现有数量:7,450现货10,000Factory
- 价格:1 : ¥77.51000剪切带(CT)2,500 : ¥48.84420卷带(TR)
- 系列:-
- 包装:卷带(TR)剪切带(CT)Digi-Reel? 得捷定制卷带
- 产品状态:在售
- 应用:基站网络线路卡,服务器
- 电流 - 供电:6.8mA
- 电压 - 供电:4.5V ~ 5.5V
- 工作温度:-40°C ~ 125°C
- 安装类型:表面贴装型
- 封装/外壳:28-PowerTSSOP(0.173",4.40mm Width)
- 供应商器件封装:28-HTSSOP
产品特性
- Input Voltage Range: 10 V to 80 V
- Real-Time Monitoring of VIN, IIN, PIN, VOUT, and VAUX with 12-bit resolution, 1-kHz sampling rate
- True input Power Measurement using simultaneous sampling of Vin and Iin
- Remote Temperature Sensing with programmable warning thresholds
- Power Measurement AccuracyLM5056A: ±1.75% LM5056: ±2.25%
- LM5056A: ±1.75%
- LM5056: ±2.25%
- Current Measurement AccuracyLM5056A: ±1.25% LM5056: ±1.5%
- LM5056A: ±1.25%
- LM5056: ±1.5%
- Voltage Measurement Accuracy: ±1.0%
- Averaging of VIN, IIN, PIN, and VOUT with Programmable Interval Ranging from 0.001 s to 4 s
- Programmable WARN and FAULT Thresholds with SMBA Notification
- Black-Box Capture of Telemetry Measurements and Device Status Triggered by WARN or FAULT Condition
- I2C/SMBus Interface and PMBus Compliant Command Structure
产品概述
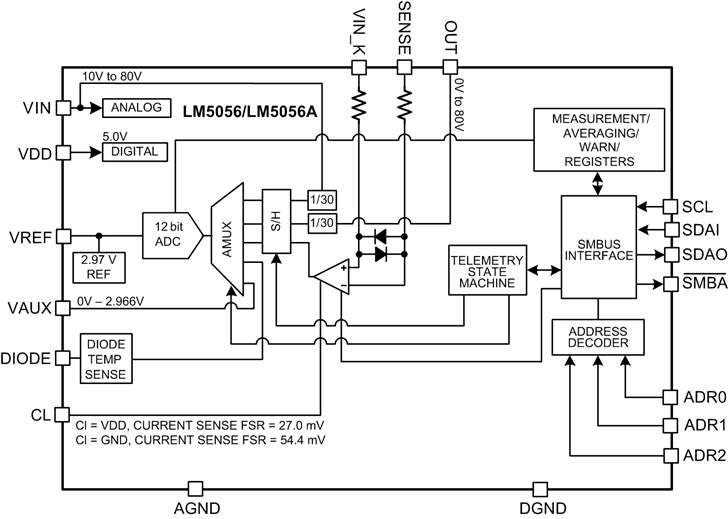
The LM5056/LM5056A combines high-performance analog and digital technology with a PMBus compliant SMBus™ and I2C interface to accurately measure the electrical operating conditions of systems connected to a backplane power bus. The LM5056/LM5056A continuously supplies real-time power, voltage, current, temperature and fault data to the system management host via the SMBus interface. The LM5056/LM5056A monitoring block computes both the real time and average values of subsystem operating parameters (VIN, IIN, PIN, VOUT) as well as the peak power. Accurate power averaging is accomplished by averaging the product of the input voltage and current. A black-box (telemetry and fault snapshot) function captures and stores telemetry data and device status in the event of a warning or a fault.
LM5056PMHX/NOPB 电路图
LM5056PMHX/NOPB 电路图
LM5056PMHX/NOPB 相关产品
- 2SD300C17A1
- 2SP0115T2A0-12
- 5962-1022101VSC
- 5962-8686102XA
- 5962-8688202XA
- 5962-89728022A
- 5962-89805012A
- 5962-8982402PA
- 5962-9322201MEA
- 7604501EA
- 85514012A
- 8551401PA
- 905X0205100
- 90E23PYGI8
- 90E24PYGI8
- 90E36ERGI
- A4910KJPTR-T
- A4915METTR-T
- A4930GETTR-T
- A4990KLPTR-T
- A5974AD
- A5974D
- A5975D
- A8304SESTR-T
- AAT2153IVN-0.6-T1
- AAT2823IBK-1-T1
- AAT4684ITP-T1
- AD536ASD/883B
- AD536ASH/883B
- AD580SH/883B

搜索
发布采购