更新日期:2024-04-01 00:04:00
产品简介:通过汽车认证的 3.5 至 60V、1A 同步降压电压转换器
查看详情LM46001QPWPRQ1 供应商
- 公司
- 型号
- 品牌
- 封装/批号
- 数量
- 地区
- 日期
- 说明
- 询价
-
TI
-
原厂原装
22+ -
3288
-
上海市
-
-
-
一级代理原装
-
TI
-
SOP
21+ -
5000
-
上海市
-
-
-
原装现货,品质为先!请来电垂询!
LM46001QPWPRQ1 中文资料属性参数
- 现有数量:0现货
- 价格:1 : ¥47.46000剪切带(CT)2,000 : ¥26.86670卷带(TR)
- 系列:Automotive, AEC-Q100, SIMPLE SWITCHER?
- 包装:卷带(TR)剪切带(CT)Digi-Reel? 得捷定制卷带
- 产品状态:不适用于新设计
- 功能:降压
- 输出配置:正
- 拓扑:降压
- 输出类型:可调式
- 输出数:1
- 电压 - 输入(最小值):3.5V
- 电压 - 输入(最大值):60V
- 电压 - 输出(最小值/固定):1V
- 电压 - 输出(最大值):28V
- 电流 - 输出:1A
- 频率 - 开关:200kHz ~ 2.2MHz
- 同步整流器:是
- 工作温度:-40°C ~ 125°C(TJ)
- 安装类型:表面贴装型
- 封装/外壳:16-PowerTSSOP(0.173",4.40mm 宽)
- 供应商器件封装:16-HTSSOP
产品特性
- 符合汽车应用 标准
- 具有符合 AEC-Q100 标准的下列特性: 器件温度 1 级:–40°C 至 +125°C 的工作结温范围
- 器件温度 1 级:–40°C 至 +125°C 的工作结温范围
- 24µA 稳压静态电流
- 可在轻负载条件下实现高效率(DCM 和 PFM)
- 测试结果符合 EN55022/CISPR 22 EMI 标准
- 集成同步整流
- 可调频率范围:200kHz 至 2.2MHz(默认值为 500kHz)
- 与外部时钟频率同步
- 内部补偿
- 与几乎任一陶瓷、聚合物、钽和铝质电容搭配使用时均可保持稳定
- 电源正常指示
- 软启动至预偏置负载
- 内部软启动:4.1ms
- 可由外部电容器延长的软启动时间
- 输出电压跟踪功能
- 精确使能实现系统欠压闭锁 (UVLO)
- 具有断续模式的输出短路保护
- 过热关断保护
- 使用 LM46001-Q1 并借助 WEBENCH® 电源设计器创建定制设计
产品概述
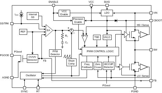
LM46001-Q1 稳压器是一款易于使用的同步降压直流/直流转换器,能够驱动高达 1A 的负载电流,输入电压范围为 3.5V 至 60V。LM46001-Q1 以极小的解决方案尺寸提供优异的效率、输出精度和压降电压。该器件的扩展系列产品采用引脚对引脚兼容封装方式,可提供 0.5A 和 2A 负载电流选项。采用峰值电流模式控制来实现简单控制环路补偿和逐周期电流限制。可选 功能 包括可编程开关频率、同步、电源正常标志、精确使能、内部软启动、可扩展软启动和跟踪,可为各种 应用提供灵活且易于使用的平台低功耗是一个关键问题。轻负载时的断续传导和自动降低频率可改善轻负载效率。此系列只需要很少的外部组件,而且引脚排列可实现简单且优化的 PCB 布局。保护 功能 包括热关断、VCC 欠压锁定、逐周期电流限制和输出短路保护。LM46001-Q1 器件采用 16 引脚 HTSSOP (PWP) 封装 (6.6mm × 5.1mm × 1.2mm),引线间距为 0.65mm。该器件与 LM4360x 和 LM4600x 系列引脚对引脚兼容。LM46001A-Q1 版本针对 PFM 运行模式进行了优化,推荐用于新设计。
LM46001QPWPRQ1 数据手册
| 数据手册 | 说明 | 数量 | 操作 |
|---|---|---|---|
LM46001QPWPRQ1
|
Buck Switching Regulator IC Positive Adjustable 1V 1 Output 1A 16-TSSOP (0.173", 4.40mm Width) Exposed Pad |
53页,1.6M | 查看 |
LM46001QPWPRQ1 电路图
LM46001QPWPRQ1 电路图
LM46001QPWPRQ1 相关产品
- 2SD300C17A1
- 2SP0115T2A0-12
- 5962-1022101VSC
- 5962-8686102XA
- 5962-8688202XA
- 5962-89728022A
- 5962-89805012A
- 5962-8982402PA
- 5962-9322201MEA
- 7604501EA
- 85514012A
- 8551401PA
- 905X0205100
- 90E23PYGI8
- 90E24PYGI8
- 90E36ERGI
- A4910KJPTR-T
- A4915METTR-T
- A4930GETTR-T
- A4990KLPTR-T
- A5974AD
- A5974D
- A5975D
- A8304SESTR-T
- AAT2153IVN-0.6-T1
- AAT2823IBK-1-T1
- AAT4684ITP-T1
- AD536ASD/883B
- AD536ASH/883B
- AD580SH/883B

搜索
发布采购
LM46001QPWPRQ1