更新日期:2024-04-01 00:04:00
产品简介:汽车类精密微功耗并联电压基准
查看详情LM4041QEIM3-1.2/NO 供应商
- 公司
- 型号
- 品牌
- 封装/批号
- 数量
- 地区
- 日期
- 说明
- 询价
-
TI
-
原厂原装
22+ -
3288
-
上海市
-
-
-
一级代理原装
-
TI(德州仪器)
-
SOT-23-3
2022+ -
12000
-
上海市
-
-
-
原装可开发票
LM4041QEIM3-1.2/NO 中文资料属性参数
- 现有数量:0现货10,000Factory查看交期
- 价格:1 : ¥7.39000剪切带(CT)1,000 : ¥3.16724卷带(TR)
- 系列:Automotive, AEC-Q100
- 包装:卷带(TR)剪切带(CT)Digi-Reel? 得捷定制卷带
- 产品状态:在售
- 参考类型:分流器
- 输出类型:固定
- 电压 - 输出(最小值/固定):1.225V
- 电压 - 输出(最大值):-
- 电流 - 输出:12 mA
- 容差:±2%
- 温度系数:150ppm/°C
- 噪声 - 0.1Hz 至 10Hz:-
- 噪声 - 10Hz 至 10Hz:20μVrms
- 电压 - 输入:-
- 电流 - 供电:-
- 电流 - 阴极:70 μA
- 工作温度:-40°C ~ 125°C(TA)
- 安装类型:表面贴装型
- 封装/外壳:TO-236-3,SC-59,SOT-23-3
- 供应商器件封装:SOT-23-3
产品特性
- Qualified for Automotive Applications
- SEC-Q100 Qualified With the Following Results: Device Temperature Grade 1: 40°C to +125°C Ambient Temperature Range Device Temperature Grade 3: 40°C to +85°C Ambient Temperature Range (For SOT-23 Only)
- Device Temperature Grade 1: 40°C to +125°C Ambient Temperature Range
- Device Temperature Grade 3: 40°C to +85°C Ambient Temperature Range (For SOT-23 Only)
- Available in Standard, AEC Q-100 Grade 1 (Extended Temperature Range), and Grade 3 (Industrial Temperature Range) Qualified Versions (SOT-23 Only)
- Small Packages: SOT-23, TO-92, and SC70
- No Output Capacitor Required
- Tolerates Capacitive Loads
- Reverse Breakdown Voltage Options of 1.225 V and Adjustable
- Output Voltage Tolerance (A grade, 25°C) = ±0.1%(Maximum)
- Low Output Noise (10 Hz to 10kHz) = 20 µVrms
- Wide Operating Current Range of 60 µA to 12 mA
- Industrial Temperature Range (LM4041A/B-N, LM4041-N-Q1A/Q1B) of 40°C to +85°C
- Extended Temperature Range (LM4041C/D/E-N, LM4041-N-Q1C/Q1D/Q1E) of 40°C to +125°C
- Low Temperature Coefficient of 100 ppm/°C (Maximum)
产品概述
Ideal for space-critical applications, the LM4041-N precision voltage reference is
available in the sub-miniature SC70 and SOT-23 surface-mount packages. The advanced design of the
LM4041-N eliminates the need for an external stabilizing capacitor while ensuring stability with
any capacitive load, thus making the LM4041-N easy to use. Further reducing design effort is the
availability of a fixed (1.225 V) and adjustable reverse breakdown voltage. The minimum operating
current is 60 µA for the LM4041-N 1.2 and the LM4041-N ADJ. Both versions have a maximum operating
current of 12 mA.The LM4041-N uses fuse and Zener-zap reverse breakdown or reference voltage trim during
wafer sort to ensure that the prime parts have an accuracy of better than ±0.1% (A grade) at 25°C.
Bandgap reference temperature drift curvature correction and low dynamic impedance ensure stable
reverse breakdown voltage accuracy over a wide range of operating temperatures and currents.
LM4041QEIM3-1.2/NO 数据手册
| 数据手册 | 说明 | 数量 | 操作 |
|---|---|---|---|
LM4041QEIM3-1.2/NO
|
Shunt Voltage Reference IC ±2% 12mA TO-236-3, SC-59, SOT-23-3 |
45页,1.5M | 查看 |
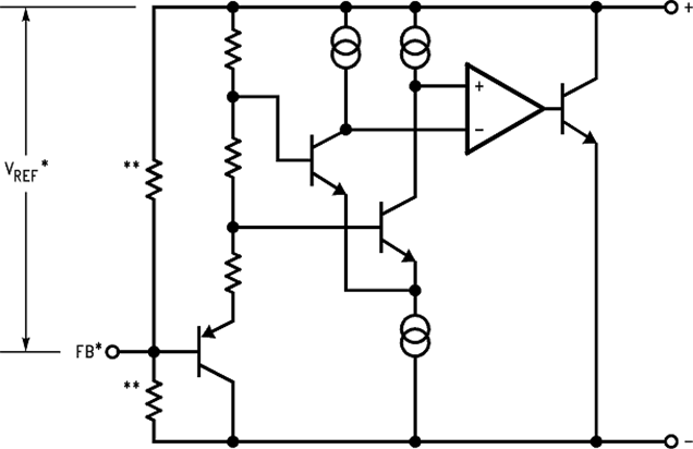
LM4041QEIM3-1.2/NO 电路图
LM4041QEIM3-1.2/NO 电路图
LM4041QEIM3-1.2/NO 相关产品
- 2SD300C17A1
- 2SP0115T2A0-12
- 5962-1022101VSC
- 5962-8686102XA
- 5962-8688202XA
- 5962-89728022A
- 5962-89805012A
- 5962-8982402PA
- 5962-9322201MEA
- 7604501EA
- 85514012A
- 8551401PA
- 905X0205100
- 90E23PYGI8
- 90E24PYGI8
- 90E36ERGI
- A4910KJPTR-T
- A4915METTR-T
- A4930GETTR-T
- A4990KLPTR-T
- A5974AD
- A5974D
- A5975D
- A8304SESTR-T
- AAT2153IVN-0.6-T1
- AAT2823IBK-1-T1
- AAT4684ITP-T1
- AD536ASD/883B
- AD536ASH/883B
- AD580SH/883B

搜索
发布采购
LM4041QEIM3-1.2/NO