更新日期:2024-04-01 00:04:00
产品简介:LM3639A 单芯片 40V 背光 + 1.5A LED 闪光灯驱动器
查看详情LM3639AYFQT 供应商
- 公司
- 型号
- 品牌
- 封装/批号
- 数量
- 地区
- 日期
- 说明
- 询价
-
TI
-
原厂原装
22+ -
3288
-
上海市
-
-
-
一级代理原装
LM3639AYFQT 中文资料属性参数
- 现有数量:750现货5,750Factory
- 价格:1 : ¥14.07000剪切带(CT)250 : ¥9.52400卷带(TR)
- 系列:-
- 包装:卷带(TR)剪切带(CT)Digi-Reel? 得捷定制卷带
- 产品状态:在售
- 类型:DC DC 稳压器
- 拓扑:升压
- 内部开关:是
- 输出数:4
- 电压 - 供电(最低):2.5V
- 电压 -?供电(最高):5.5V
- 电压 - 输出:40V
- 电流 - 输出/通道:30mA,750mA,1.5A
- 频率:500kHz,4MHz
- 调光:PWM
- 应用:背光
- 工作温度:-40°C ~ 85°C(TA)
- 安装类型:表面贴装型
- 封装/外壳:20-WFBGA,DSBGA
- 供应商器件封装:20-DSBGA(2.04x1.78)
产品特性
- 单芯片白光 LED 闪光和背光驱动器
- 1.5A 闪光 LED 电流
- 双灯串背光控制(V输出最大值 40V)
- 128 级指数和线性亮度控制
- 针对内容自适应亮度控制 (CABC) 的脉宽调制 (PWM) 输入
- 可编程过压保护(背光)
- 可编程电流限制(闪光)
- 可编程开关频率
- 低电池电量情况下优化的闪光电流
- 白光 LED 背光显示器电源
- 白光 LED 摄像头闪光电源
产品概述
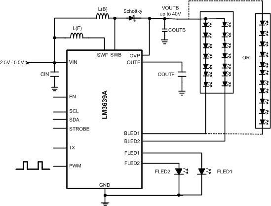
LM3639A 是一款单片白光 LED 摄像头闪光驱动器 + LCD 显示器背光驱动器。 低电压、高电流的闪光 LED 驱动器是一款同步升压转换器,此转换器可为单个闪光 LED 提供高达 1.5A 的电流,或为双 LED 的每个 LED 提供高达 750mA 的电源。 高电压背光驱动器具有双输出异步升压功能,可为双 LED 灯串的每个灯串提供高达 40V 的电压和 30mA 的电流。 这两个升压转换器中的自适应稳压方法规定了各自拉电流/灌电流中的净空电压,以便在尽可能提高效率的同时确保 LED 电流保持稳定。 LM3639A 的闪光驱动器是用于高电流白光 LED 的 2MHz 或 4MHz 固定频率同步升压转换器及 1.5A 恒定电流驱动器。 高侧电流源允许阴极接地 LED 操作,从而提供高达 1.5A 的闪光电流。 自适应调节方法确保电流源保持可调节状态,并且大大提高了效率。 此器件由一个 I2C 兼容接口控制。针对闪光 LED 驱动器的特性包括一个可由逻辑输入触发闪光脉冲的硬件闪光使能 (STROBE),和一个用于与射频 (RF) 功率放大器事件或其他高电流情况同步的 TX 输入。 针对 LCD 背光驱动器的特性包括一个用于内容可调背光控制的 PWM 输入,128 个指数或线性亮度控制级,可编程过压保护和可选开关频率(500kHz 至 1MHz)。此器件采用微型 1.790mm x 2.165mm x 0.6mm 20 焊锡凸点,0.4mm 焊球间距芯片级球栅阵列 (DSBGA) 封装,运行温度范围介于 -40°C 至 +85°C 之间。
LM3639AYFQT 电路图
LM3639AYFQT 电路图
LM3639AYFQT 相关产品
- 2SD300C17A1
- 2SP0115T2A0-12
- 5962-1022101VSC
- 5962-8686102XA
- 5962-8688202XA
- 5962-89728022A
- 5962-89805012A
- 5962-8982402PA
- 5962-9322201MEA
- 7604501EA
- 85514012A
- 8551401PA
- 905X0205100
- 90E23PYGI8
- 90E24PYGI8
- 90E36ERGI
- A4910KJPTR-T
- A4915METTR-T
- A4930GETTR-T
- A4990KLPTR-T
- A5974AD
- A5974D
- A5975D
- A8304SESTR-T
- AAT2153IVN-0.6-T1
- AAT2823IBK-1-T1
- AAT4684ITP-T1
- AD536ASD/883B
- AD536ASH/883B
- AD580SH/883B

搜索
发布采购