更新日期:2024-04-01 00:04:00
产品简介:高功率因数前置稳压器
查看详情5962-9326101MEA 供应商
- 公司
- 型号
- 品牌
- 封装/批号
- 数量
- 地区
- 日期
- 说明
- 询价
-
Texas Instruments
-
CDIP16
21+ -
97
-
上海市
-
-
-
一级代理原装
5962-9326101MEA 中文资料属性参数
- 现有数量:0现货2,213Factory
- 价格:在售
- 系列:*
- 包装:管件
- 产品状态:在售
- 模式:-
- 频率 - 开关:-
- 电流 - 启动:-
- 电压 - 供电:-
- 工作温度:-
- 安装类型:-
- 封装/外壳:-
- 供应商器件封装:-
产品特性
- Control Boost PWM to 0.99 Power Factor
- Limit Line-Current Distortion to < 5%
- World-Wide Operation Without Switches
- Feedforward Line Regulation
- Average Current-Mode Control
- Low Noise Sensitivity
- Low Startup Supply Current
- Fixed-Frequency PWM Drive
- Low-Offset Analog Multiplier and Divider
- 1-A Totem-Pole Gate Driver
- Precision Voltage Reference
产品概述
The UC1854 provides active-power factor correction for power systems that otherwise would
draw non-sinusoidal current from sinusoidal power lines. This device implements all the control
functions necessary to build a power supply capable of optimally using available power-line current
while minimizing line-current distortion. To do this, the UC1854 contains a voltage amplifier, an
analog multiplier and divider, a current amplifier, and a fixed-frequency PWM.In addition, the UC1854 contains a power MOSFET-compatible gate driver, 7.5-V reference,
line anticipator, load-enable comparator, low-supply detector, and overcurrent comparator.The UC1854 uses average current-mode control to accomplish fixed-frequency current
control with stability and low distortion. Unlike peak current-mode, average current control
accurately maintains sinusoidal line current without slope compensation and with minimal response
to noise transients.The high reference voltage and high oscillator amplitude of the UC1854 minimize noise
sensitivity while fast PWM elements permit chopping frequencies above 200 kHz. The UC1854 is used
in single-phase and three-phase systems with line voltages that vary from 75 V to 275 V and line
frequencies across the 50-Hz to 400-Hz range. To reduce the burden on the circuitry that supplies
power to this device, the UC1854 features low starting supply current.These devices are available packaged in 16-pin plastic and ceramic dual in-line packages,
and a variety of surface-mount packages.
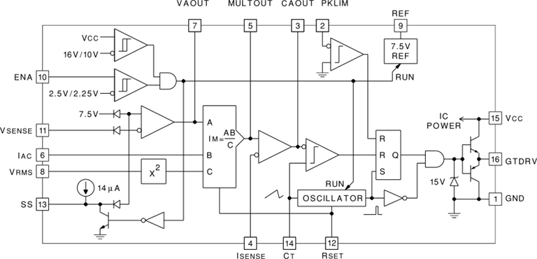
5962-9326101MEA 电路图
5962-9326101MEA 电路图
5962-9326101MEA 相关产品
- 2SD300C17A1
- 2SP0115T2A0-12
- 5962-1022101VSC
- 5962-8686102XA
- 5962-8688202XA
- 5962-89728022A
- 5962-89805012A
- 5962-8982402PA
- 5962-9322201MEA
- 7604501EA
- 85514012A
- 8551401PA
- 905X0205100
- 90E23PYGI8
- 90E24PYGI8
- 90E36ERGI
- A4910KJPTR-T
- A4915METTR-T
- A4930GETTR-T
- A4990KLPTR-T
- A5974AD
- A5974D
- A5975D
- A8304SESTR-T
- AAT2153IVN-0.6-T1
- AAT2823IBK-1-T1
- AAT4684ITP-T1
- AD536ASD/883B
- AD536ASH/883B
- AD580SH/883B

搜索
发布采购