更新日期:2024-04-01 00:04:00
产品简介:具有 40V VDD 和输出锁存的耐辐射 QMLV、1.5A/1.5A 双路栅极驱动器
查看详情5962-8761901VEA 中文资料属性参数
- 现有数量:0现货1,420Factory
- 价格:在售
- 系列:*
- 包装:管件
- 产品状态:在售
- Digi-Key Programmable:-
- 驱动配置:-
- 通道类型:-
- 驱动器数:-
- 栅极类型:-
- 电压 - 供电:-
- 逻辑电压?- VIL,VIH:-
- 电流 - 峰值输出(灌入,拉出):-
- 输入类型:-
- 高压侧电压 - 最大值(自举):-
- 上升/下降时间(典型值):-
- 工作温度:-
- 安装类型:-
- 封装/外壳:-
- 供应商器件封装:-
产品特性
- 抗辐射: 50 kRad (Si) (对于 5962-8761903VEA、5962-8761903VFA)(1)
- 经QML-V 标准认证,SMD(5962-8761901VEA, 5962-8761903VEA,5962-8761903VFA, 5962-8761901V2A)
- 两个独立的驱动器
- 1.5A 图腾柱输出
- 反相及同相输入
- 40 ns 上升及下降时间(采用 1000 pF 电容时)
- 可兼容高速、功率 MOSFET
- 低交叉传导电流尖峰
- 具有可选锁存器的模拟停机功能电路
- 低静态电流
- 5V 至 40V 工作电压
- 具有热关断保护功能
- 16 引脚双列直插式封装
产品概述
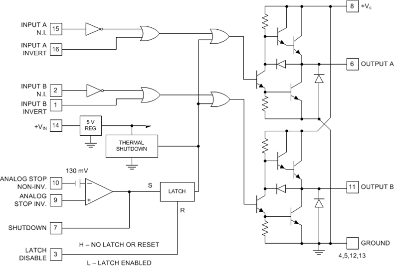
UC1707 功率驱动器采用高速肖特基工艺制造,可实现低电平控制功能部件与高功率开关器件(特别是功率 MOSFET)之间的连接。 UC1707 包含两个独立的通道,每个通道可由一个高或低输入逻辑电平信号来启动。 只要不超过功耗限值,每个输出能供应或吸收高达 1.5 A 的电流。尽管每个输出都能利用其自己的输入来单独启动,但它可通过停机端子上的一个数字高电平信号或一个差分低电平模拟信号的作用共同强制为低电平。 来自任一电源的停机命令可以是闭锁,也可以不是,这取决于闭锁停用引脚的状态。VIN 和 VC 的电源电压可在5 V 至40 V 的范围内单独调节。
5962-8761901VEA 电路图
5962-8761901VEA 电路图
5962-8761901VEA 相关产品
- 2SD300C17A1
- 2SP0115T2A0-12
- 5962-1022101VSC
- 5962-8686102XA
- 5962-8688202XA
- 5962-89728022A
- 5962-89805012A
- 5962-8982402PA
- 5962-9322201MEA
- 7604501EA
- 85514012A
- 8551401PA
- 905X0205100
- 90E23PYGI8
- 90E24PYGI8
- 90E36ERGI
- A4910KJPTR-T
- A4915METTR-T
- A4930GETTR-T
- A4990KLPTR-T
- A5974AD
- A5974D
- A5975D
- A8304SESTR-T
- AAT2153IVN-0.6-T1
- AAT2823IBK-1-T1
- AAT4684ITP-T1
- AD536ASD/883B
- AD536ASH/883B
- AD580SH/883B

搜索
发布采购