更新日期:2024-04-01 00:04:00
产品简介:电流模式 PWM 控制器
查看详情5962-8670404XA 供应商
- 公司
- 型号
- 品牌
- 封装/批号
- 数量
- 地区
- 日期
- 说明
- 询价
-
Texas Instruments
-
LCCC20
21+ -
46
-
上海市
-
-
-
一级代理原装
5962-8670404XA 中文资料属性参数
- 现有数量:0现货1,383Factory
- 价格:在售
- 系列:*
- 包装:管件
- 产品状态:在售
- 输出类型:-
- 功能:-
- 输出配置:-
- 拓扑:-
- 输出数:-
- 输出阶段:-
- 电压 - 供电 (Vcc/Vdd):-
- 频率 - 开关:-
- 占空比(最大):-
- 同步整流器:-
- 时钟同步:-
- 串行接口:-
- 控制特性:-
- 工作温度:-
- 安装类型:-
- 封装/外壳:-
- 供应商器件封装:-
产品特性
- 针对离线和 DC-DC 转换器进行了优化
- 低启动电流 (< 1mA)
- 自动前馈补偿
- 逐脉冲电流限制
- 增强型负载响应特性
- 带有迟滞的欠压锁定
- 双脉冲抑制
- 高电流图腾柱输出
- 内部调整的带隙参考
- 高达 500kHz 工作频率
- 具有低输出电阻的误差放大器
产品概述
UCx84x 系列控制集成电路提供了实现离线式或直流/直流固定频率电流模式控制方案所需的特性,并使用了最少的外部元件。内部实现的电路包括欠压锁定 (UVLO)、其特点是启动电流小于 1mA ,且精密基准用于调整误差放大器处的准度性。其它内部电路包括用于确保锁存操作的逻辑、提供电流限制控制的脉宽调制 (PWM) 比较器以及设计用于拉取或灌入高峰值电流的图腾柱输出级。当处于关闭状态时,适合用于驱动 N 沟道 MOSFET 的输出级为低电平。UCx84x 系列提供了多种封装选项、温度范围选项、最大占空比选择、导通和关断阈值以及迟滞范围选择。具有较高导通或关断迟滞的器件是离线电源的理想选择,而具有较窄迟滞范围的器件则适用于 DC-DC 应用。UC184x 器件指定的工作温度为 -55°C 至 125°C,UC284x 系列指定的工作温度为 –40°C 至 85°C,而 UC384x 系列指定的工作温度为 0°C 至 70°C。
5962-8670404XA 数据手册
| 数据手册 | 说明 | 数量 | 操作 |
|---|---|---|---|
5962-8670404XA
|
Current Mode PWM Controller |
3 Pages页,938K | 查看 |
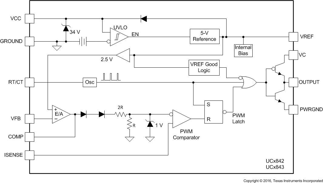
5962-8670404XA 电路图
5962-8670404XA 电路图
5962-8670404XA 相关产品
- 2SD300C17A1
- 2SP0115T2A0-12
- 5962-1022101VSC
- 5962-8686102XA
- 5962-8688202XA
- 5962-89728022A
- 5962-89805012A
- 5962-8982402PA
- 5962-9322201MEA
- 7604501EA
- 85514012A
- 8551401PA
- 905X0205100
- 90E23PYGI8
- 90E24PYGI8
- 90E36ERGI
- A4910KJPTR-T
- A4915METTR-T
- A4930GETTR-T
- A4990KLPTR-T
- A5974AD
- A5974D
- A5975D
- A8304SESTR-T
- AAT2153IVN-0.6-T1
- AAT2823IBK-1-T1
- AAT4684ITP-T1
- AD536ASD/883B
- AD536ASH/883B
- AD580SH/883B

搜索
发布采购
5962-8670404XA