更新日期:2024-04-01 00:04:00
产品简介:用于光伏太阳能电池板的可编程最大功率点跟踪控制器
查看详情SM72441MT/NOPB 供应商
- 公司
- 型号
- 品牌
- 封装/批号
- 数量
- 地区
- 日期
- 说明
- 询价
-
TI
-
原厂原装
22+ -
3288
-
上海市
-
-
-
一级代理原装
-
Texas Instruments
-
-
最新批号 -
6996
-
上海市
-
-
SM72441MT/NOPB 中文资料属性参数
- 现有数量:0现货查看交期
- 价格:48 : ¥79.38979管件
- 系列:-
- 包装:管件
- 产品状态:在售
- 类型:MPPT 控制器
- 应用:-
- 安装类型:表面贴装型
- 封装/外壳:28-TSSOP(0.173",4.40mm 宽)
- 供应商器件封装:28-TSSOP
产品特性
- Renewable Energy Grade
- Programmable Maximum Power Point Tracking
- Photovoltaic Solar Panel Voltage and Current Diagnostic
- Single Inductor Four Switch Buck-boost Converter Control
- VOUT Overvoltage Protection
- Over-Current Protection
- TSSOP-28
产品概述
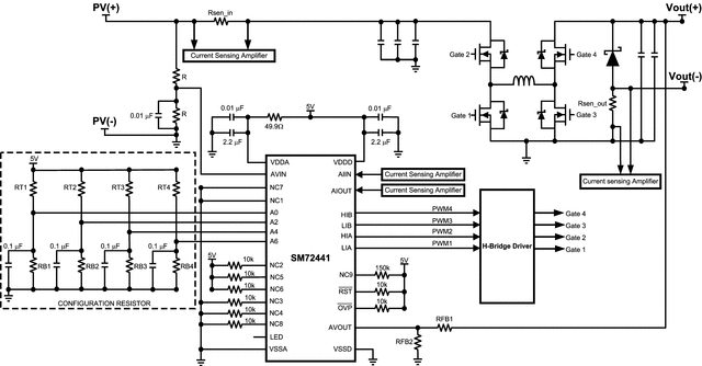
The SM72441 is a programmable MPPT controller capable of controlling four PWM gate drive
signals for a 4-switch buck-boost converter. Along with SM72295 (Photovoltaic Full Bridge Driver)
it creates a solution for an MPPT configured DC-DC converter with efficiencies up to 98.5%.
Integrated into the chip is an 8-channel, 12 bit A/D converter used to sense input and output
voltage and current, as well as board configuration. Externally programmable values include maximum
output voltage and current as well as different settings on slew rate, and soft-start.
SM72441MT/NOPB 电路图
SM72441MT/NOPB 电路图
SM72441MT/NOPB 相关产品
- 80HCPS1848RMI
- 80KSW0002ARI
- A1006TL/TA1NXZ
- A1006UK/TA1NXZ
- AD8232ACPZ-R7
- AD8232ACPZ-WP
- ADATE318BCPZ
- DLP2000AFQC
- DLP2010AFQJ
- DLP2010NIRAFQJ
- DLP230GPAFQP
- DLP230KPAFQP
- DLP230NPAFQP
- DLP3010AFQK
- DLP3010FQK
- DLP3034AFYJQ1
- DLP3310AFQM
- DLP4500AFQD
- DLP4500AFQE
- DLP4500FQD
- DLP4500NIRAFQD
- DLP4500NIRFQD
- DLP470NEAAFXH
- DLP470TEAAFXJ
- DLP4710AFQL
- DLP4710FQL
- DLP480REAAFXG
- DLP5500BFYA
- DLP550JEFYA
- DLP5534AFYKQ1

搜索
发布采购