更新日期:2024-04-01 00:04:00
产品简介:3.3V LVDS 四通道高速差动线路接收器
查看详情DSLVDS1048PWR 供应商
- 公司
- 型号
- 品牌
- 封装/批号
- 数量
- 地区
- 日期
- 说明
- 询价
-
TI
-
原厂原装
22+ -
3288
-
上海市
-
-
-
一级代理原装
-
TI(德州仪器)
-
TSSOP-16
2022+ -
12000
-
上海市
-
-
-
原装可开发票
-
TI
-
TSSOP
23+ -
46000
-
合肥
-
-
-
科大讯飞战略投资企业,提供一站式配套服务
DSLVDS1048PWR 中文资料属性参数
- 现有数量:4,283现货10,000Factory
- 价格:1 : ¥14.87000剪切带(CT)2,500 : ¥7.56036卷带(TR)
- 系列:-
- 包装:卷带(TR)剪切带(CT)Digi-Reel? 得捷定制卷带
- 产品状态:在售
- 类型:接收器
- 协议:LVDS
- 驱动器/接收器数:0/4
- 双工:完全版
- 接收器滞后:-
- 数据速率:400Mbps
- 电压 - 供电:3V ~ 3.6V
- 工作温度:-40°C ~ 85°C(TA)
- 安装类型:表面贴装型
- 封装/外壳:16-TSSOP(0.173",4.40mm 宽)
- 供应商器件封装:16-TSSOP
产品特性
- 旨在用于信号速率高达 400Mbps 的应用
- 直通引脚排列可简化 PCB 布局
- 150ps 通道到通道偏斜(典型值)
- 100ps 差动偏斜(典型值)
- 2.7ns 最大传播延迟
- 3.3V 电源设计
- 在断电模式下,LVDS 输入端具有高阻抗
- 低功耗设计(3.3V 静态条件下为 40mW)
- 能够与现有 5V LVDS 驱动器交互操作
- 接受小摆幅(350mV 典型值)差动信号电平
- 支持输入失效防护 开路、短路及终止失效防护
- 开路、短路及终止失效防护
- 0V 至 −100mV 阈值区域
- 工作温度范围:-40°C 至 +85°C
- 符合或超出 ANSI/TIA/EIA-644 标准
- 可采用 TSSOP 封装
产品概述
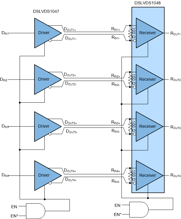
DSLVDS1048 器件是一款四路 CMOS 直通差动线路接收器,专为需要超低功耗和高数据速率的 应用 而设计。该器件旨在使用低电压差动信号 (LVDS) 技术支持超过 400Mbps (200MHz) 的数据速率。DSLVDS1048 接受低电压(350mV 典型值)差动输入信号,并将其转换为 3V CMOS 输出电平。该接收器支持 TRI-STATE 功能,可用于对输出进行多路复用。该接收器还支持开路、短路及终止 (100Ω) 输入失效防护。该接收器的输出在所有失效防护条件下均为高电平。DSLVDS1048 采用了直通引脚排列,可简化 PCB 布局。EN 和 EN* 输入将接受 AND 运算并控制 TRI-STATE 输出。这些使能端由四个接收器共用。DSLVDS1048 和配套的 LVDS 线路驱动器(例如 DSLVDS1047)为高速点对点接口应用提供了大功率 PECL/ECL 器件的替代 产品。
DSLVDS1048PWR 电路图
DSLVDS1048PWR 电路图
DSLVDS1048PWR 相关产品
- 14212R-500
- 14222R-800
- 14230R-450
- 14315R-100
- 5962-8771601EA
- 5962-89710013X
- 5962-8971001XX
- 65LBC174AM16DWREP
- 6PAIC3109TRHBRQ1
- 6PAIC3109TWRHMRQ1
- 6PAIC3254IRHBRQ1
- 77049012A
- 7900901CA
- 821004JG
- 821034DNG
- 82V2058XDAG
- 82V2084PFG
- 82V2088BBG
- 88E1510-A0-NNB2C000
- 88E1512-A0-NNP2C000
- 88E1512-A0-NNP2I000
- 88E1514-A0-NNP2C000
- 88E1518-A0-NNB2C000
- 88E3015-A2-NNP1C000
- 88E3082-C1-BAR1C000
- 88E3082-C1-BAR1I000
- 89H64H16AG2ZCBLG
- 89HP0504PBZBNRGI
- 89HPES4T4ZBBCGI
- 89HT0816PYDBCG

搜索
发布采购