更新日期:2024-04-01 00:04:00
产品简介:具有双向控制通道的 5MHz - 85MHz 24 位彩色 FPD-Link III 串行器
查看详情DS90UB927QSQE/NOPB 供应商
- 公司
- 型号
- 品牌
- 封装/批号
- 数量
- 地区
- 日期
- 说明
- 询价
-
TI
-
原厂原装
22+ -
3288
-
上海市
-
-
-
一级代理原装
-
TI(德州仪器)
-
WQFN-40(6x6)
2022+ -
12000
-
上海市
-
-
-
原装可开发票
-
TI
-
原厂原封装
新批号 -
887000
-
上海市
-
-
-
原厂发货进口原装微信同步QQ893727827
-
TI
-
WQFN(RTA)-40
23+ -
46000
-
合肥
-
-
-
科大讯飞战略投资企业,提供一站式配套服务
DS90UB927QSQE/NOPB 中文资料属性参数
- 现有数量:250现货500Factory
- 价格:250 : ¥63.41096卷带(TR)
- 系列:Automotive, AEC-Q100
- 包装:卷带(TR)
- 产品状态:在售
- 功能:串行器
- 数据速率:2.975Gbps
- 输入类型:FPD 链路,LVDS
- 输出类型:FPD 链路 III,LVDS
- 输入数:13
- 输出数:1
- 电压 - 供电:3V ~ 3.6V
- 工作温度:-40°C ~ 105°C(TA)
- 安装类型:表面贴装型
- 封装/外壳:40-WFQFN 裸露焊盘
- 供应商器件封装:40-WQFN(6x6)
产品特性
- 双向控制通道接口,可连接到 I2C 兼容串行控制总线
- 低电磁干扰 (EMI) FPD-Link 视频输入
- 支持高清 (720p) 数字视频格式
- 支持 5MHz 至 85MHz 像素时钟 (PCLK)
- 支持 RGB888 + VS、HS、DE 和 I2S 音频
- 多达 4 个针对环绕立体声应用的 I2S 数字音频输入
- 4 条具有 2 个专用引脚的双向通用输入输出 (GPIO) 通道
- 通过 1.8V 或 3.3V 兼容 LVCMOS I/O 接口实现 3.3V 单电源运行
- 长达 10 米的交流耦合屏蔽双绞线 (STP) 互连
- 具有嵌入式时钟的直流均衡和扰频数据
- 支持中继器应用
- 内部模式生成
- 低功率模式最大限度地减少了功率耗散
- 汽车应用级产品:符合 AEC-Q100 2 级要求
- >8kV 的人体模型 (HBM) 和 ISO 10605 静电放电 (ESD) 额定值
- 向后兼容模式
- 汽车导航显示屏
- 后座娱乐系统
- 汽车驾驶员辅助系统
- 车载百万象素级摄像机系统
产品概述
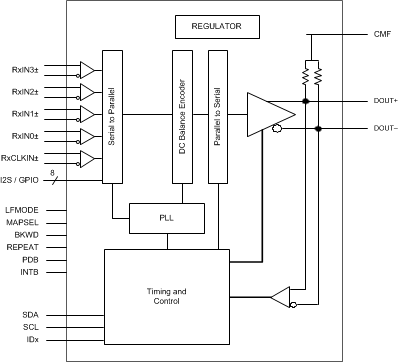
DS90UB927Q-Q1 串行器与 DS90UB928Q-Q1 或 DS90UB926Q-Q1 解串器配套使用,可提供完整的数字接口以实现汽车显示屏和图像传感应用中视频、音频和控制数据的高速并行传输。该芯片组非常适合高清 (HD) 格式的车载视频显示系统以及具有百万象素级分辨率的车载视觉系统。 DS90UB927Q-Q1 整合了嵌入式双向控制通道和低延迟 GPIO 控制。 该器件将 FPD-Link 视频接口转换为单对高速串行化接口。 FPD-Link III 串行总线方案支持通过单个差分链路实现高速正向通道数据传输和低速反向通道通信的全双工控制。 通过单个差分对整合音频、视频和和控制数据可减小互连线尺寸和重量,同时还消除了偏差问题并简化了系统设计。 DS90UB927Q-Q1 串行器嵌入了时钟,并将信号电平位移至高速低压差分信令。 多达 24 个 RGB 数据位连同 3 个视频控制信号和多达 4 个 I2S 数据输入一起被串行化。凭借 FPD-Link 数据接口,该器件可轻松连接数据源,同时还能减小 EMI 和总线宽度。 通过使用低压差分信令、数据扰频和随机生成以及直流均衡功能可最大程度减少高速 FPD-Link III 总线上的 EMI。
DS90UB927QSQE/NOPB 电路图
DS90UB927QSQE/NOPB 电路图
DS90UB927QSQE/NOPB 相关产品
- 14212R-500
- 14222R-800
- 14230R-450
- 14315R-100
- 5962-8771601EA
- 5962-89710013X
- 5962-8971001XX
- 65LBC174AM16DWREP
- 6PAIC3109TRHBRQ1
- 6PAIC3109TWRHMRQ1
- 6PAIC3254IRHBRQ1
- 77049012A
- 7900901CA
- 821004JG
- 821034DNG
- 82V2058XDAG
- 82V2084PFG
- 82V2088BBG
- 88E1510-A0-NNB2C000
- 88E1512-A0-NNP2C000
- 88E1512-A0-NNP2I000
- 88E1514-A0-NNP2C000
- 88E1518-A0-NNB2C000
- 88E3015-A2-NNP1C000
- 88E3082-C1-BAR1C000
- 88E3082-C1-BAR1I000
- 89H64H16AG2ZCBLG
- 89HP0504PBZBNRGI
- 89HPES4T4ZBBCGI
- 89HT0816PYDBCG

搜索
发布采购