- 封装:16-SOIC(0.154",3.90mm 宽)
- RoHS:无铅 / 符合限制有害物质指令(RoHS)规范要求
- 包装方式:Digi-Reel®
- 参考价格:$0.264-$0.66
更新日期:2024-04-01 00:04:00
产品简介:具有设置和复位功能的高速 CMOS 逻辑双通道下降沿 J-K 触发器
- 封装:16-SOIC(0.154",3.90mm 宽)
- RoHS:无铅 / 符合限制有害物质指令(RoHS)规范要求
- 包装方式:Digi-Reel®
- 参考价格:$0.264-$0.66
CD74HC112M96 供应商
- 公司
- 型号
- 品牌
- 封装/批号
- 数量
- 地区
- 日期
- 说明
- 询价
-
TI
-
原厂原装
22+ -
3288
-
上海市
-
-
-
一级代理原装
CD74HC112M96 中文资料属性参数
- 标准包装:1
- 类别:集成电路 (IC)
- 家庭:逻辑 - 触发器
- 系列:74HC
- 功能:设置(预设)和复位
- 类型:JK 型
- 输出类型:差分
- 元件数:2
- 每个元件的位元数:1
- 频率 - 时钟:60MHz
- 延迟时间 - 传输:14ns
- 触发器类型:负边沿
- 输出电流高,低:5.2mA,5.2mA
- 电源电压:2 V ~ 6 V
- 工作温度:-55°C ~ 125°C
- 安装类型:表面贴装
- 封装/外壳:16-SOIC(0.154",3.90mm 宽)
- 包装:®
- 其它名称:296-12777-6
CD74HC112M96 数据手册
| 数据手册 | 说明 | 数量 | 操作 |
|---|---|---|---|
CD74HC112M96
|
Dual J-K Flip-Flop with Set and Reset Negative-Edge Trigger |
13 Pages页,347K | 查看 |
CD74HC112M96
|
IC JK TYPE NEG TRG DUAL 16SOIC |
20页,753K | 查看 |
CD74HC112M96E4
|
High Speed CMOS Logic Dual Negative-Edge-Triggered J-K Flip-Flops with Set and Reset 16-SOIC -55 to 125 |
17页,534K | 查看 |
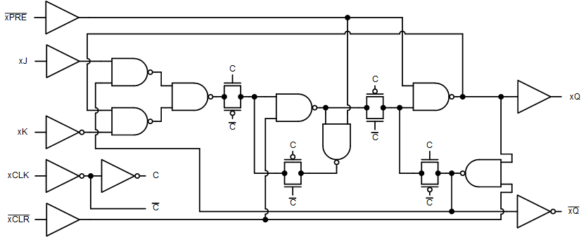
CD74HC112M96 电路图
CD74HC112M96 电路图
CD74HC112M96 相关产品
- 100331QC
- 100351QC
- 74ABT374CSCX
- 74AC11074D
- 74AC11074DR
- 74AC11074N
- 74AC11074PWR
- 74AC16374DLR
- 74AC273MTCX
- 74AC74MTR
- 74AC74SCX
- 74ACT11074D
- 74ACT11074DBR
- 74ACT11074N
- 74ACT11074NSR
- 74ACT11374DWR
- 74ACT16374DLR
- 74ACT16374DLRG4
- 74ACT16823DLR
- 74ACT574SJ
- 74ACT74MTCX
- 74ACT74TTR
- 74AHC1G79GV,125
- 74AHC377PW,118
- 74AHC574PW,118
- 74AHCT273PW,118
- 74AVC16722DGGRE4
- 74F175SCX
- 74F374SCX
- 74HC112PW,118

搜索
发布采购
CD74HC112M96