- 封装:8-SOIC(0.154",3.90mm 宽)
- RoHS:无铅 / 符合限制有害物质指令(RoHS)规范要求
- 包装方式:管件
- 参考价格:$2.232-$5.04
更新日期:2024-04-01 00:04:00
产品简介:具有 7.2V/6.9V UVLO 和可编程占空比、温度范围为 0°C 至 70°C 的经济型低功耗 BICMOS 1MHz 电流模式 PWM
查看详情- 封装:8-SOIC(0.154",3.90mm 宽)
- RoHS:无铅 / 符合限制有害物质指令(RoHS)规范要求
- 包装方式:管件
- 参考价格:$2.232-$5.04
UCC3807D-1 供应商
- 公司
- 型号
- 品牌
- 封装/批号
- 数量
- 地区
- 日期
- 说明
- 询价
-
TI
-
原厂原装
22+ -
3288
-
上海市
-
-
-
一级代理原装
-
UNITRODE
-
SOP-8P
0 -
1300
-
杭州
-
-
-
原装正品现货
-
TI(德州仪器)
-
SOIC-8
2022+ -
12000
-
上海市
-
-
-
原装可开发票
-
TI
-
-
22+ -
5000
-
常州
-
-
-
全新原装现货热卖
UCC3807D-1 中文资料属性参数
- 标准包装:75
- 类别:集成电路 (IC)
- 家庭:PMIC - 稳压器 - DC DC 切换控制器
- 系列:-
- PWM 型:电流模式
- 输出数:1
- 频率 - 最大:1MHz
- 占空比:81%
- 电源电压:7.5 V ~ 13.5 V
- 降压:是
- 升压:是
- 回扫:是
- 反相:无
- 倍增器:无
- 除法器:无
- Cuk:无
- 隔离:无
- 工作温度:0°C ~ 70°C
- 封装/外壳:8-SOIC(0.154",3.90mm 宽)
- 包装:管件
- 其它名称:296-2541-5
产品特性
- User Programmable Maximum PWM Duty Cycle
- 100-A Startup Current
- Operation to 1 MHz
- Internal Full Cycle Soft Start
- Internal Leading Edge Blanking of Current Sense Signal
- 1-A Totem Pole Output
产品概述
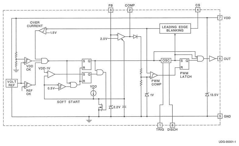
The UCC3807 family of high speed, low power integrated circuits contains all of the control and drive circuitry required for off-line and dc-to-dc fixed frequency current mode switching power supplies with minimal external parts count.These devices are similar to the UCC3800 family, but with the added feature of a user programmable maximum duty cycle. Oscillator frequency and maximum duty cycle are programmed with two resistors and a capacitor. The UCC3807 family also features internal full cycle soft start and internal leading edge blanking of the current sense input.The UCC3807 family offers a variety of package options, temperature range options, and choice of critical voltage levels. The family has UVLO thresholds and hysteresis levels for off-line and battery powered systems. Thresholds are shown in the table below.
UCC3807D-1 数据手册
| 数据手册 | 说明 | 数量 | 操作 |
|---|---|---|---|
UCC3807D-1
|
Programmable Maximum Duty Cycle PWM Controller |
11 Pages页,315K | 查看 |
UCC3807D-1
|
Buck, Boost, Flyback, Forward Converter, SEPIC Regulator Positive Output Step-Up, Step-Down, Step-Up/Step-Down DC-DC Controller IC 8-SOIC |
16页,3.12M | 查看 |
UCC3807D-1G4
|
Programmable Maximum Duty Cycle PWM Controller 8-SOIC 0 to 70 |
15页,556K | 查看 |
UCC3807D-1 电路图
UCC3807D-1 电路图
UCC3807D-1 相关产品
- ADP1621ARMZ-R7
- ADP1822ARQZ-R7
- ADP1829ACPZ-R7
- ADP1850ACPZ-R7
- ADP1864AUJZ-R7
- ADP1870ACPZ-0.3-R7
- ADP1870ACPZ-1.0-R7
- ADP1870ARMZ-0.3-R7
- ADP1870ARMZ-0.6-R7
- ADP1870ARMZ-1.0-R7
- ADP1871ACPZ-0.3-R7
- ADP1871ACPZ-0.6-R7
- ADP1871ACPZ-1.0-R7
- ADP1871ARMZ-0.3-R7
- ADP1871ARMZ-0.6-R7
- ADP1871ARMZ-1.0-R7
- ADP1874ARQZ-0.3-R7
- ADP1875ARQZ-0.3-R7
- ADP1876ACPZ-R7
- ADP1878ACPZ-0.3-R7
- ADP1882ARMZ-0.3-R7
- ADP1882ARMZ-0.6-R7
- ADP1882ARMZ-1.0-R7
- ADP1883ARMZ-0.3-R7
- ADP1883ARMZ-0.6-R7
- ADP1883ARMZ-1.0-R7
- ADP2323ACPZ-R7
- ADP2325ACPZ-R7
- AN8016NSH-E1
- AN8018SA-E1

搜索
发布采购
UCC3807D-1