- 封装:8-SOIC(0.154",3.90mm 宽)
- RoHS:无铅 / 符合限制有害物质指令(RoHS)规范要求
- 包装方式:Digi-Reel®
- 参考价格:$1.512-$3.02
更新日期:2024-04-01 00:04:00
产品简介:具有 4.3/4.1V UVLO、温度范围为 -40°C 至 85°C 的低功耗电流模式推挽式 PWM
查看详情- 封装:8-SOIC(0.154",3.90mm 宽)
- RoHS:无铅 / 符合限制有害物质指令(RoHS)规范要求
- 包装方式:Digi-Reel®
- 参考价格:$1.512-$3.02
UCC2808DTR-2 供应商
- 公司
- 型号
- 品牌
- 封装/批号
- 数量
- 地区
- 日期
- 说明
- 询价
-
TI
-
原厂原装
22+ -
3288
-
上海市
-
-
-
一级代理原装
-
TI
-
-
14+ -
2500
-
杭州
-
-
-
原装正品
-
TI/德州仪器
-
SOIC8
21+ -
20000
-
杭州
-
-
-
只做原装,大量现货供应
-
TI
-
SOP
2019+ -
5800
-
上海市
-
-
-
全新原装现货
-
TI(德州仪器)
-
SOIC-8
2022+ -
12000
-
上海市
-
-
-
原装可开发票
-
TI
-
SOIC8
23+ -
5800
-
上海市
-
-
-
进口原装现货,杜绝假货。
-
TI
-
TSSOP
23+ -
46000
-
合肥
-
-
-
科大讯飞战略投资企业,提供一站式配套服务
UCC2808DTR-2 中文资料属性参数
- 标准包装:1
- 类别:集成电路 (IC)
- 家庭:PMIC - 稳压器 - DC DC 切换控制器
- 系列:-
- PWM 型:电流模式
- 输出数:2
- 频率 - 最大:1MHz
- 占空比:50%
- 电源电压:4.1 V ~ 15 V
- 降压:无
- 升压:无
- 回扫:无
- 反相:无
- 倍增器:无
- 除法器:无
- Cuk:无
- 隔离:是
- 工作温度:-40°C ~ 85°C
- 封装/外壳:8-SOIC(0.154",3.90mm 宽)
- 包装:Digi-Reel®
- 其它名称:296-27160-6
产品特性
- Dual Output Drive Stages in Push-Pull Configuration
- 130-µA Typical Starting Current
- 1-mA Typical Run Current
- Operation to 1-MHz
- Internal Soft-Start
- On-Chip Error Amplifier With 2-MHz Gain Bandwidth Product
- On-Chip VDD Clamping
- Output Drive Stages Capable Of 500-mA Peak Source Current, 1-A Peak Sink Current
产品概述
The UCCx808-x is a family of BiCMOS push-pull, high-speed, low-power,
pulse-width modulators. The UCCx808 contains all of the control and drive circuitry required for
offline or DC-to-DC fixed frequency current-mode switching power supplies with minimal external
parts count.The UCCx808-x dual output drive stages are arranged in a push-pull configuration. Both
outputs switch at half the oscillator frequency using a toggle flip-flop. The dead time between the
two outputs is typically 60 ns to 200 ns depending on the values of the timing capacitor and
resistors, thus limiting each output stage duty cycle to less than 50%.
UCC2808DTR-2 数据手册
| 数据手册 | 说明 | 数量 | 操作 |
|---|---|---|---|
UCC2808DTR-2
|
LOW POWER CURRENT MODE PUSH-PULL PWM |
10 Pages页,175K | 查看 |
UCC2808DTR-2/1G4
|
LOW POWER CURRENT MODE PUSH-PULL PWM |
10 Pages页,175K | 查看 |
UCC2808DTR-2G4
|
LOW POWER CURRENT MODE PUSH-PULL PWM |
10 Pages页,175K | 查看 |
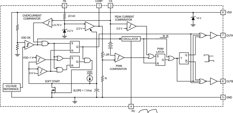
UCC2808DTR-2 电路图
UCC2808DTR-2 电路图
UCC2808DTR-2 相关产品
- ADP1621ARMZ-R7
- ADP1822ARQZ-R7
- ADP1829ACPZ-R7
- ADP1850ACPZ-R7
- ADP1864AUJZ-R7
- ADP1870ACPZ-0.3-R7
- ADP1870ACPZ-1.0-R7
- ADP1870ARMZ-0.3-R7
- ADP1870ARMZ-0.6-R7
- ADP1870ARMZ-1.0-R7
- ADP1871ACPZ-0.3-R7
- ADP1871ACPZ-0.6-R7
- ADP1871ACPZ-1.0-R7
- ADP1871ARMZ-0.3-R7
- ADP1871ARMZ-0.6-R7
- ADP1871ARMZ-1.0-R7
- ADP1874ARQZ-0.3-R7
- ADP1875ARQZ-0.3-R7
- ADP1876ACPZ-R7
- ADP1878ACPZ-0.3-R7
- ADP1882ARMZ-0.3-R7
- ADP1882ARMZ-0.6-R7
- ADP1882ARMZ-1.0-R7
- ADP1883ARMZ-0.3-R7
- ADP1883ARMZ-0.6-R7
- ADP1883ARMZ-1.0-R7
- ADP2323ACPZ-R7
- ADP2325ACPZ-R7
- AN8016NSH-E1
- AN8018SA-E1

搜索
发布采购
UCC2808DTR-2