- 封装:8-VDFN 裸露焊盘
- RoHS:无铅 / 符合限制有害物质指令(RoHS)规范要求
- 包装方式:Digi-Reel®
- 参考价格:$1.44-$2.88
更新日期:2024-04-01 00:04:00
产品简介:用于白光 LED 电源、具有亮度控制功能的 24V、400mA 开关 1MHz 升压转换器
查看详情- 封装:8-VDFN 裸露焊盘
- RoHS:无铅 / 符合限制有害物质指令(RoHS)规范要求
- 包装方式:Digi-Reel®
- 参考价格:$1.44-$2.88
TPS61062DRBR 供应商
- 公司
- 型号
- 品牌
- 封装/批号
- 数量
- 地区
- 日期
- 说明
- 询价
-
TI
-
原厂原装
22+ -
3288
-
上海市
-
-
-
一级代理原装
-
TI
-
VQFN
21+ -
20000
-
上海市
-
-
-
原装现货,品质为先!请来电垂询!
-
TI
-
SON-8
23+ -
5800
-
上海市
-
-
-
进口原装现货,杜绝假货。
TPS61062DRBR 中文资料属性参数
- 标准包装:1
- 类别:集成电路 (IC)
- 家庭:PMIC - LED 驱动器
- 系列:-
- 恒定电流:是
- 恒定电压:-
- 拓扑:PWM,升压(升压)
- 输出数:1
- 内部驱动器:是
- 类型 - 主要:背光,通用
- 类型 - 次要:白色 LED
- 频率:800kHz ~ 1.2MHz
- 电源电压:2.7 V ~ 6 V
- 输出电压:23.5V
- 安装类型:表面贴装
- 封装/外壳:8-VDFN 裸露焊盘
- 供应商设备封装:8-SON 裸露焊盘(3x3)
- 包装:Digi-Reel®
- 工作温度:-40°C ~ 85°C
- 其它名称:296-17502-6
产品特性
- LED Driver With Integrated Overvoltage and Short-Circuit Protection
- 2.7-V to 6-V Input Voltage Range
- 500-mV/250-mV Feedback Voltage
- TPS61060 Powers Up to 3 LEDs
- TPS61061 Powers Up to 4 LEDs
- TPS61062 Powers Up to 5 LEDs
- PWM Brightness Control on Enable
- Digital Brightness Control on ILED
- 1-MHz Fixed Switching Frequency
- 400-mA Internal Power MOSFET Switch
- LEDs Disconnected During Shutdown
- Operates With Small-Output Capacitors Down to 220 nF
- Up to 80% Efficiency
- 8-Pin NanoFree® Package (Chipscale, CSP)
- 3 × 3-mm QFN Package
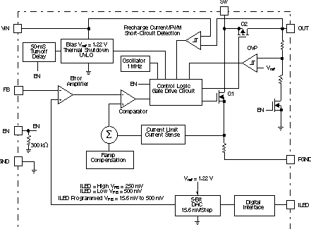
产品概述
The TPS6106x is a high-frequency, synchronous boost converter with constant current
output to drive up to 5 white LEDs. For maximum safety, the device features integrated overvoltage
and an advanced short-circuit protection when the output is shorted to ground. The device operates
with 1-MHz fixed switching frequency to allow for the use of small external components and to
simplify possible EMI problems. The device comes with three different overvoltage protection
thresholds (14 V/18 V/23 V) to allow inexpensive and small-output capacitors with lower voltage
ratings. The LED current is initially set with the external sense resistor Rs, and the feedback
voltage is regulated to 500 mV or 250 mV, depending on the ILED pin configuration. Digital
brightness control is implemented by applying a simple digital signal to the ILED pin.
Alternatively, a PWM signal up to 1 kHz can be applied to the enable pin to control the LED
brightness. During shutdown, the output is disconnected from the input to avoid leakage current
through the LEDs.
TPS61062DRBR 数据手册
| 数据手册 | 说明 | 数量 | 操作 |
|---|---|---|---|
TPS61062DRBR
|
CONSTANT CURRENT LED DRIVER WITH DIGITAL AND PWM BRIGHTNESS CONTROL |
22 Pages页,610K | 查看 |
TPS61062DRBRG4
|
CONSTANT CURRENT LED DRIVER WITH DIGITAL AND PWM BRIGHTNESS CONTROL |
22 Pages页,610K | 查看 |
TPS61062DRBR 电路图
TPS61062DRBR 电路图
TPS61062DRBR 相关产品
- A6281EESTR-T
- AD8240YRM
- AD8240YRMZ
- ADD5203ACPZ-RL
- ADD5205ACPZ-RL
- ADD5207ACPZ-RL
- ADP1650ACBZ-R7
- ADP1650ACPZ-R7
- ADP1653ACPZ-R7
- ADP5520ACPZ-R7
- ADP8860ACPZ-R7
- ADP8861ACBZ-R7
- ADP8861ACPZ-R7
- ADP8861ACPZ-RL
- ADP8863ACBZ-R7
- ADP8863ACPZ-R7
- ADP8866ACPZ-R7
- ADP8870ACBZ-R7
- ADP8870ACPZ-R7
- AL5802-7
- AL8400SE-7
- AL8805W5-7
- AL8807MP-13
- AL9910ASP-13
- AOZ1935QI
- AP3156FVG-7
- AP8802SPG-13
- AS3693B-ZTQT
- AS3695C-ZMFT
- BD1606MVV-E2

搜索
发布采购
TPS61062DRBR