- 封装:10-VFDFN 裸露焊盘
- RoHS:无铅 / 符合限制有害物质指令(RoHS)规范要求
- 包装方式:Digi-Reel®
- 参考价格:$2.11-$2.88
更新日期:2024-04-01 00:04:00
产品简介:具有标准逻辑接口的 500mA 高功率白光 LED 驱动器
- 封装:10-VFDFN 裸露焊盘
- RoHS:无铅 / 符合限制有害物质指令(RoHS)规范要求
- 包装方式:Digi-Reel®
- 参考价格:$2.11-$2.88
TPS61055DRCT 供应商
- 公司
- 型号
- 品牌
- 封装/批号
- 数量
- 地区
- 日期
- 说明
- 询价
-
TI
-
原厂原装
22+ -
3288
-
上海市
-
-
-
一级代理原装
TPS61055DRCT 中文资料属性参数
- 标准包装:1
- 类别:集成电路 (IC)
- 家庭:PMIC - LED 驱动器
- 系列:-
- 恒定电流:是
- 恒定电压:-
- 拓扑:PWM,升压(升压)
- 输出数:1
- 内部驱动器:是
- 类型 - 主要:闪灯/白光
- 类型 - 次要:白色 LED
- 频率:1.8MHz ~ 2.2MHz
- 电源电压:2.5 V ~ 6 V
- 输出电压:5.5V
- 安装类型:表面贴装
- 封装/外壳:10-VFDFN 裸露焊盘
- 供应商设备封装:10-SON 裸露焊盘(3x3)
- 包装:Digi-Reel®
- 工作温度:-40°C ~ 85°C
- 其它名称:296-23435-6
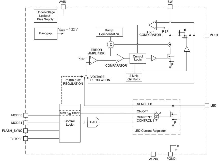
TPS61055DRCT 电路图
TPS61055DRCT 电路图
TPS61055DRCT 相关产品
- A6281EESTR-T
- AD8240YRM
- AD8240YRMZ
- ADD5203ACPZ-RL
- ADD5205ACPZ-RL
- ADD5207ACPZ-RL
- ADP1650ACBZ-R7
- ADP1650ACPZ-R7
- ADP1653ACPZ-R7
- ADP5520ACPZ-R7
- ADP8860ACPZ-R7
- ADP8861ACBZ-R7
- ADP8861ACPZ-R7
- ADP8861ACPZ-RL
- ADP8863ACBZ-R7
- ADP8863ACPZ-R7
- ADP8866ACPZ-R7
- ADP8870ACBZ-R7
- ADP8870ACPZ-R7
- AL5802-7
- AL8400SE-7
- AL8805W5-7
- AL8807MP-13
- AL9910ASP-13
- AOZ1935QI
- AP3156FVG-7
- AP8802SPG-13
- AS3693B-ZTQT
- AS3695C-ZMFT
- BD1606MVV-E2

搜索
发布采购