- 封装:10-VFDFN 裸露焊盘
- RoHS:无铅 / 符合限制有害物质指令(RoHS)规范要求
- 包装方式:Digi-Reel®
- 参考价格:$2.321-$3.17
更新日期:2024-04-01 00:04:00
产品简介:采用 DSBGA 封装、具有 I2C 兼容接口的 1.2A 高功率白光 LED 驱动器
查看详情- 封装:10-VFDFN 裸露焊盘
- RoHS:无铅 / 符合限制有害物质指令(RoHS)规范要求
- 包装方式:Digi-Reel®
- 参考价格:$2.321-$3.17
TPS61052DRCT 供应商
- 公司
- 型号
- 品牌
- 封装/批号
- 数量
- 地区
- 日期
- 说明
- 询价
-
TI
-
原厂原装
22+ -
3288
-
上海市
-
-
-
一级代理原装
-
TI(德州仪器)
-
VSON-10
2022+ -
12000
-
上海市
-
-
-
原装可开发票
TPS61052DRCT 中文资料属性参数
- 标准包装:1
- 类别:集成电路 (IC)
- 家庭:PMIC - LED 驱动器
- 系列:-
- 恒定电流:是
- 恒定电压:-
- 拓扑:PWM,升压(升压)
- 输出数:1
- 内部驱动器:是
- 类型 - 主要:闪灯/白光
- 类型 - 次要:白色 LED
- 频率:1.8MHz ~ 2.2MHz
- 电源电压:2.5 V ~ 6 V
- 输出电压:5.5V
- 安装类型:表面贴装
- 封装/外壳:10-VFDFN 裸露焊盘
- 供应商设备封装:10-SON 裸露焊盘(3x3)
- 包装:Digi-Reel®
- 工作温度:-40°C ~ 85°C
- 配用:296-31219-ND - EVAL MODULE FOR TPS61052-269
- 其它名称:296-23720-6
产品特性
- Four Operational Modes Torch and Flash up to ILED = 1200 mA Voltage-Regulated Boost Converter: 4.5 V, 5 V, and 5.25 V Shutdown: 0.3 µlA (Typical)
- Torch and Flash up to ILED = 1200 mA
- Voltage-Regulated Boost Converter: 4.5 V, 5 V, and 5.25 V
- Shutdown: 0.3 µlA (Typical)
- Total Solution Circuit Area < 25 mm2
- Up to 96% Efficiency
- I2C-Compatible Interface up to 400 kbps
- Integrated LED Turnon Safety Timer
- Zero Latency TX-Masking Input (TPS61050)
- Hardware Voltage Mode Selection Input (TPS61052)
- Integrated ADC for LED VF Monitoring
- Integrated Low Light Dimming Mode
- LED Disconnect During Shutdown
- Open and Shorted LED Protection
- Overtemperature Protection
- Available in a 12-Pin NanoFree™ (CSP) and 10-Pin QFN Packaging
产品概述
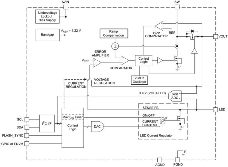
The TPS6105x device is based on a high-frequency synchronous-boost topology with constant
current sink to drive single white LEDs. The device uses an inductive fixed-frequency PWM control
scheme using small external components, minimizing input ripple current.The 2-MHz switching frequency allows the use of small and low profile 2.2-µH inductors.
To optimize overall efficiency, the device operates with only a 250-mV LED feedback voltage.The TPS6105x device not only operates as a regulated current source, but also as a
standard voltage-boost regulator. This additional operating mode can be useful to supply other
high-power devices in the system, such as a hands-free audio power amplifier, or any other
component requiring a supply voltage higher than the battery voltage (refer to TPS61052).For highest flexibility, the LED current or the desired output voltage can be programmed
through an I2C compatible interface. To simplify flash synchronization
with the camera module, the device offers a trigger pin (FLASH_SYNC) for fast LED turnon
time.When the TPS6105x is not in use, it can be put into shutdown mode through the
I2C-compatible interface, reducing the input current to 0.3 µA
(typical). During shutdown, the LED pin is high impedance to avoid leakage current through the
LED.
TPS61052DRCT 电路图
TPS61052DRCT 电路图
TPS61052DRCT 相关产品
- A6281EESTR-T
- AD8240YRM
- AD8240YRMZ
- ADD5203ACPZ-RL
- ADD5205ACPZ-RL
- ADD5207ACPZ-RL
- ADP1650ACBZ-R7
- ADP1650ACPZ-R7
- ADP1653ACPZ-R7
- ADP5520ACPZ-R7
- ADP8860ACPZ-R7
- ADP8861ACBZ-R7
- ADP8861ACPZ-R7
- ADP8861ACPZ-RL
- ADP8863ACBZ-R7
- ADP8863ACPZ-R7
- ADP8866ACPZ-R7
- ADP8870ACBZ-R7
- ADP8870ACPZ-R7
- AL5802-7
- AL8400SE-7
- AL8805W5-7
- AL8807MP-13
- AL9910ASP-13
- AOZ1935QI
- AP3156FVG-7
- AP8802SPG-13
- AS3693B-ZTQT
- AS3695C-ZMFT
- BD1606MVV-E2

搜索
发布采购