- 封装:16-VQFN 裸露焊盘
- RoHS:无铅 / 符合限制有害物质指令(RoHS)规范要求
- 包装方式:Digi-Reel®
- 参考价格:$3.384-$6.77
更新日期:2024-04-01 00:04:00
产品简介:具有 Eco-Mode™ 的 4.5V 至 18V 输入、5.5A 同步降压转换器
查看详情- 封装:16-VQFN 裸露焊盘
- RoHS:无铅 / 符合限制有害物质指令(RoHS)规范要求
- 包装方式:Digi-Reel®
- 参考价格:$3.384-$6.77
TPS54526RSAR 供应商
- 公司
- 型号
- 品牌
- 封装/批号
- 数量
- 地区
- 日期
- 说明
- 询价
-
TI
-
原厂原装
22+ -
3288
-
上海市
-
-
-
一级代理原装
-
TI(德州仪器)
-
QFN-16_4x4x065P
2022+ -
3
-
上海市
-
-
-
原装可开发票
-
TSSOP
23+ -
46000
-
合肥
-
-
-
科大讯飞战略投资企业,提供一站式配套服务
TPS54526RSAR 中文资料属性参数
- 标准包装:1
- 类别:集成电路 (IC)
- 家庭:PMIC - 稳压器 - DC DC 开关稳压器
- 系列:D-CAP2™, Eco-Mode™
- 类型:降压(降压)
- 输出类型:可调式
- 输出数:1
- 输出电压:0.76 V ~ 5.5 V
- 输入电压:4.5 V ~ 18 V
- PWM 型:混合物
- 频率 - 开关:650kHz
- 电流 - 输出:5.5A
- 同步整流器:是
- 工作温度:-40°C ~ 85°C
- 安装类型:表面贴装
- 封装/外壳:16-VQFN 裸露焊盘
- 包装:Digi-Reel®
- 供应商设备封装:16-QFN-EP(4x4)
- 其它名称:296-30584-6
产品特性
- D-CAP2™ 模式支持快速瞬态响应
- 低输出纹波且支持陶瓷输出电容器
- 宽 VIN 输入电压范围:4.5V 至 18V
- 输出电压范围:0.76V 至 5.5V
- 高效率集成型 FET 针对较低占空比应用进行了优化 - 63mΩ(高侧)与 33mΩ(低侧)
- 高效率,关断时流耗少于 10µA
- 高初始带隙基准精度
- 可调软启动
- 预偏置软启动
- 650kHz 开关频率 (fSW)
- 逐周期过流限制
- 电源正常状态输出
- 可轻负载下实现高效率的自动跳跃 Eco-mode™
产品概述
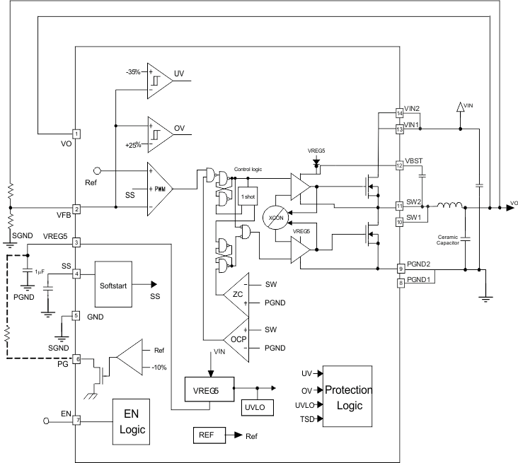
TPS54526 是一款自适应接通时间 D-CAP2™ 模式同步降压转换器。TPS54526 可帮助系统设计人员通过成本有效、低组件数量、低待机电流解决方案来完成各种终端设备的电源总线调节器集。TPS54526 的主控制环路采用 D-CAP2™ 模式控制,无需外部补偿组件便可实现极快的瞬态响应。自适应接通时间控制可在更高负载状态下的脉宽调制 (PWM) 模式与轻负载下的 Eco-mode™ 工作之间实现无缝转换。Eco-mode™ 使 TPS54526 能够在较轻负载状况下保持高效率。TPS54526 的专有电路还可使该器件能够适应高分子钽固体电解电容器 (POSCAP) 与高分子聚合物电容器 (SP-CAP) 等低等效串联电阻 (ESR) 输出电容器以及超低 ESR 陶瓷电容器。该器件的工作输入电压介于 4.8V 至 18V VIN 之间。可在 0.76V 至 5.5V 的范围内对输出电压进行设定。此外,该器件还支持可调软启动时间与电源正常功能。TPS54526 采用 14 引脚散热薄型小外形尺寸 (HTSSOP) 封装与 16 引脚四方扁平无引线 (QFN) 封装,设计运行温度范围从 -40°C 到 85°C。
TPS54526RSAR 电路图
TPS54526RSAR 电路图
TPS54526RSAR 相关产品
- A5970D013TR
- A5975DTR
- A7986ATR
- ADM660ARUZ
- ADM660ARUZ-REEL
- ADM660ARZ
- ADM660ARZ-REEL
- ADM8660ANZ
- ADM8660ARZ-REEL
- ADM8828ART-REEL
- ADM8828ARTZ-REEL
- ADM8829ARTZ-REEL
- ADP1111ARZ
- ADP1111ARZ-3.3
- ADP2102YCPZ-1.2-R7
- ADP2102YCPZ-2-R7
- ADP2102YCPZ-3-R7
- ADP2102YCPZ-4-R7
- ADP2105ACPZ-1.2-R7
- ADP2105ACPZ-1.8-R7
- ADP2105ACPZ-3.3-R7
- ADP2105ACPZ-R7
- ADP2106ACPZ-R7
- ADP2107ACPZ-3.3-R7
- ADP2107ACPZ-R7
- ADP2108AUJZ-1.0-R7
- ADP2108AUJZ-1.8-R7
- ADP2108AUJZ-3.3-R7
- ADP2114ACPZ-R7
- ADP2119ACPZ-1.0-R7

搜索
发布采购