- 封装:10-VFDFN 裸露焊盘
- RoHS:无铅 / 符合限制有害物质指令(RoHS)规范要求
- 包装方式:Digi-Reel®
- 参考价格:$2.4265-$3.31
更新日期:2024-04-01 00:04:00
产品简介:具有 260mV 基准电压的 4.5V 至 52V 宽输入范围电流模式升压控制器
查看详情- 封装:10-VFDFN 裸露焊盘
- RoHS:无铅 / 符合限制有害物质指令(RoHS)规范要求
- 包装方式:Digi-Reel®
- 参考价格:$2.4265-$3.31
TPS40211DRCT 供应商
- 公司
- 型号
- 品牌
- 封装/批号
- 数量
- 地区
- 日期
- 说明
- 询价
-
TI
-
原厂原装
22+ -
3288
-
上海市
-
-
-
一级代理原装
TPS40211DRCT 中文资料属性参数
- 标准包装:1
- 类别:集成电路 (IC)
- 家庭:PMIC - 稳压器 - DC DC 切换控制器
- 系列:-
- PWM 型:电流模式
- 输出数:1
- 频率 - 最大:1MHz
- 占空比:-
- 电源电压:4.5 V ~ 52 V
- 降压:无
- 升压:是
- 回扫:是
- 反相:无
- 倍增器:无
- 除法器:无
- Cuk:无
- 隔离:无
- 工作温度:-40°C ~ 125°C
- 封装/外壳:10-VFDFN 裸露焊盘
- 包装:Digi-Reel®
- 配用:296-28553-ND - EVAL MODULE FOR TPS40211-352
- 其它名称:296-23414-6
产品特性
- Functional Safety-Capable Documentation available to aid functional safety system design
- Documentation available to aid functional safety system design
- For boost, flyback, SEPIC, LED drive apps
- Wide input operating voltage: 4.5 V to 52 V
- Adjustable oscillator frequency
- Fixed frequency current mode control
- Internal slope compensation
- Integrated low-side driver
- Programmable closed-loop soft start
- Overcurrent protection
- External synchronization capable
- Reference 700 mV (TPS40210), 260 mV (TPS40211)
- Low current disable function
- Create a custom design using the TPS4021x with the WEBENCH Power Designer
产品概述
The TPS40210 and TPS40211 are
wide-input voltage (4.5 V to 52 V), nonsynchronous boost controllers. They are
suitable for topologies which require a grounded source N-channel FET including
boost, flyback, SEPIC, and various LED Driver applications. The device features
include programmable soft start, overcurrent protection with automatic retry, and
programmable oscillator frequency. Current mode control provides improved transient
response and simplified loop compensation. The main difference between the two parts
is the reference voltage to which the error amplifier regulates the FB pin.
TPS40211DRCT 数据手册
| 数据手册 | 说明 | 数量 | 操作 |
|---|---|---|---|
TPS40211DRCT
|
Boost, Flyback, SEPIC Regulator Positive Output Step-Up, Step-Up/Step-Down DC-DC Controller IC 10-VSON (3x3) |
52页,1.7M | 查看 |
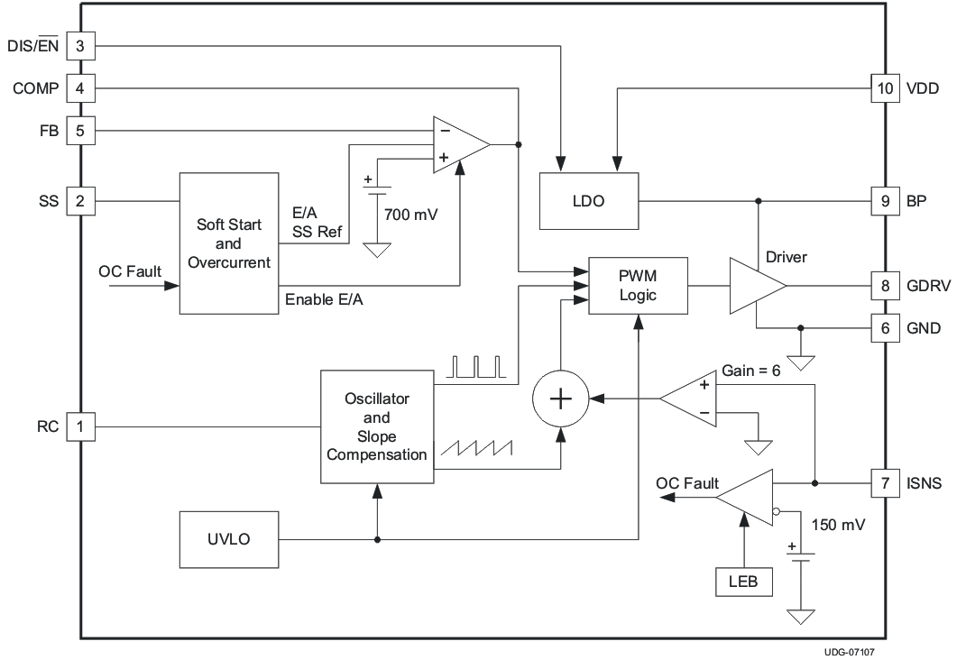
TPS40211DRCT 电路图
TPS40211DRCT 电路图
TPS40211DRCT 相关产品
- ADP1621ARMZ-R7
- ADP1822ARQZ-R7
- ADP1829ACPZ-R7
- ADP1850ACPZ-R7
- ADP1864AUJZ-R7
- ADP1870ACPZ-0.3-R7
- ADP1870ACPZ-1.0-R7
- ADP1870ARMZ-0.3-R7
- ADP1870ARMZ-0.6-R7
- ADP1870ARMZ-1.0-R7
- ADP1871ACPZ-0.3-R7
- ADP1871ACPZ-0.6-R7
- ADP1871ACPZ-1.0-R7
- ADP1871ARMZ-0.3-R7
- ADP1871ARMZ-0.6-R7
- ADP1871ARMZ-1.0-R7
- ADP1874ARQZ-0.3-R7
- ADP1875ARQZ-0.3-R7
- ADP1876ACPZ-R7
- ADP1878ACPZ-0.3-R7
- ADP1882ARMZ-0.3-R7
- ADP1882ARMZ-0.6-R7
- ADP1882ARMZ-1.0-R7
- ADP1883ARMZ-0.3-R7
- ADP1883ARMZ-0.6-R7
- ADP1883ARMZ-1.0-R7
- ADP2323ACPZ-R7
- ADP2325ACPZ-R7
- AN8016NSH-E1
- AN8018SA-E1

搜索
发布采购
TPS40211DRCT