- 封装:SC-74A,SOT-753
- RoHS:无铅 / 符合限制有害物质指令(RoHS)规范要求
- 包装方式:Digi-Reel®
- 参考价格:$2.11-$2.88
更新日期:2024-04-01 00:04:00
产品简介:具有手动复位功能的低电平有效、漏极开路、毫微功耗监控器
查看详情- 封装:SC-74A,SOT-753
- RoHS:无铅 / 符合限制有害物质指令(RoHS)规范要求
- 包装方式:Digi-Reel®
- 参考价格:$2.11-$2.88
TPS3838E18DBVT 供应商
- 公司
- 型号
- 品牌
- 封装/批号
- 数量
- 地区
- 日期
- 说明
- 询价
-
TI
-
原厂原装
22+ -
3288
-
上海市
-
-
-
一级代理原装
-
TI
-
-
2019+ -
5800
-
上海市
-
-
-
全新原装现货
-
TI(德州仪器)
-
SOT-23-5
2022+ -
12000
-
上海市
-
-
-
原装可开发票
-
TI
-
TSSOP
23+ -
46000
-
合肥
-
-
-
科大讯飞战略投资企业,提供一站式配套服务
TPS3838E18DBVT 中文资料属性参数
- 标准包装:1
- 类别:集成电路 (IC)
- 家庭:PMIC - 监控器
- 系列:-
- 类型:简单复位/加电复位
- 监视电压数目:1
- 输出:开路漏极或开路集电极
- 复位:低有效
- 复位超时:最小为 100 ms
- 电压 - 阀值:1.71V
- 工作温度:-40°C ~ 85°C
- 安装类型:表面贴装
- 封装/外壳:SC-74A,SOT-753
- 供应商设备封装:SOT-23-5
- 包装:Digi-Reel®
- 其它名称:296-3347-6
产品特性
- Supply current: 220 nA (typical)
- Precision supply voltage supervision range: 1.8 V, 2.5 V, 3.0 V, and 3.3 V
- Power-on reset generator with selectable delay time: 10 ms or 200 ms
- Push and pull RESET output (TPS3836), Push and pull RESET output (TPS3837), or open-drain RESET output (TPS3838)
- Manual reset
- 5-pin SOT23 and 2-mm × 2-mm, 6-pin SON packages
- Temperature range: –40°C to 85°C
产品概述
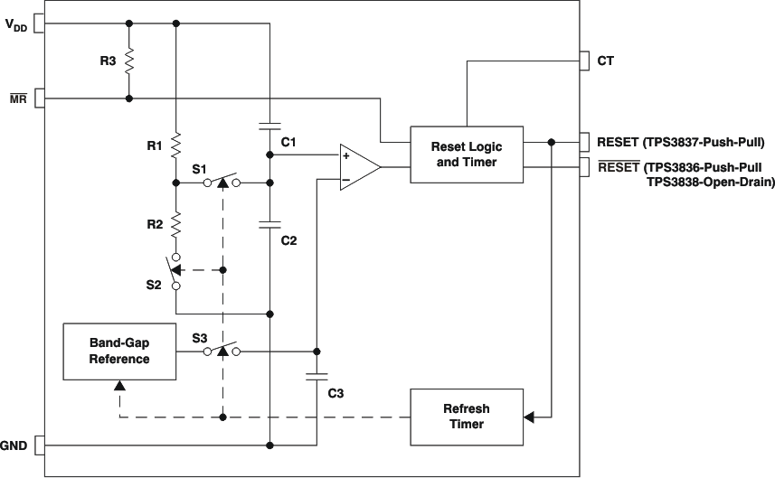
The TPS3836, TPS3837, and TPS3838 device families of supervisory circuits provide circuit
initialization and timing supervision, primarily for
digital
signal processors (DSP) and processor-based systems.During power-on, RESET is asserted when the supply voltage
VDD becomes higher than 1.1 V. Thereafter, the supervisory circuit monitors
VDD and keeps the RESET output active as long as
VDD remains below the threshold voltage of VIT. An
internal timer delays the return of the output to the inactive state (high) to ensure proper system
reset. The delay time starts after VDD
rises above the threshold
voltage VIT.When CT is connected to GND, a fixed delay time of
typically 10 ms
is asserted. When connected to VDD, the delay time is typically 200 ms. When
the supply voltage drops below the threshold voltage VIT, the output becomes
active (low) again. All the devices of this family have a fixed-sense threshold voltage
(VIT) set by an internal voltage divider. The TPS3836 has an active-low, push-pull
RESET output. The TPS3837 has an active-high, push-pull RESET, and the
TPS3838 integrates an active-low, open-drain RESET output. The product
spectrum is designed for supply voltages of 1.8 V, 2.5 V, 3.0 V, and 3.3 V. The circuits are
available in either a SOT23-5 or a
2-mm
× 2-mm SON-6 package. The TPS3836, TPS3837, and TPS3838 families are characterized for operation
over a temperature range of –40°C to 85°C.
TPS3838E18DBVT 数据手册
| 数据手册 | 说明 | 数量 | 操作 |
|---|---|---|---|
TPS3838E18DBVT
|
NANOPOWER SUPERVISORY CIRCUITS |
11 Pages页,174K | 查看 |
TPS3838E18DBVT
|
Supervisor Open Drain or Open Collector 1 Channel SOT-23-5 |
21页,902K | 查看 |
TPS3838E18DBVT 电路图
TPS3838E18DBVT 电路图
TPS3838E18DBVT 相关产品
- 2T03G15QDCKRG4Q
- 2T05H33QDCKRG4Q
- 2T09I50QDBVRG4Q
- 2T13K33MDBVREPG4
- ADM1062ACPZ-REEL7
- ADM1062ASUZ-REEL7
- ADM1063ASUZ
- ADM1063ASUZ-REEL7
- ADM1064ACPZ
- ADM1064ASUZ
- ADM1066ACPZ-REEL7
- ADM1066ASUZ-REEL
- ADM1066ASUZ-REEL7
- ADM1067ACPZ
- ADM1067ASU
- ADM1068ASTZ
- ADM1069ASTZ
- ADM1069ASTZ-REEL7
- ADM1086AKSZ-REEL7
- ADM1184ARMZ
- ADM1185ARMZ-1REEL7
- ADM1186-1ARQZ
- ADM1232ANZ
- ADM1232ARM-REEL7
- ADM1232ARMZ-REEL7
- ADM1232ARN-REEL7
- ADM1232ARNZ-REEL7
- ADM1232ARW-REEL7
- ADM13305-18ARZ
- ADM13305-25ARZ

搜索
发布采购
TPS3838E18DBVT