- 参考价格:¥64.31-¥66.38
更新日期:2024-04-01 00:04:00
TLV5618AMDREP 供应商
- 公司
- 型号
- 品牌
- 封装/批号
- 数量
- 地区
- 日期
- 说明
- 询价
-
Texas Instruments
-
SOIC8
21+ -
8033
-
上海市
-
-
-
一级代理原装
TLV5618AMDREP 中文资料属性参数
- 制造商:Texas Instruments
- 产品种类:DAC(数/模转换器)
- 转换器数量:2
- DAC 输出端数量:2
- 分辨率:12 bit
- 接口类型:QSPI, SPI, Serial (3-Wire, Microwire)
- 稳定时间:10 us
- 最大工作温度:+ 125 C
- 安装风格:SMD/SMT
- 封装 / 箱体:SOIC-8
- 封装:Reel
- 最小工作温度:- 55 C
- 输出类型:Voltage
- 工厂包装数量:2500
- Supply Voltage - Max:5.5 V
- Supply Voltage - Min:2.7 V
- 电压参考:External
产品特性
- Controlled Baseline One Assembly/Test Site, One Fabrication Site
- One Assembly/Test Site, One Fabrication Site
- Extended Temperature Performance of 55°C to 125°C
- Enhanced Diminishing Manufacturing Sources (DMS) Support
- Enhanced Product-Change Notification
- Qualification Pedigree
- Dual 12-Bit Voltage Output DAC
- Programmable Settling Time 3 µs in Fast Mode 10 µs in Slow Mode
- 3 µs in Fast Mode
- 10 µs in Slow Mode
- Compatible With TMS320 and SPI Serial Ports
- Differential Nonlinearity <0.5 LSB Typ
- Monotonic Over Temperature
- Direct Replacement for TLC5618A
- applications Digital Servo Control Loops Digital Offset and Gain Adjustment Industrial Process Control Machine and Motion Control Devices Mass Storage Devices
- Digital Servo Control Loops
- Digital Offset and Gain Adjustment
- Industrial Process Control
- Machine and Motion Control Devices
- Mass Storage Devices
产品概述
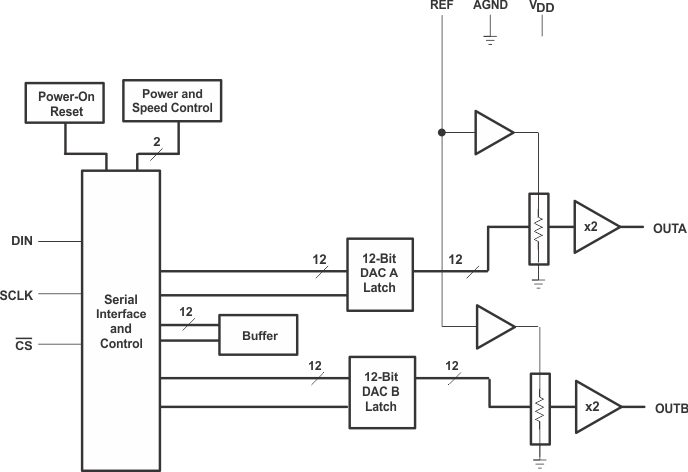
The TLV5618A is a dual 12-bit voltage output DAC with a flexible 3-wire serial interface. The serial interface is compatible with TMS320, SPI, QSPI, and Microwire serial ports. It is programmed with a 16-bit serial string containing 4 control and 12 data bits.The resistor string output voltage is buffered by an x2 gain rail-to-rail output buffer. The buffer features a Class-AB output stage to improve stability and reduce settling time. The programmable settling time of the DAC allows the designer to optimize speed versus power dissipation.Implemented with a CMOS process, the device is designed for single supply operation from 2.7 V to 5.5 V. It is available in an 8-pin SOIC package.The TLV5618AM is characterized for operation from 55°C to 125°C.
TLV5618AMDREP 电路图
TLV5618AMDREP 电路图
TLV5618AMDREP 相关产品
- 100301QC
- 100304QC
- 100310QC
- 100311QC
- 100313QC
- 100316QC
- 100322QC
- 100329APC
- 100329DC
- 100336DC
- 100336PC
- 100341QC
- 100351DC
- 100351PC
- 100363QC
- 100364QC
- 100370QC
- 100390QC
- 100398QI
- 11AA010T-I/TT
- 11AA160T-I/TT
- 11LC010T-I/TT
- 11LC020T-I/TT
- 11LC040T-E/TT
- 11LC160T-E/TT
- 1ED020I12-F
- 2304NZGI-1LF
- 23A640-I/SN
- 23K256-I/SN
- 23K256-I/ST

搜索
发布采购