更新日期:2024-04-01 00:04:00
产品简介:四路、5.5V、10MHz、50mA 输出电流、低噪声(8.7nV/√Hz)、RRIO 运算放大器
查看详情MCP6294IPWT 供应商
- 公司
- 型号
- 品牌
- 封装/批号
- 数量
- 地区
- 日期
- 说明
- 询价
-
TI
-
原厂原装
22+ -
3288
-
上海市
-
-
-
一级代理原装
-
TI(德州仪器)
-
TSSOP-14
2022+ -
12000
-
上海市
-
-
-
原装可开发票
MCP6294IPWT 中文资料属性参数
- 现有数量:0现货10,000Factory查看交期
- 价格:1 : ¥20.51000剪切带(CT)250 : ¥13.91232卷带(TR)
- 系列:-
- 包装:卷带(TR)剪切带(CT)? 得捷定制卷带
- 产品状态:在售
- 放大器类型:通用
- 电路数:4
- 输出类型:满摆幅
- 压摆率:6.5V/μs
- 增益带宽积:10 MHz
- -3db 带宽:-
- 电流 - 输入偏置:1 pA
- 电压 - 输入补偿:300 μV
- 电流 - 供电:600μA(x4 通道)
- 电流 - 输出/通道:25 mA
- 电压 - 跨度(最小值):2.4 V
- 电压 - 跨度(最大值):5.5 V
- 工作温度:-40°C ~ 125°C
- 安装类型:表面贴装型
- 封装/外壳:14-TSSOP(0.173",4.40mm 宽)
- 供应商器件封装:14-TSSOP
产品特性
- 增益带宽积产品:典型值 10MHz
- 工作电源电压范围:2.4V 至 5.5V
- 轨至轨输入/输出
- 低输入偏置电流:1pA
- 低静态电流:0.6mA
- 输入电压噪声:8.7nV/√Hz(f = 10kHz 时)
- 内部射频和 EMI 滤波器
- 工作温度范围:–40°C 至 125°C
- 单位增益稳定
- 由于具有电阻式开环输出阻抗,因此可在更高的容性负载下更轻松地实现稳定
产品概述
MCP6291(单通道)、MCP6292(双通道)和 MCP6294(四通道)器件组成了一个通用低功耗运算放大器系列。具有轨至轨 输入和输出摆幅、低静态电流(每通道的典型值为 600µA)、10MHz 的较宽带宽和低噪声(10kHz 时为 8.7nV/√Hz)等特性,因此对于需要在成本与性能间实现良好平衡的各类 应用需求, 本系列器件非常有吸引力。其低输入偏置电流使该系列器件适合用于带有高源阻抗的 应用 。MCP629x 采用稳健耐用的设计,方便电路设计人员使用。该器件具有单位增益稳定的集成 RFI 和 EMI 抑制滤波器,在过驱条件下不会出现反相并且具有高静电放电 (ESD) 保护(4kV 人体模型 (HBM))。MCP629x 系列的工作温度范围为 –40°C 至 125°C。该系列器件的电源电压范围为 2.4V 至 5.5V。
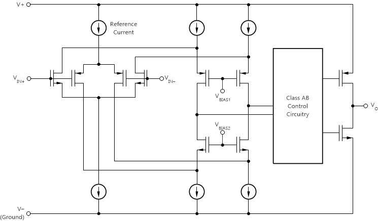
MCP6294IPWT 电路图
MCP6294IPWT 电路图
MCP6294IPWT 相关产品
- 5962-87738012A
- 5962-88513012A
- 5962-8851302HA
- 5962-8856501CA
- 5962-8859301M2A
- 5962-8872101PA
- 5962-8954401PA
- 5962-89641012A
- 5962-9098001MXA
- 5962-9201301MEA
- 5962-9313001MPA
- 5962-9452101M2A
- 5962-9457201MEA
- 5962-9457203MPA
- 5962-9851501QPA
- 77043012A
- 8102302PA
- 81023052A
- 81023062A
- 8102306CA
- ACPL-785E
- ACPL-785E-200
- AD524SD/883B
- AD524SE/883B
- AD549SH/883B
- AD603SQ/883B
- AD624SD/883B
- AD625SD/883B
- AD640TD/883B
- AD684SQ/883B

搜索
发布采购