- 封装:16-SOIC(0.295",7.50mm 宽)
- RoHS:无铅 / 符合限制有害物质指令(RoHS)规范要求
- 包装方式:Digi-Reel®
- 参考价格:$1.341-$2.87
更新日期:2024-04-01 00:04:00
产品简介:具有稳压器的 3.5V 至 15V 输入电压、100mA 输出电流开关电容器电压转换器
查看详情- 封装:16-SOIC(0.295",7.50mm 宽)
- RoHS:无铅 / 符合限制有害物质指令(RoHS)规范要求
- 包装方式:Digi-Reel®
- 参考价格:$1.341-$2.87
LT1054IDWR 供应商
- 公司
- 型号
- 品牌
- 封装/批号
- 数量
- 地区
- 日期
- 说明
- 询价
-
TI
-
原厂原装
22+ -
3288
-
上海市
-
-
-
一级代理原装
-
TI/德州仪器
-
21+
SOP16 -
10000
-
杭州
-
-
-
只做原装现货,大量现货热卖
LT1054IDWR 中文资料属性参数
- 标准包装:1
- 类别:集成电路 (IC)
- 家庭:PMIC - 稳压器 - DC DC 开关稳压器
- 系列:-
- 类型:切换式电容器(充电泵)
- 输出类型:固定
- 输出数:1
- 输出电压:-5V
- 输入电压:3.5 V ~ 15 V
- PWM 型:-
- 频率 - 开关:25kHz
- 电流 - 输出:100mA
- 同步整流器:无
- 工作温度:-40°C ~ 85°C
- 安装类型:表面贴装
- 封装/外壳:16-SOIC(0.295",7.50mm 宽)
- 包装:Digi-Reel®
- 供应商设备封装:16-SOIC
- 其它名称:296-17595-6
产品特性
- Output Current, 100 mA
- Low Loss, 1.1 V at 100 mA
- Operating Range, 3.5 V to 15 V
- Reference and Error Amplifier for Regulation
- External Shutdown
- External Oscillator Synchronization
- Devices Can Be Paralleled
- Pin-to-Pin Compatible With the LTC1044/7660
产品概述
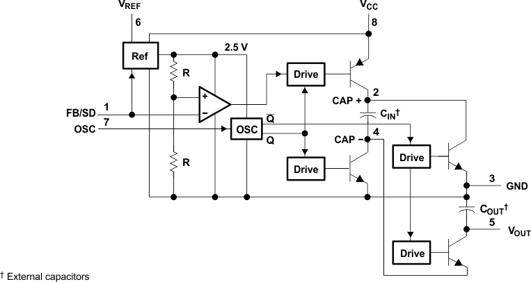
The LT1054 device is a bipolar, switched-capacitor voltage converter with regulator. It
provides higher output current and significantly lower voltage losses than previously available
converters. An adaptive-switch drive scheme optimizes efficiency over a wide range of output
currents.Total voltage drop at 100-mA output current typically is 1.1 V. This applies to the full
supply-voltage range of 3.5 V to 15 V. Quiescent current typically is 2.5 mA.The LT1054 also provides regulation, a feature previously not available in
switched-capacitor voltage converters. By adding an external resistive divider, a regulated output
can be obtained. This output is regulated against changes in both input voltage and output current.
The LT1054 can also shut down by grounding the feedback terminal. Supply current in shutdown
typically is 100 µA.The internal oscillator of the LT1054 runs at a nominal frequency of 25 kHz. The
oscillator terminal can be used to adjust the switching frequency or to externally synchronize the
LT1054.The LT1054C is characterized for operation over a free-air temperature range of 0°C to
70°C. The LT1054I is characterized for operation over a free-air temperature range of −40°C to
85°C.
LT1054IDWR 数据手册
| 数据手册 | 说明 | 数量 | 操作 |
|---|---|---|---|
LT1054IDWR
|
SWITCHED-CAPACITOR VOLTAGE CONVERTERS WITH REGULATORS |
26 Pages页,445K | 查看 |
LT1054IDWR 电路图
LT1054IDWR 电路图
LT1054IDWR 相关产品
- A5970D013TR
- A5975DTR
- A7986ATR
- ADM660ARUZ
- ADM660ARUZ-REEL
- ADM660ARZ
- ADM660ARZ-REEL
- ADM8660ANZ
- ADM8660ARZ-REEL
- ADM8828ART-REEL
- ADM8828ARTZ-REEL
- ADM8829ARTZ-REEL
- ADP1111ARZ
- ADP1111ARZ-3.3
- ADP2102YCPZ-1.2-R7
- ADP2102YCPZ-2-R7
- ADP2102YCPZ-3-R7
- ADP2102YCPZ-4-R7
- ADP2105ACPZ-1.2-R7
- ADP2105ACPZ-1.8-R7
- ADP2105ACPZ-3.3-R7
- ADP2105ACPZ-R7
- ADP2106ACPZ-R7
- ADP2107ACPZ-3.3-R7
- ADP2107ACPZ-R7
- ADP2108AUJZ-1.0-R7
- ADP2108AUJZ-1.8-R7
- ADP2108AUJZ-3.3-R7
- ADP2114ACPZ-R7
- ADP2119ACPZ-1.0-R7

搜索
发布采购
LT1054IDWR