- 参考价格:¥13.18-¥26.36
更新日期:2024-04-01 00:04:00
LP3950SL/NOPB 供应商
- 公司
- 型号
- 品牌
- 封装/批号
- 数量
- 地区
- 日期
- 说明
- 询价
-
TI
-
原厂原装
22+ -
3288
-
上海市
-
-
-
一级代理原装
LP3950SL/NOPB 中文资料属性参数
- 制造商:National Semiconductor (TI)
- 输入电压:2.7 V to 2.9 V
- 工作频率:1 MHz to 2 MHz
- 最大电源电流:0.85 mA
- 输出电流:0 mA to 300 mA
- 最大工作温度:+ 85 C
- 安装风格:SMD/SMT
- 封装 / 箱体:TCSP-32 (QFN-32)
- 最小工作温度:- 40 C
- 封装:Reel
- 工厂包装数量:1000
产品特性
- Audio Synchronization for Color LEDs with Two Modes: Amplitude and Frequency
- Programmable Frequency and Amplitude Response with Tracking Speed Control
- Automatic Gain Control or Selectable Gain for Input Signal Optimization
- RGB Pattern Generator Similar to LP3933/LP3936
- Magnetic DC-DC Boost Converter with Programmable Boost Output Voltage
- Selectable SPI or I2C Compatible Interface
- One Pin Default Enable for Non-Serial Interface Users. One Pin Selector for Synchronization Mode
- Space Efficient 32-Pin TLGA Package
产品概述
The LP3950 is a color LED driver with a built-in audio synchronization feature for any
analog audio input such as polyphonic ring tones and MP3 music. LEDs can be synchronized to an
audio signal with two methods - amplitude and frequency. Also several fine tuning options are
available for differentiation purposes. The chip also has an unique AGC (Automatic Gain Control)
feature which tracks the input signal level and automatically adjusts the gain to an optimal
value.The LP3950 has a high efficiency magnetic DC/DC converter with programmable output
voltage and switching frequency. The converter has high output current capability so it is also
able to drive flash LEDs in camera phone applications.The LP3950 is similar to LP3933 and LP3936 in that the color LEDs (or RGB LEDs) can also
be programmed to generate light patterns (programmable color, intensity, on/off timing, slope and
blinking cycle).All functions are software controllable through a SPI or I2C
compatible interface but the device also supports one pin control for enabling predefined (default)
audio synchronization mode.
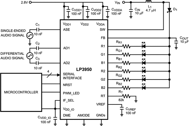
LP3950SL/NOPB 电路图
LP3950SL/NOPB 电路图
LP3950SL/NOPB 相关产品
- 100301QC
- 100304QC
- 100310QC
- 100311QC
- 100313QC
- 100316QC
- 100322QC
- 100329APC
- 100329DC
- 100336DC
- 100336PC
- 100341QC
- 100351DC
- 100351PC
- 100363QC
- 100364QC
- 100370QC
- 100390QC
- 100398QI
- 11AA010T-I/TT
- 11AA160T-I/TT
- 11LC010T-I/TT
- 11LC020T-I/TT
- 11LC040T-E/TT
- 11LC160T-E/TT
- 1ED020I12-F
- 2304NZGI-1LF
- 23A640-I/SN
- 23K256-I/SN
- 23K256-I/ST

搜索
发布采购