- 参考价格:¥10.01-¥6.80
更新日期:2024-04-01 00:04:00
LP3878SD-ADJ/NOPB 供应商
- 公司
- 型号
- 品牌
- 封装/批号
- 数量
- 地区
- 日期
- 说明
- 询价
-
TI
-
原厂原装
22+ -
3288
-
上海市
-
-
-
一级代理原装
-
TI
-
WSON-10
24+ -
15000
-
上海市
-
-
-
上海现货
-
TSSOP
23+ -
46000
-
合肥
-
-
-
科大讯飞战略投资企业,提供一站式配套服务
LP3878SD-ADJ/NOPB 中文资料属性参数
- 制造商:National Semiconductor (TI)
- 最大输入电压:16 V
- 输出电压:1 V to 5.5 V
- 回动电压(最大值):0.002 V at 100 uA, 0.2 V at 200 mA, 0.6 V at 800 mA
- 输出电流:1.2 A (Typ)
- 输出端数量:1
- 输出类型:Adjustable
- 最大工作温度:+ 125 C
- 安装风格:SMD/SMT
- 封装 / 箱体:LLP EP
- 线路调整率:0.01 % / V
- 最小工作温度:- 40 C
- 封装:Reel
- 工厂包装数量:1000
- 电压调节准确度:+/- 1 %
产品特性
- 输入电源电压:2.5V 至 16V
- 输出电压范围:1V 至 5.5V
- 设计用于与低等效串联电阻 (ESR) 陶瓷电容搭配使用
- 极低输出噪声
- 8 引脚小外形尺寸 (SO) PowerPAD 和晶圆级小外形无引线 (WSON) 表面贴装封装
- 关断模式下的静态电流 < 10μA
- 任意负载条件下的接地引脚电流均较低
- 过温和过流保护
- -40°C 至 125°C 的工作结温范围
- 专用集成电路 (ASIC) 电源:台式机、笔记本电脑和图形卡机顶盒、打印机和复印机
- 台式机、笔记本电脑和图形卡
- 机顶盒、打印机和复印机
- 数字信号处理 (DSP) 和现场可编程门阵列 (FPGA) 电源
- 开关模式电源 (SMPS) 后置稳压器
- 医疗仪器
产品概述
LP3878-ADJ 是一款 800mA 可调输出稳压器,设计用于使需要低至 1V 输出电压的应用获得高性能和低噪声。凭借优化的垂直集成 PNP (VIP) 工艺,LP3878-ADJ 提供了以下出色性能:
接地引脚电流:800mA 负载下的典型值为 5.5mA;100µA 负载下的典型值为 180µA。
低功耗关断:当 SHUTDOWN 引脚拉为低电平时,LP3878-ADJ 消耗的静态电流不到 10μA。精密输出:确保室温下的输出电压精度为 1%。 低噪声:使用 10nF 旁路电容后,宽带输出噪声仅为 18μV(典型值)。
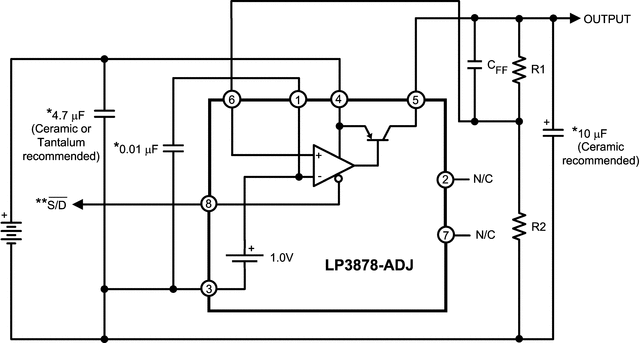
LP3878SD-ADJ/NOPB 电路图
LP3878SD-ADJ/NOPB 电路图
LP3878SD-ADJ/NOPB 相关产品
- 100301QC
- 100304QC
- 100310QC
- 100311QC
- 100313QC
- 100316QC
- 100322QC
- 100329APC
- 100329DC
- 100336DC
- 100336PC
- 100341QC
- 100351DC
- 100351PC
- 100363QC
- 100364QC
- 100370QC
- 100390QC
- 100398QI
- 11AA010T-I/TT
- 11AA160T-I/TT
- 11LC010T-I/TT
- 11LC020T-I/TT
- 11LC040T-E/TT
- 11LC160T-E/TT
- 1ED020I12-F
- 2304NZGI-1LF
- 23A640-I/SN
- 23K256-I/SN
- 23K256-I/ST

搜索
发布采购