LP2980IM5X-ADJ/NOPB
电源管理 IC- 参考价格:¥1.51-¥5.24
更新日期:2024-04-01 00:04:00
LP2980IM5X-ADJ/NOPB 供应商
- 公司
- 型号
- 品牌
- 封装/批号
- 数量
- 地区
- 日期
- 说明
- 询价
-
TI
-
原厂原装
22+ -
3288
-
上海市
-
-
-
一级代理原装
-
TI(德州仪器)
-
SOT-23-5
2022+ -
2900
-
上海市
-
-
-
原装可开发票
-
TI
-
原厂原封装
新批号 -
887000
-
上海市
-
-
-
原厂发货进口原装微信同步QQ893727827
-
TI
-
-
2021+ -
28000
-
苏州
-
-
LP2980IM5X-ADJ/NOPB 中文资料属性参数
- 制造商:National Semiconductor (TI)
- 最大输入电压:16 V
- 输出电压:1.23 V to 15 V
- 回动电压(最大值):0.015 V at 1 mA, 0.225 V at 50 mA
- 输出电流:0.05 A
- 输出端数量:1
- 输出类型:Adjustable
- 最大工作温度:+ 125 C
- 安装风格:SMD/SMT
- 封装 / 箱体:SOT-23
- 线路调整率:6 mV
- 最小工作温度:- 40 C
- 封装:Reel
- 参考电压:1.243 V
- 工厂包装数量:3000
- 电压调节准确度:+/- 1 %
产品特性
- V IN 范围: 旧芯片:2.2V 至 16V 新芯片:2.5V 至 16V
- 旧芯片:2.2V 至 16V
- 新芯片:2.5V 至 16V
- V OUT 范围: 旧芯片:1.23V 至 15.0V 新芯片:1.2V 至 15.0V
- 旧芯片:1.23V 至 15.0V
- 新芯片:1.2V 至 15.0V
- V OUT 精度(典型值): 旧芯片:±1% 新芯片:±0.5%
- 旧芯片:±1%
- 新芯片:±0.5%
- 在整个负载和温度范围内的输出精度: 旧芯片:±3.5% 新芯片:±1%
- 旧芯片:±3.5%
- 新芯片:±1%
- 输出电流:高达 50mA
- 静态电流,低 I Q(新芯片): I LOAD = 0 mA 时为 55µA I LOAD = 50 mA 时为 350µA
- I LOAD = 0 mA 时为 55µA
- I LOAD = 50 mA 时为 350µA
- 关断电流与温度间的关系: 旧芯片:< 1µA 新芯片:≤ 0.8µA
- 旧芯片:< 1µA
- 新芯片:≤ 0.8µA
- 输出电流限制和热保护
- 使用 2.2µF 陶瓷电容器实现稳定工作(新芯片)
- 高 PSRR(新芯片): 1kHz 频率下为 70dB,1MHz 频率下为 42dB
- 1kHz 频率下为 70dB,1MHz 频率下为 42dB
- 工作结温:–40°C 至 +125°C
- 封装:5 引脚 SOT-23 (DBV)
产品概述
LP2980-ADJ 是一款可调输出、宽输入、低压降稳压器,支持高达 16V
的输入电压和高达 50mA 的负载电流。LP2980-ADJ 支持 1.2V 至 15.0V(新芯片)和 1.23V 至 15.0V(旧芯片)的输出范围。此外,LP2980-ADJ(新芯片)在整个负载和温度范围内具有 1%
的输出精度,可满足低压微控制器 (MCU) 和处理器的需求。在该新芯片中,高带宽 PSRR 性能在 1kHz 时大于 70dB,在 1MHz 时大于
45dB,因此有助于衰减上游直流/直流转换器的开关频率,并尽可能地减少后置稳压器滤波。内部软启动时间和电流限制保护可减小启动期间的浪涌电流,从而尽可能降低输入电容。还包括标准保护特性,例如过流和过热保护。LP2980-ADJ 采用 5 引脚、2.9mm × 1.6mm SOT-23
(DBV) 封装。
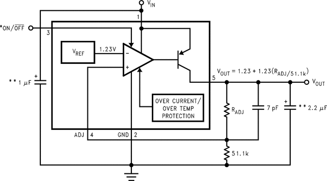
LP2980IM5X-ADJ/NOPB 电路图
LP2980IM5X-ADJ/NOPB 电路图
LP2980IM5X-ADJ/NOPB 相关产品
- 100301QC
- 100304QC
- 100310QC
- 100311QC
- 100313QC
- 100316QC
- 100322QC
- 100329APC
- 100329DC
- 100336DC
- 100336PC
- 100341QC
- 100351DC
- 100351PC
- 100363QC
- 100364QC
- 100370QC
- 100390QC
- 100398QI
- 11AA010T-I/TT
- 11AA160T-I/TT
- 11LC010T-I/TT
- 11LC020T-I/TT
- 11LC040T-E/TT
- 11LC160T-E/TT
- 1ED020I12-F
- 2304NZGI-1LF
- 23A640-I/SN
- 23K256-I/SN
- 23K256-I/ST

搜索
发布采购