- 封装:8-WFDFN 裸露焊盘
- RoHS:无铅 / 符合限制有害物质指令(RoHS)规范要求
- 包装方式:Digi-Reel®
- 参考价格:$0.35638-$0.71
更新日期:2025-03-27 14:03:14
产品简介:具有电源正常指示和使能功能的汽车类 100mA、30V、低压降稳压器
查看详情- 封装:8-WFDFN 裸露焊盘
- RoHS:无铅 / 符合限制有害物质指令(RoHS)规范要求
- 包装方式:Digi-Reel®
- 参考价格:$0.35638-$0.71
LP2951-50QDRGRQ1 供应商
- 公司
- 型号
- 品牌
- 封装/批号
- 数量
- 地区
- 日期
- 说明
- 询价
-
LP2951-50QDRGRQ1
原装现货 -
TI
-
WSON-8
2122+ -
4450
-
深圳
-
03-27
-
????
-
LP2951-50QDRGRQ1
原装现货 -
TI
-
SON8
22+ -
18000
-
深圳
-
12-12
-
原装进口ON专卖店
-
TI
-
SON-8
22+ -
4500
-
上海市
-
-
-
原厂原装上海仓现货
-
TI/德州仪器
-
SMD
21+ -
10000
-
杭州
-
-
-
只做原装现货,大量现货热卖
-
TI/德州仪器
-
SON8
2022+ -
11000
-
上海市
-
-
-
原装可开发票
LP2951-50QDRGRQ1 中文资料属性参数
- 标准包装:1
- 类别:集成电路 (IC)
- 家庭:PMIC - 稳压器 - 线性
- 系列:-
- 稳压器拓扑结构:正,固定式
- 输出电压:5V
- 输入电压:最高 30V
- 电压 - 压降(标准):0.38V @ 100mA
- 稳压器数量:1
- 电流 - 输出:100mA(最小值)
- 电流 - 限制(最小):-
- 工作温度:-40°C ~ 125°C
- 安装类型:表面贴装
- 封装/外壳:8-WFDFN 裸露焊盘
- 供应商设备封装:8-SON(3x3)
- 包装:®
- 其它名称:296-29035-6
产品特性
- 符合面向汽车应用的 AEC-Q100 标准: 温度等级 1:–40°C 至 +125°C,TA
- 温度等级 1:–40°C 至 +125°C,TA
- 宽输入范围:最高 35V
- 额定输出电流:100mA
- 低压降:100mA 时为 380mV(典型值)
- 低静态电流:75µA(典型值)
- 精确的线路调节:0.03%(典型值)
- 精确的负载调节:0.04%(典型值)
- 高 VO 精度: 25°C 时为 1% 工作温度范围内精度为 2%
- 25°C 时为 1%
- 工作温度范围内精度为 2%
- 可用作稳压器或基准
- 在使用低 ESR (>12mΩ) 电容器时保持稳定
- 电流和热限制特性
- 8 引脚封装: 固定电压:5V/ADJ 和 3.3V/ADJ 下降输出上的低压错误信号 关断功能 可实现理想输出稳压和精度的遥感功能
- 固定电压:5V/ADJ 和 3.3V/ADJ
- 下降输出上的低压错误信号
- 关断功能
- 可实现理想输出稳压和精度的遥感功能
产品概述
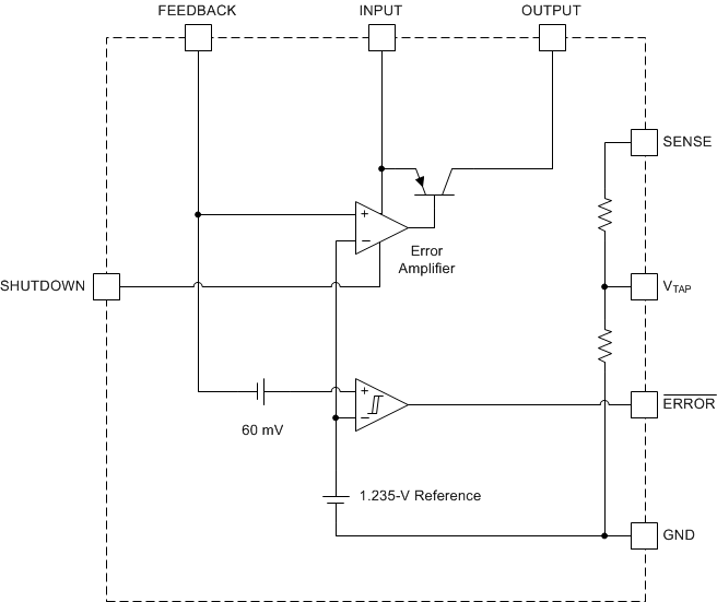
LP2951-Q1 是双极低压降电压稳压器,可适应高达 35V 的宽输入电源电压范围。8 引脚 LP2951-Q1 能够通过同一器件提供固定或可调输出。通过将 OUTPUT 和 SENSE 引脚连接在一起,以及将 FEEDBACK 和 VTAP 引脚连接在一起,LP2951-Q1 输出可以提供 5V 和 3.3V 的固定输出(具体取决于版本)。或者,通过将 SENSE 和 VTAP引脚保持在断开状态,并且将 FEEDBACK 连接至一个外部电阻分压器,可将输出设定为 1.235V 至 30V 之间的任一值。LP2951-Q1 器件旨在更大限度地减少对输出电压造成的全部误差影响。凭借严格输出容差(25°C 时为 0.5%)、超低输出电压温度系数(典型值为 20ppm)、出色的线路和负载稳压(典型值 0.3% 和 0.4%)以及遥感功能,该器件可用作低功耗电压基准或 100mA 稳压器。
LP2951-50QDRGRQ1 电路图
LP2951-50QDRGRQ1 电路图
LP2951-50QDRGRQ1 相关产品
- ADP121-AUJZ15R7
- ADP121-AUJZ28R7
- ADP122AUJZ-3.3-R7
- ADP124ACPZ-1.8-R7
- ADP124ACPZ-2.8-R7
- ADP124ACPZ-2.9-R7
- ADP124ACPZ-3.0-R7
- ADP124ACPZ-3.3-R7
- ADP125ACPZ-R7
- ADP130AUJZ-1.2-R7
- ADP150ACBZ-1.8-R7
- ADP150ACBZ-2.6-R7
- ADP150ACBZ-2.75R7
- ADP150ACBZ-2.85R7
- ADP150AUJZ-2.5-R7
- ADP150AUJZ-2.8-R7
- ADP151ACBZ-1.1-R7
- ADP151ACBZ-1.2-R7
- ADP151ACPZ-1.8-R7
- ADP151AUJZ-1.2-R7
- ADP160ACBZ-1.2-R7
- ADP160ACBZ-1.5-R7
- ADP160ACBZ-1.8-R7
- ADP160ACBZ-2.5-R7
- ADP160ACBZ-2.75-R7
- ADP160ACBZ-2.8-R7
- ADP160ACBZ-3.0-R7
- ADP160ACBZ-3.3-R7
- ADP160AUJZ-1.2-R7
- ADP160AUJZ-1.5-R7

搜索
发布采购